-
Notifications
You must be signed in to change notification settings - Fork 0
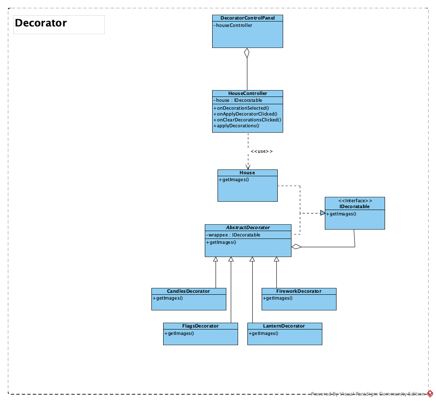
UML Class Diagram
LUXIANZE edited this page Dec 10, 2020
·
6 revisions
view HD in GoogleDrive
- Open a new issue and describe your desire change
- download the visual paradigm file and make modification in your local machine
- upload and replace the
combined2.pngin GoogleDrive - upload and replace the
combined2.vppin GoogleDrive - replace the image on this wiki page
- replace the image in the Google Doc report
- make sure all HD links(in Github wiki and google doc) will redirect to the newest diagram