Can we further open up the core specification license? #185
Replies: 6 comments 7 replies
-
|
I agree completely, usually to arrive at a network-level specification that is precise enough to be fully interoperable (so that one BAP/BPP can be easily substituted with another), one would need to add a domain layer and network policy layer to the core spec. |
Beta Was this translation helpful? Give feedback.
-
|
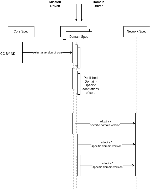
Attaching a sample workflow that usually takes place when adopting the protocol for a network.
A network's participants implement the network-specific spec to become interoperable between themselves BUT, a) How will we ensure interoperability between networks implementing the same use case? I partially agree with making the protocol evolution less restrictive i.e removing the ND clause of the license. But how will we avoid the interoperability issues arising out of them? |
Beta Was this translation helpful? Give feedback.
-
|
When some community decides to create a derivative, and want to call it beckn derived , it should be ok as long as they can publish the differences with the core spec version they have derived out of. As long as there is a language for people to declare their adaptation, it is ok. May be to prevent runaway effect due to not understanding the protocol correctly, we can have a beckn certified domain extension or something to that effect. If massive differences are there, we could may be prevent use of derivative but allow using words like inspired. But primarily I agree, that the nd nature of the license must go. |
Beta Was this translation helpful? Give feedback.
-
|
@core-wg-admin
Agree, this is why I am advocating work on expressive and reasonably precise domain-specific specs that can be used as a basis for multiple network-level specifications. This is also supported by well-established approaches like domain-driven design. For example, currently both metro and river transport are using the same version of the core spec, but there is very little in common between the JSONs, and they are not interoperable, even though they are in the same domain of public transport. To improve this, we have started work together with @techframewirk on the domain-specific spec for public transport spec to help us implement various use cases in a similar way. There are a lot of common processes in public transport: there are stops, schedules, departures, tickets, passes, etc., and a lot of this can be represented directly in a domain-specific spec. This will also help when implementation for other means of transportation like buses. If such domain-specific specs exist, new networks are likely to use them as a basis, and this will lead to a relatively thin network-level layer. This way, if at some point there is a need to allow transactions between these networks, it will be possible to do so with minimal changes. On the contrary, if one attempts to represent all of the use cases using only the core spec layer, one will inevitably end up with completely different representations, and inter-network interoperability is going to be much more difficult to achieve. |
Beta Was this translation helpful? Give feedback.
-
|
No, wasn't talking about single schema supporting all. Common set of APIs/architecture, different set of schemas for various use cases, all composable to create larger combinations of transactions and meaningful user journeys. I think we are aligned there. Btw, don't want to digress from original topic. Opening licensing further! Hope that makes sense. |
Beta Was this translation helpful? Give feedback.
-
|
So what license do we change it to? |
Beta Was this translation helpful? Give feedback.

Uh oh!
There was an error while loading. Please reload this page.
-
Now that the core specification has become fairly abstracted and has seen adoption across multiple domains like retail, logistics, mobility, healthcare, skills and education, I feel we should further open up the license further removing any limitations.
What do you all think?
@core-wg-admin @pkapustin @venkatramanm
Beta Was this translation helpful? Give feedback.
All reactions