-
Notifications
You must be signed in to change notification settings - Fork 1
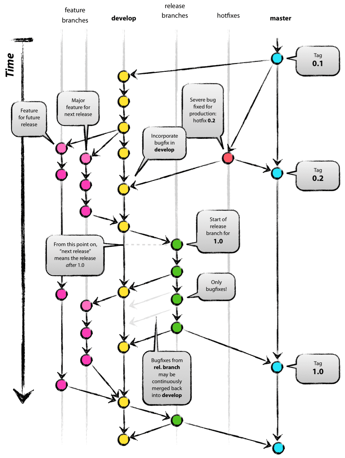
GitHub Branch 전략
leegwae edited this page Nov 7, 2022
·
4 revisions
- 기획서
- Figma
- Architecture
- Skill Spec
- API
- Database ERD
-
Tech discussion and sharing
