This repository was archived by the owner on Aug 4, 2020. It is now read-only.
-
-
Notifications
You must be signed in to change notification settings - Fork 4
Incoming donations #25
Copy link
Copy link
Open
Labels
feature/incoming donationAll tasks related to the process of incoming donations like labeling and putting in packAll tasks related to the process of incoming donations like labeling and putting in packoverviewThis task cannont be assign. It only gives an overvie of a complete process.This task cannont be assign. It only gives an overvie of a complete process.
Milestone
Description
general
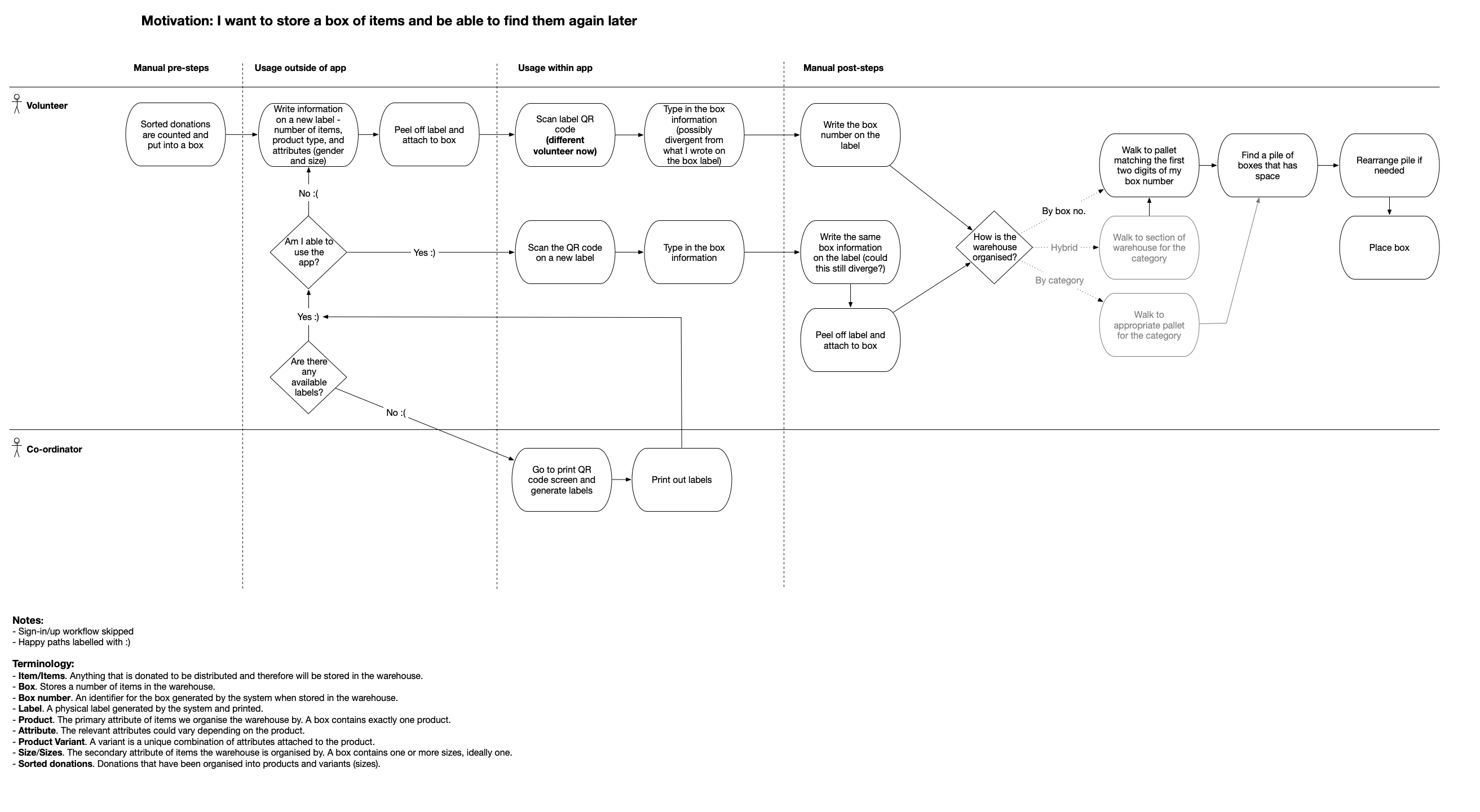
This issue is an comparison of the user flow and what has to happen in parallel in odoo. I created this issue to give an structured overview of what needs to be done and why.
user flow
@jamescrowley created a nice user flow how new stock should be registered in Boxwise.

ToDos:
odoo dev tasks
Here, each subsection describes steps in the user flow diagram above and what the connected odoo dev tasks are (ordered according to the user flow).
Generate QR-codes and print them
- Create empty packages in bulk through an extra menu #9 Create empty packages / boxes in odoo
- Create Box number / Change odoo package sequence #24 Assign a unique identifier to each package / box.
- (optional Store / print url & boxnumber of a box in one qr-code #27) Store the right data in the QR-code.
- (optional Add a QR odoo field for packages to save the related QR-codes. #26) Store created qr-code as a field in
stock.quant.package - Design QR-codes label #23 Create a pdf layout to print the QR-code.
- (optional Automatically download newly created QR codes (packages) #32) Download created packages automatically.
Register the contents of a box
- Create "unknown donor" #14 Create a supplier in odoo from where new stock is coming from.
- "Add content to package" - Form #4 Create a mobile form which is dynamic depending on products and variants.
- "Add content to package" - Action #5 Create a odoo receipt to register incoming donations.
- mobile package info screen #6 Design the infoscreen which is shown when a box is scanned again.
Reactions are currently unavailable
Metadata
Metadata
Assignees
Labels
feature/incoming donationAll tasks related to the process of incoming donations like labeling and putting in packAll tasks related to the process of incoming donations like labeling and putting in packoverviewThis task cannont be assign. It only gives an overvie of a complete process.This task cannont be assign. It only gives an overvie of a complete process.