This repository contains my solutions for challenges on algorithms and datastructures.
Build all programs using:
$ make
Reversing a singly linked list in-place: traverse the linked list element by element and "flip" the next-pointers "backwards".
5 7 9 8
+-----+ +-----+ +-----+ +-----+
| | | | | | | |
Input: *list +--->| +----->| +----->| +----->...| +-----> NULL
| | | | | | | |
+-----+ +-----+ +-----+ +-----+
5 7 9 8
+-----+ +-----+ +-----+ +-----+
| | | | | | | |
Reversed: NULL <-----+ |<-----+ |<-----+ |...<-----+ |<---+ *list
| | | | | | | |
+-----+ +-----+ +-----+ +-----+
Usage:
$ ./reverse-linked-list
5, 7, 9, 1, 2, 3, 8
8, 3, 2, 1, 9, 7, 5
A hash table implementation using buckets and linked lists, as described in the Wikipedia article.
$ ./hash-table
Phone number of Lisa Smith: 521-8976.
A palindrome is a word or sentence which reads the same backward as forward.
$ ./palindrome
Palindrome checker. Enter a word or sentence. CTRL-D to exit.
Input> madam
YES
Input> racecar
YES
Input> banana
NO
Input> A man, a plan, a canal, Panama!
YES
Input> Was it a car or a cat I saw?
YES
Input> No 'x' in Nixon
YES
Input> This is not a palindrome
NO
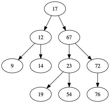
An AVL tree is a self-balancing binary search tree. Various tree traversal algorithms are also implemented (depth-first-search with pre-order-, in-order- and post-order-traversal, as well as breadth-first-search with level-order traversal). Breadth-first-search is using a queue, implemented using a doubly-linked list. For visualization of the binary search tree, Graphviz output is generated (since drawing presentable trees seems daunting). If you do not have Graphviz installed, use Webgraphviz to plot.
$ ./avl-tree
Height: 4
Left sub-tree height: 2
Right sub-tree height: 3
Balance factor (right - left): 1
Depth first search, pre-order traversal: 17 12 9 14 67 23 19 54 72 76
Depth first search, in-order traversal: 9 12 14 17 19 23 54 67 72 76
Depth first search, post-order traversal: 9 14 12 19 54 23 76 72 67 17
Breadth first search, level-order traversal: 17 12 67 9 14 23 72 19 54 76
Wrote "avl-tree.dot"
$ dot -Tpng -o avl-tree.png avl-tree.dot
Match parenthesis. Uses a stack, implemented using a doubly-linked list.
$ ./parenthesis
Matching parenthesis checker. Supports {}, () and []. CTRL-D to exit.
Input> (){}
YES
Input> [()]{}{[()()]()}
YES
Input> [{()()}({[]})]({}[({})])((((((()[])){}))[]{{{({({({{{{{{}}}}}})})})}}}))[][][]
YES
Input> ({(()))}}
NO
