using ne5532 or tl072 for front end #18
santlaha
started this conversation in
Scoppy Front end designs
Replies: 3 comments 2 replies
-
|
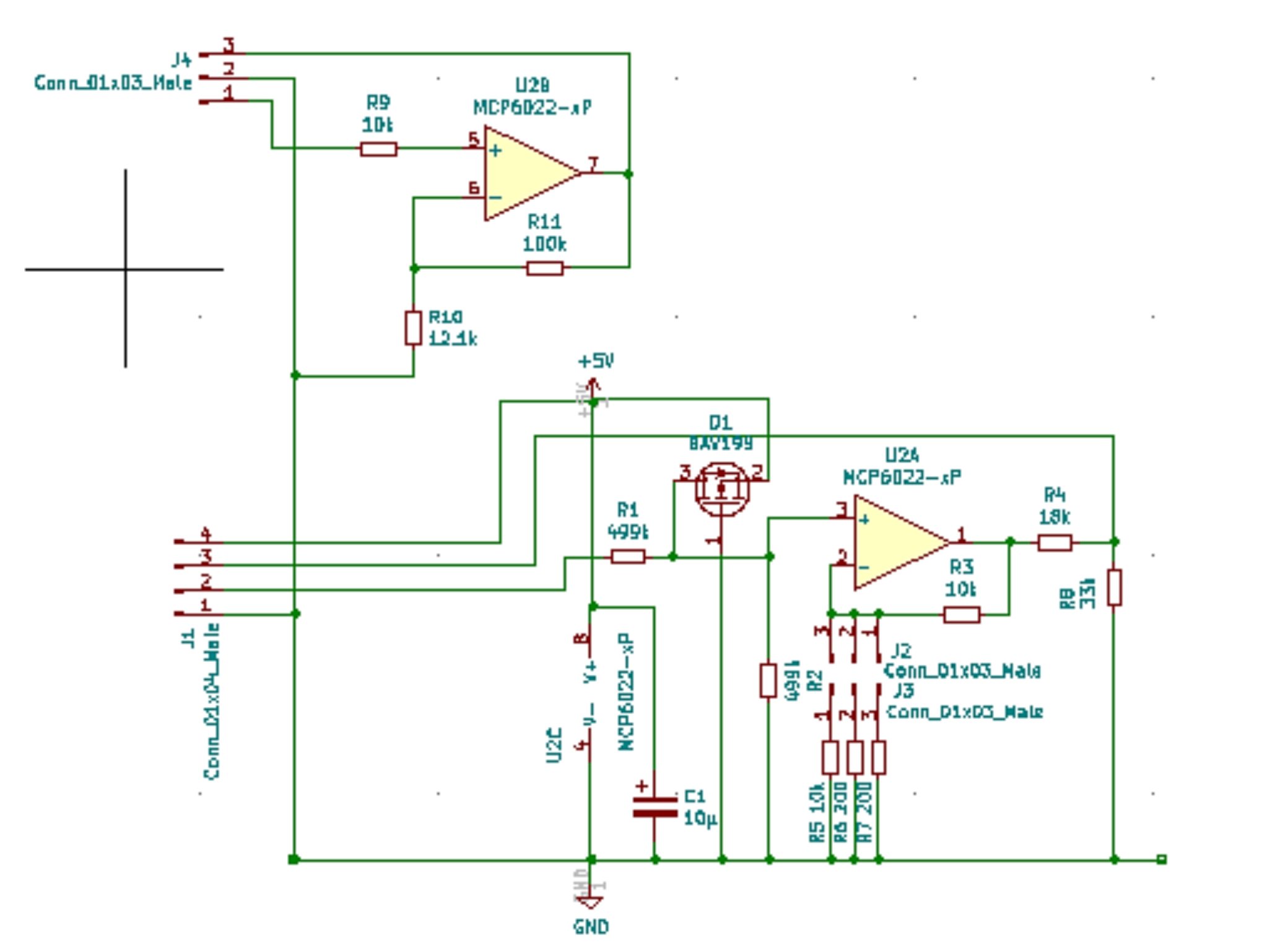
I hadn't previously considered the TL072 because I thought the output voltage couldn't swing close enough to the rails but I see the newer version of these chips (the TL07xH family according to the datasheet) can swing to within 100mV - so yeah, that might be worth trying. |
Beta Was this translation helpful? Give feedback.
1 reply
-
Beta Was this translation helpful? Give feedback.
1 reply
-
|
Nice, |
Beta Was this translation helpful? Give feedback.
0 replies
Sign up for free
to join this conversation on GitHub.
Already have an account?
Sign in to comment


Uh oh!
There was an error while loading. Please reload this page.
-
ne 5532 has many advantages.
TL072 has similar advantages
Beta Was this translation helpful? Give feedback.
All reactions