| title | shortTitle | description | category | tag | head | |||||||||
|---|---|---|---|---|---|---|---|---|---|---|---|---|---|---|
吊打Java面试官之ConcurrentHashMap(线程安全的哈希表) |
ConcurrentHashMap |
ConcurrentHashMap 是 Java 并发包 (java.util.concurrent) 中的一种线程安全的哈希表实现。它通过分段锁技术或更先进的并发控制技术,使得多个线程可以同时读写映射,从而提高了性能 |
|
|
|
ConcurrentHashMap 是 Java 并发包 (java.util.concurrent) 中的一种线程安全的哈希表实现。
HashMap 在多线程环境下扩容会出现 CPU 接近 100% 的情况,因为 HashMap 并不是线程安全的,我们可以通过 Collections 的Map<K,V> synchronizedMap(Map<K,V> m)将 HashMap 包装成一个线程安全的 map。
比如 SynchronzedMap 的 put 方法源码就是加锁过的:
public V put(K key, V value) {
synchronized (mutex) {return m.put(key, value);}
}synchronized 同步代码块的方式我们前面也讲过了,大家应该都还有印象。
不过,这并不是最优雅的方式。Doug Lea 大师不遗余力的为我们创造了一些线程安全的并发容器,让每一个 Java 开发人员都倍感幸福。相对于 HashMap,ConcurrentHashMap 就是线程安全的 map,其中利用了锁分段的思想大大提高了并发的效率。
在介绍并发容器的时候,我们也曾提到过 ConcurrentHashMap,它从 JDK 1.8 开始有了较大的变化,光是代码量就足足增加了很多。
1.8 版本舍弃了 segment,并且使用了大量的 synchronized,以及 CAS 无锁操作以保证 ConcurrentHashMap 的线程安全性。
为什么不用 ReentrantLock 而是 synchronzied 呢?
实际上,synchronzied 做了很多的优化,这个我们前面也讲过了,包括偏向锁、轻量级锁、重量级锁,可以依次向上升级锁状态,因此,synchronized 相较于 ReentrantLock 的性能其实差不多,甚至在某些情况更优。
ConcurrentHashMap 在 JDK 1.7 和 JDK 1.8 中有一些区别。这里我们分开介绍一下。
ConcurrentHashMap 在 JDK 1.7 中,提供了一种粒度更细的加锁机制,这种机制叫分段锁「Lock Striping」。整个哈希表被分为多个段,每个段都独立锁定。读取操作不需要锁,写入操作仅锁定相关的段。这减小了锁冲突的几率,从而提高了并发性能。
这种机制的优点:在并发环境下将实现更高的吞吐量,而在单线程环境下只损失非常小的性能。
可以这样理解分段锁,就是将数据分段,对每一段数据分配一把锁。当一个线程占用锁访问其中一个段数据的时候,其他段的数据也能被其他线程访问。
有些方法需要跨段,比如 size()、isEmpty()、containsValue(),它们可能需要锁定整个表而不仅仅是某个段,这需要按顺序锁定所有段,操作完后,再按顺序释放所有段的锁。如下图:
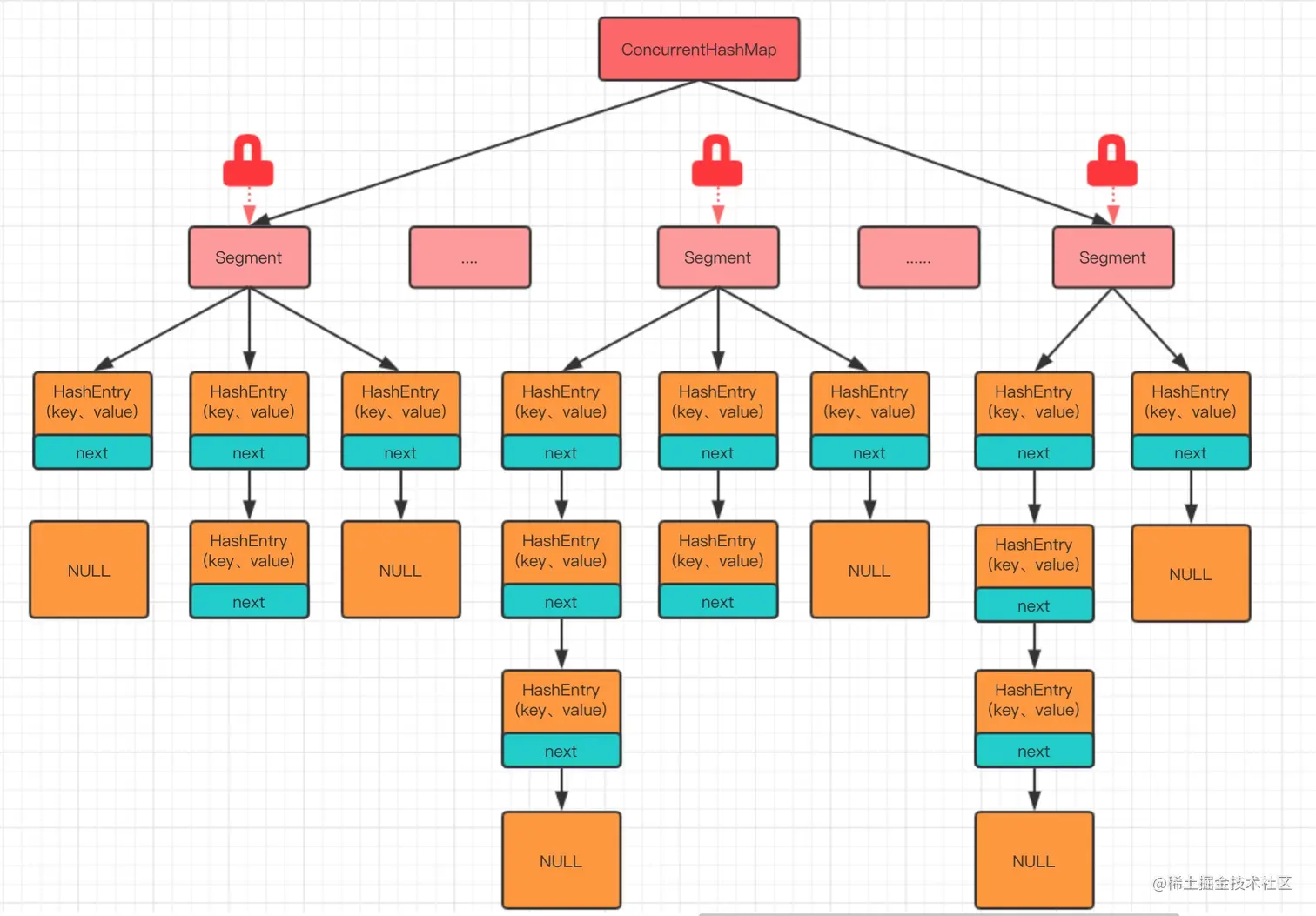
ConcurrentHashMap 是由 Segment 数组结构和 HashEntry 数组构成的。Segment 是一种可重入的锁 ReentrantLock,HashEntry 则用于存储键值对数据。
一个 ConcurrentHashMap 里包含一个 Segment 数组,Segment 的结构和 HashMap 类似,是一种数组和链表结构,一个 Segment 里包含一个 HashEntry 数组,每个 HashEntry 是一个链表结构的元素,每个 Segment 守护着一个 HashEntry 数组里的元素,当对 HashEntry 数组的数据进行修改时,必须首先获得它对应的 Segment 锁。
单一的 Segment 结构如下:
像这样的 Segment 对象,在 ConcurrentHashMap 集合中有多少个呢?有 2 的 N 次方个,共同保存在一个名为 segments 的数组当中。 因此整个 ConcurrentHashMap 的结构如下:
可以说,ConcurrentHashMap 是一个二级哈希表。在一个总的哈希表下面,有若干个子哈希表。
Case1:不同 Segment 的并发写入(可以并发执行)
Case2:同一 Segment 的一写一读(可以并发执行)
Case3:同一 Segment 的并发写入
Segment 的写入是需要上锁的,因此对同一 Segment 的并发写入会被阻塞。
由此可见,ConcurrentHashMap 中每个 Segment 各自持有一把锁。在保证线程安全的同时降低了锁的粒度,让并发操作效率更高。
ConcurrentHashMap 读写过程如下:
get 方法
- 为输入的 Key 做 Hash 运算,得到 hash 值。
- 通过 hash 值,定位到对应的 Segment 对象
- 再次通过 hash 值,定位到 Segment 当中数组的具体位置。
put 方法
- 为输入的 Key 做 Hash 运算,得到 hash 值。
- 通过 hash 值,定位到对应的 Segment 对象
- 获取可重入锁
- 再次通过 hash 值,定位到 Segment 当中数组的具体位置。
- 插入或覆盖 HashEntry 对象。
- 释放锁。
而在 JDK 1.8 中,ConcurrentHashMap 主要做了两个优化:
- 同 HashMap 一样,链表也会在长度达到 8 的时候转化为红黑树,这样可以提升大量冲突时候的查询效率;
- 以某个位置的头结点(链表的头结点或红黑树的 root 结点)为锁,配合自旋+ CAS 避免不必要的锁开销,进一步提升并发性能。
相比 JDK1.7 中的 ConcurrentHashMap,JDK1.8 中的 ConcurrentHashMap 取消了 Segment 分段锁,采用 CAS + synchronized 来保证并发安全性,整个容器只分为一个 Segment,即 table 数组。
JDK1.8 中的 ConcurrentHashMap 对节点 Node 类中的共享变量,和 JDK1.7 一样,使用 volatile 关键字,保证多线程操作时,变量的可见性!
static class Node<K,V> implements Map.Entry<K,V> {
final int hash;
final K key;
volatile V val;
volatile Node<K,V> next;
Node(int hash, K key, V val, Node<K,V> next) {
this.hash = hash;
this.key = key;
this.val = val;
this.next = next;
}
......
}1、table,volatile Node<K,V>[] table:
装载 Node 的数组,作为 ConcurrentHashMap 的底层容器,采用懒加载的方式,直到第一次插入数据的时候才会进行初始化操作,数组的大小总是为 2 的幂次方,讲 HashMap 的时候讲过。
2、nextTable,volatile Node<K,V>[] nextTable
扩容时使用,平时为 null,只有在扩容的时候才为非 null
3、sizeCtl,volatile int sizeCtl
该属性用来控制 table 数组的大小,根据是否初始化和是否正在扩容有几种情况:
- 当值为负数时: 如果为-1 表示正在初始化,如果为 -N 则表示当前正有 N-1 个线程进行扩容操作;
- 当值为正数时: 如果当前数组为 null 的话表示 table 在初始化过程中,sizeCtl 表示为需要新建数组的长度;若已经初始化了,表示当前数据容器(table 数组)可用容量,也可以理解成临界值(插入节点数超过了该临界值就需要扩容),具体指为数组的长度 n 乘以 加载因子 loadFactor;
- 当值为 0 时,即数组长度为默认初始值。
4、sun.misc.Unsafe U
在 ConcurrentHashMap 的实现中,可以看到用了大量的 U.compareAndSwapXXXX 方法去修改 ConcurrentHashMap 的一些属性。
这些方法实际上是利用了 CAS 算法用于保证线程安全性,这是一种乐观策略:假设每一次操作都不会产生冲突,当且仅当冲突发生的时候再去尝试。
我们前面也讲过了,CAS 操作依赖于现代处理器指令集,通过底层的CMPXCHG指令实现。CAS(V,O,N)核心思想为:若当前变量实际值 V 与期望的旧值 O 相同,则表明该变量没被其他线程进行修改,因此可以安全的将新值 N 赋值给变量;若当前变量实际值 V 与期望的旧值 O 不相同,则表明该变量已经被其他线程做了处理,此时将新值 N 赋给变量操作就是不安全的,在进行重试。
在并发容器中,CAS 是通过sun.misc.Unsafe类实现的,该类提供了一些可以直接操控内存和线程的底层操作,可以理解为 Java 中的“指针”。该成员变量的获取是在静态代码块中:
static {
try {
U = sun.misc.Unsafe.getUnsafe();
.......
} catch (Exception e) {
throw new Error(e);
}
}Node 类实现了 Map.Entry 接口,主要存放 key-value 对,并且具有 next 域
static class Node<K,V> implements Map.Entry<K,V> {
final int hash;
final K key;
volatile V val;
volatile Node<K,V> next;
......
}另外可以看出很多属性都是用 volatile 关键字修饰的,也是为了保证内存可见性。
树节点,继承于承载数据的 Node 类。红黑树的操作是针对 TreeBin 类的,从该类的注释也可以看出,TreeBin 是对 TreeNode 的再一次封装,下面会提到。
**
* Nodes for use in TreeBins
*/
static final class TreeNode<K,V> extends Node<K,V> {
TreeNode<K,V> parent; // red-black tree links
TreeNode<K,V> left;
TreeNode<K,V> right;
TreeNode<K,V> prev; // needed to unlink next upon deletion
boolean red;
......
}这个类并不负责用户的 key、value 信息,而是封装了很多 TreeNode 节点。实际的 ConcurrentHashMap “数组”中,存放的都是 TreeBin 对象,而不是 TreeNode 对象。
static final class TreeBin<K,V> extends Node<K,V> {
TreeNode<K,V> root;
volatile TreeNode<K,V> first;
volatile Thread waiter;
volatile int lockState;
// values for lockState
static final int WRITER = 1; // set while holding write lock
static final int WAITER = 2; // set when waiting for write lock
static final int READER = 4; // increment value for setting read lock
......
}在扩容时会出现的特殊节点,其 key、value、hash 全部为 null。并拥有 nextTable 引用的新 table 数组。
static final class ForwardingNode<K,V> extends Node<K,V> {
final Node<K,V>[] nextTable;
ForwardingNode(Node<K,V>[] tab) {
super(MOVED, null, null, null);
this.nextTable = tab;
}
.....
}ConcurrentHashMap 会大量使用 CAS 来修改它的属性和进行一些操作。因此,在理解 ConcurrentHashMap 的方法前,我们需要了解几个常用的利用 CAS 算法来保障线程安全的操作。
static final <K,V> Node<K,V> tabAt(Node<K,V>[] tab, int i) {
return (Node<K,V>)U.getObjectVolatile(tab, ((long)i << ASHIFT) + ABASE);
}该方法用来获取 table 数组中索引为 i 的 Node 元素。
static final <K,V> boolean casTabAt(Node<K,V>[] tab, int i,
Node<K,V> c, Node<K,V> v) {
return U.compareAndSwapObject(tab, ((long)i << ASHIFT) + ABASE, c, v);
}利用 CAS 操作设置 table 数组中索引为 i 的元素
static final <K,V> void setTabAt(Node<K,V>[] tab, int i, Node<K,V> v) {
U.putObjectVolatile(tab, ((long)i << ASHIFT) + ABASE, v);
}该方法用来设置 table 数组中索引为 i 的元素
ConcurrentHashMap 一共提供了以下 5 个构造方法:
// 1. 构造一个空的map,即table数组还未初始化,初始化放在第一次插入数据时,默认大小为16
ConcurrentHashMap()
// 2. 给定map的大小
ConcurrentHashMap(int initialCapacity)
// 3. 给定一个map
ConcurrentHashMap(Map<? extends K, ? extends V> m)
// 4. 给定map的大小以及加载因子
ConcurrentHashMap(int initialCapacity, float loadFactor)
// 5. 给定map大小,加载因子以及并发度(预计同时操作数据的线程)
ConcurrentHashMap(int initialCapacity,float loadFactor, int concurrencyLevel)差别请看注释,我们来看看第 2 种构造方法,源码如下:
public ConcurrentHashMap(int initialCapacity) {
//1. 小于0直接抛异常
if (initialCapacity < 0)
throw new IllegalArgumentException();
//2. 判断是否超过了允许的最大值,超过了话则取最大值,否则再对该值进一步处理
int cap = ((initialCapacity >= (MAXIMUM_CAPACITY >>> 1)) ?
MAXIMUM_CAPACITY :
tableSizeFor(initialCapacity + (initialCapacity >>> 1) + 1));
//3. 赋值给sizeCtl
this.sizeCtl = cap;
}这段代码的逻辑请看注释,很容易理解,如果小于 0 就直接抛异常,如果指定值大于所允许的最大值就取最大值,否则再对指定值做进一步处理。最后将 cap 赋值给 sizeCtl。
当调用构造方法之后,sizeCtl 的大小就代表了 ConcurrentHashMap 的大小,即 table 数组的长度。
tableSizeFor 做了哪些事情呢?源码如下:
/**
* Returns a power of two table size for the given desired capacity.
* See Hackers Delight, sec 3.2
*/
private static final int tableSizeFor(int c) {
int n = c - 1;
n |= n >>> 1;
n |= n >>> 2;
n |= n >>> 4;
n |= n >>> 8;
n |= n >>> 16;
return (n < 0) ? 1 : (n >= MAXIMUM_CAPACITY) ? MAXIMUM_CAPACITY : n + 1;
}注释写的很清楚,该方法会将构造方法指定的大小转换成一个 2 的幂次方数,也就是说 ConcurrentHashMap 的大小一定是 2 的幂次方,比如,当指定大小为 18 时,为了满足 2 的幂次方特性,实际上 ConcurrentHashMap 的大小为 2 的 5 次方(32)。
另外,需要注意的是,调用构造方法时并初始化 table 数组,而只算出了 table 数组的长度,当第一次向 ConcurrentHashMap 插入数据时才会真正的完成初始化,并创建 table 数组。
直接上源码:
private final Node<K,V>[] initTable() {
Node<K,V>[] tab; int sc;
while ((tab = table) == null || tab.length == 0) {
if ((sc = sizeCtl) < 0)
// 1. 保证只有一个线程正在进行初始化操作
Thread.yield(); // lost initialization race; just spin
else if (U.compareAndSwapInt(this, SIZECTL, sc, -1)) {
try {
if ((tab = table) == null || tab.length == 0) {
// 2. 得出数组的大小
int n = (sc > 0) ? sc : DEFAULT_CAPACITY;
@SuppressWarnings("unchecked")
// 3. 这里才真正的初始化数组
Node<K,V>[] nt = (Node<K,V>[])new Node<?,?>[n];
table = tab = nt;
// 4. 计算数组中可用的大小:实际大小n*0.75(加载因子)
sc = n - (n >>> 2);
}
} finally {
sizeCtl = sc;
}
break;
}
}
return tab;
}代码的逻辑请见注释。
可能存在这样一种情况,多个线程同时进入到这个方法,为了保证能够正确地初始化,第 1 步会先通过 if 进行判断,如果当前已经有一个线程正在初始化,这时候其他线程会调用 Thread.yield() 让出 CPU 时间片。
正在进行初始化的线程会调用 U.compareAndSwapInt 方法将 sizeCtl 改为 -1,即正在初始化的状态。
另外还需要注意,在第四步中会进一步计算数组中可用的大小,即数组的实际大小 n 乘以加载因子 0.75,0.75 就是四分之三,这里n - (n >>> 2)刚好是n-(1/4)n=(3/4)n,挺有意思的吧?
如果选择是无参的构造方法,这里在 new Node 数组的时候会使用默认大小DEFAULT_CAPACITY(16),然后乘以加载因子 0.75,结果为 12,也就是说数组当前的可用大小为 12。
调用 put 方法时会调用 putVal 方法,源码如下:
/** Implementation for put and putIfAbsent */
final V putVal(K key, V value, boolean onlyIfAbsent) {
if (key == null || value == null) throw new NullPointerException();
//1. 计算key的hash值
int hash = spread(key.hashCode());
int binCount = 0;
for (Node<K,V>[] tab = table;;) {
Node<K,V> f; int n, i, fh;
//2. 如果当前table还没有初始化先调用initTable方法将tab进行初始化
if (tab == null || (n = tab.length) == 0)
tab = initTable();
//3. tab中索引为i的位置的元素为null,则直接使用CAS将值插入即可
else if ((f = tabAt(tab, i = (n - 1) & hash)) == null) {
if (casTabAt(tab, i, null,
new Node<K,V>(hash, key, value, null)))
break; // no lock when adding to empty bin
}
//4. 当前正在扩容
else if ((fh = f.hash) == MOVED)
tab = helpTransfer(tab, f);
else {
V oldVal = null;
synchronized (f) {
if (tabAt(tab, i) == f) {
//5. 当前为链表,在链表中插入新的键值对
if (fh >= 0) {
binCount = 1;
for (Node<K,V> e = f;; ++binCount) {
K ek;
if (e.hash == hash &&
((ek = e.key) == key ||
(ek != null && key.equals(ek)))) {
oldVal = e.val;
if (!onlyIfAbsent)
e.val = value;
break;
}
Node<K,V> pred = e;
if ((e = e.next) == null) {
pred.next = new Node<K,V>(hash, key,
value, null);
break;
}
}
}
// 6.当前为红黑树,将新的键值对插入到红黑树中
else if (f instanceof TreeBin) {
Node<K,V> p;
binCount = 2;
if ((p = ((TreeBin<K,V>)f).putTreeVal(hash, key,
value)) != null) {
oldVal = p.val;
if (!onlyIfAbsent)
p.val = value;
}
}
}
}
// 7.插入完键值对后再根据实际大小看是否需要转换成红黑树
if (binCount != 0) {
if (binCount >= TREEIFY_THRESHOLD)
treeifyBin(tab, i);
if (oldVal != null)
return oldVal;
break;
}
}
}
//8.对当前容量大小进行检查,如果超过了临界值(实际大小*加载因子)就需要扩容
addCount(1L, binCount);
return null;
}ConcurrentHashMap 是一个哈希桶数组,如果不出现哈希冲突的时候,每个元素均匀的分布在哈希桶数组中。当出现哈希冲突的时候,采用拉链法的解决方案,将 hash 值相同的节点转换成链表的形式,另外,在 JDK 1.8 版本中,为了防止拉链过长,当链表的长度大于 8 的时候会将链表转换成红黑树。
确定好数组的索引 i 后,可以调用 tabAt() 方法获取该位置上的元素,如果当前 Node 为 null 的话,可以直接用 casTabAt 方法将新值插入。
拉链法、确定索引 i 的知识在学习 HashMap 的时候就讲过,相信大家都还没有忘。
如果当前节点不为 null,且该节点为特殊节点(forwardingNode),就说明当前 concurrentHashMap 正在进行扩容操作。怎么确定当前这个 Node 是特殊节点呢?
通过判断该节点的 hash 值是不是等于 -1(MOVED):
static final int MOVED = -1; // hash for forwarding nodes当 table[i] 不为 null 并且不是 forwardingNode 时,以及当前 Node 的 hash 值大于0(fh >= 0)时,说明当前节点为链表的头节点,那么向 ConcurrentHashMap 插入新值就是向这个链表插入新值。通过 synchronized (f) 的方式进行加锁以实现线程安全。
往链表中插入节点的部分代码如下:
if (fh >= 0) {
binCount = 1;
for (Node<K,V> e = f;; ++binCount) {
K ek;
// 找到hash值相同的key,覆盖旧值即可
if (e.hash == hash &&
((ek = e.key) == key ||
(ek != null && key.equals(ek)))) {
oldVal = e.val;
if (!onlyIfAbsent)
e.val = value;
break;
}
Node<K,V> pred = e;
if ((e = e.next) == null) {
//如果到链表末尾仍未找到,则直接将新值插入到链表末尾即可
pred.next = new Node<K,V>(hash, key,
value, null);
break;
}
}
}这部分代码很好理解,就两种情况:
- 如果在链表中找到了与待插入的 key 相同的节点,就直接覆盖;
- 如果找到链表的末尾都还没找到的话,直接将待插入的键值对追加到链表的末尾。
当链表长度超过 8(默认值)时,链表就转换为红黑树,利用红黑树快速增删改查的特点可以提高 ConcurrentHashMap 的性能:
if (f instanceof TreeBin) {
Node<K,V> p;
binCount = 2;
if ((p = ((TreeBin<K,V>)f).putTreeVal(hash, key,
value)) != null) {
oldVal = p.val;
if (!onlyIfAbsent)
p.val = value;
}
}这段代码很简单,调用 putTreeVal 方法向红黑树插入新节点,同样的逻辑,如果在红黑树中存在 Key 相同(hash 值相等并且 equals 方法判断为 true)的节点,就覆盖旧值,否则向红黑树追加新节点。
当完成数据新节点插入后,会进一步对当前链表大小进行调整:
if (binCount != 0) {
if (binCount >= TREEIFY_THRESHOLD)
treeifyBin(tab, i);
if (oldVal != null)
return oldVal;
break;
}至此,put 方法就分析完了,我们来做个总结:
- 对每一个放入的值,先用 spread 方法对 key 的 hashcode 进行 hash 计算,由此来确定这个值在 table 中的位置;
- 如果当前 table 数组还未初始化,进行初始化操作;
- 如果这个位置是 null,那么使用 CAS 操作直接放入;
- 如果这个位置存在节点,说明发生了 hash 碰撞,先判断这个节点的类型,如果该节点
==MOVED的话,说明正在进行扩容; - 如果是链表节点(
fh>0),先获取头节点,再依次向后遍历确定这个新加入节点的位置。如果遇到 key 相同的节点,直接覆盖。否则在链表尾插入; - 如果这个节点的类型是 TreeBin,直接调用红黑树的插入方法插入新的节点;
- 插入完节点之后再次检查链表的长度,如果长度大于 8,就把这个链表转换成红黑树;
- 对当前容量大小进行检查,如果超过了临界值(实际大小*加载因子)就需要扩容。
get 方法的源码如下:
public V get(Object key) {
Node<K,V>[] tab; Node<K,V> e, p; int n, eh; K ek;
// 1. 重hash
int h = spread(key.hashCode());
if ((tab = table) != null && (n = tab.length) > 0 &&
(e = tabAt(tab, (n - 1) & h)) != null) {
// 2. table[i]桶节点的key与查找的key相同,则直接返回
if ((eh = e.hash) == h) {
if ((ek = e.key) == key || (ek != null && key.equals(ek)))
return e.val;
}
// 3. 当前节点hash小于0说明为树节点,在红黑树中查找即可
else if (eh < 0)
return (p = e.find(h, key)) != null ? p.val : null;
while ((e = e.next) != null) {
//4. 从链表中查找,查找到则返回该节点的value,否则就返回null即可
if (e.hash == h &&
((ek = e.key) == key || (ek != null && key.equals(ek))))
return e.val;
}
}
return null;
}- 哈希: 对传入的键的哈希值进行散列,这有助于减少哈希冲突的可能性。使用 spread 方法可以保证不同的键更均匀地分布在桶数组中。
- 直接查找: 查找的第一步是检查键的哈希值是否位于表的正确位置。如果在该桶的第一个元素中找到了键,则直接返回该元素的值。这里使用了 == 操作符和 equals 方法来比较键,这有助于处理可能的 null 值和确保正确的相等性比较。
- 红黑树查找: 如果第一个节点的哈希值小于 0,那么这个桶的数据结构是红黑树(Java 8 引入了树化结构来改进链表在哈希冲突时的性能)。在这种情况下,使用 find 方法在红黑树中查找键。
- 链表查找: 如果前两个条件都不满足,那么代码将遍历该桶中的链表。如果在链表中找到了具有相同哈希值和键的元素,则返回其值。如果遍历完整个链表都未找到,则返回 null。
当 ConcurrentHashMap 容量不足的时候,需要对 table 进行扩容。这个方法的基本思想跟 HashMap 很像,但由于支持并发扩容,所以要复杂一些。transfer 方法源码如下:
private final void transfer(Node<K,V>[] tab, Node<K,V>[] nextTab) {
int n = tab.length, stride;
if ((stride = (NCPU > 1) ? (n >>> 3) / NCPU : n) < MIN_TRANSFER_STRIDE)
stride = MIN_TRANSFER_STRIDE; // subdivide range
//1. 新建Node数组,容量为之前的两倍
if (nextTab == null) { // initiating
try {
@SuppressWarnings("unchecked")
Node<K,V>[] nt = (Node<K,V>[])new Node<?,?>[n << 1];
nextTab = nt;
} catch (Throwable ex) { // try to cope with OOME
sizeCtl = Integer.MAX_VALUE;
return;
}
nextTable = nextTab;
transferIndex = n;
}
int nextn = nextTab.length;
//2. 新建forwardingNode引用,在之后会用到
ForwardingNode<K,V> fwd = new ForwardingNode<K,V>(nextTab);
boolean advance = true;
boolean finishing = false; // to ensure sweep before committing nextTab
for (int i = 0, bound = 0;;) {
Node<K,V> f; int fh;
// 3. 确定遍历中的索引i
while (advance) {
int nextIndex, nextBound;
if (--i >= bound || finishing)
advance = false;
else if ((nextIndex = transferIndex) <= 0) {
i = -1;
advance = false;
}
else if (U.compareAndSwapInt
(this, TRANSFERINDEX, nextIndex,
nextBound = (nextIndex > stride ?
nextIndex - stride : 0))) {
bound = nextBound;
i = nextIndex - 1;
advance = false;
}
}
//4.将原数组中的元素复制到新数组中去
//4.5 for循环退出,扩容结束修改sizeCtl属性
if (i < 0 || i >= n || i + n >= nextn) {
int sc;
if (finishing) {
nextTable = null;
table = nextTab;
sizeCtl = (n << 1) - (n >>> 1);
return;
}
if (U.compareAndSwapInt(this, SIZECTL, sc = sizeCtl, sc - 1)) {
if ((sc - 2) != resizeStamp(n) << RESIZE_STAMP_SHIFT)
return;
finishing = advance = true;
i = n; // recheck before commit
}
}
//4.1 当前数组中第i个元素为null,用CAS设置成特殊节点forwardingNode(可以理解成占位符)
else if ((f = tabAt(tab, i)) == null)
advance = casTabAt(tab, i, null, fwd);
//4.2 如果遍历到ForwardingNode节点 说明这个点已经被处理过了 直接跳过 这里是控制并发扩容的核心
else if ((fh = f.hash) == MOVED)
advance = true; // already processed
else {
synchronized (f) {
if (tabAt(tab, i) == f) {
Node<K,V> ln, hn;
if (fh >= 0) {
//4.3 处理当前节点为链表的头结点的情况,根据最高位为1还是为0(最高位指数组长度位),将原链表拆分为两个链表,分别放到新数组的i位置和i+n位置。这里还通过巧妙的处理措施,使得原链表中的一部分能直接平移到新链表(即lastRun及其后面跟着的一串节点),剩下部分才需要通过new方式克隆移动到新链表中(采用头插法)。
int runBit = fh & n;
Node<K,V> lastRun = f;
for (Node<K,V> p = f.next; p != null; p = p.next) {
int b = p.hash & n;
if (b != runBit) {
runBit = b;
lastRun = p;
}
}
if (runBit == 0) {
ln = lastRun;
hn = null;
}
else {
hn = lastRun;
ln = null;
}
for (Node<K,V> p = f; p != lastRun; p = p.next) {
int ph = p.hash; K pk = p.key; V pv = p.val;
if ((ph & n) == 0)
ln = new Node<K,V>(ph, pk, pv, ln); //可以看到是逆序插入新节点的(头插)
else
hn = new Node<K,V>(ph, pk, pv, hn);
}
//在nextTable的i位置上插入一个链表
setTabAt(nextTab, i, ln);
//在nextTable的i+n的位置上插入另一个链表
setTabAt(nextTab, i + n, hn);
//在table的i位置上插入forwardNode节点 表示已经处理过该节点
setTabAt(tab, i, fwd);
//设置advance为true 返回到上面的while循环中 就可以执行i--操作
advance = true;
}
//4.4 处理当前节点是TreeBin时的情况,操作和上面的类似
else if (f instanceof TreeBin) {
TreeBin<K,V> t = (TreeBin<K,V>)f;
TreeNode<K,V> lo = null, loTail = null;
TreeNode<K,V> hi = null, hiTail = null;
int lc = 0, hc = 0;
for (Node<K,V> e = t.first; e != null; e = e.next) {
int h = e.hash;
TreeNode<K,V> p = new TreeNode<K,V>
(h, e.key, e.val, null, null);
if ((h & n) == 0) {
if ((p.prev = loTail) == null)
lo = p;
else
loTail.next = p;
loTail = p;
++lc;
}
else {
if ((p.prev = hiTail) == null)
hi = p;
else
hiTail.next = p;
hiTail = p;
++hc;
}
}
ln = (lc <= UNTREEIFY_THRESHOLD) ? untreeify(lo) :
(hc != 0) ? new TreeBin<K,V>(lo) : t;
hn = (hc <= UNTREEIFY_THRESHOLD) ? untreeify(hi) :
(lc != 0) ? new TreeBin<K,V>(hi) : t;
setTabAt(nextTab, i, ln);
setTabAt(nextTab, i + n, hn);
setTabAt(tab, i, fwd);
advance = true;
}
}
}
}
}
}代码逻辑请看注释,整个扩容操作分为两个部分:
第一部分是构建一个 nextTable,它的容量是原来的两倍,这个操作是单线程完成的。
第二个部分是将原来 table 中的元素复制到 nextTable 中,主要是遍历复制的过程。 得到当前遍历的数组位置 i,然后利用 tabAt 方法获得 i 位置的元素:
- 如果这个位置为空,就在原 table 中的 i 位置放入 forwardNode 节点,这个也是触发并发扩容的关键;
- 如果这个位置是 Node 节点(
fh>=0),并且是链表的头节点,就把这个链表分裂成两个链表,把它们分别放在 nextTable 的 i 和 i+n 的位置上; - 如果这个位置是 TreeBin 节点(
fh<0),也做一个反序处理,并且判断是否需要 untreefi,把处理的结果分别放在 nextTable 的 i 和 i+n 的位置上; - 遍历所有的节点,就完成复制工作,这时让 nextTable 作为新的 table,并且更新 sizeCtl 为新容量的 0.75 倍 ,完成扩容。
对于 ConcurrentHashMap 来说,这个 table 里到底装了多少东西是不确定的,因为不可能在调用 size() 方法的时候“stop the world”让其他线程都停下来去统计,对于这个不确定的 size,ConcurrentHashMap 仍然花费了大量的力气。
为了统计元素的个数,ConcurrentHashMap 定义了一些变量和一个内部类。
/**
* A padded cell for distributing counts. Adapted from LongAdder
* and Striped64. See their internal docs for explanation.
*/
@sun.misc.Contended static final class CounterCell {
volatile long value;
CounterCell(long x) { value = x; }
}
/******************************************/
/**
* 实际上保存的是HashMap中的元素个数 利用CAS锁进行更新
但它并不用返回当前HashMap的元素个数
*/
private transient volatile long baseCount;
/**
* Spinlock (locked via CAS) used when resizing and/or creating CounterCells.
*/
private transient volatile int cellsBusy;
/**
* Table of counter cells. When non-null, size is a power of 2.
*/
private transient volatile CounterCell[] counterCells;再来看如何统计的源码:
public int size() {
long n = sumCount();
return ((n < 0L) ? 0 :
(n > (long)Integer.MAX_VALUE) ? Integer.MAX_VALUE :
(int)n);
}
/**
* Returns the number of mappings. This method should be used
* instead of {@link #size} because a ConcurrentHashMap may
* contain more mappings than can be represented as an int. The
* value returned is an estimate; the actual count may differ if
* there are concurrent insertions or removals.
*
* @return the number of mappings
* @since 1.8
*/
public long mappingCount() {
long n = sumCount();
return (n < 0L) ? 0L : n; // ignore transient negative values
}
final long sumCount() {
CounterCell[] as = counterCells; CounterCell a;
long sum = baseCount;
if (as != null) {
for (int i = 0; i < as.length; ++i) {
if ((a = as[i]) != null)
sum += a.value;//所有counter的值求和
}
}
return sum;
}size 方法返回 Map 中的元素数量,但结果被限制在 Integer.MAX_VALUE 内。如果计算的大小超过这个值,则返回 Integer.MAX_VALUE。如果计算的大小小于 0,则返回 0。
mappingCount 方法也返回 Map 中的元素数量,但允许返回一个 long 值,因此可以表示大于 Integer.MAX_VALUE 的数量。与 size() 方法类似,该方法也会忽略负值,返回 0。
sumCount 方法计算 Map 的实际大小。ConcurrentHashMap 使用一个基础计数 baseCount 和一个 CounterCell 数组 counterCells 来跟踪大小。这种结构有助于减少多线程环境中的争用,因为不同的线程可能会更新不同的 CounterCell。
在计算总和时,sumCount() 方法将 baseCount 与 counterCells 数组中的所有非空单元的值相加。
在 put 方法结尾处调用了 addCount 方法,把当前 ConcurrentHashMap 的元素个数 +1,这个方法一共做了两件事,更新 baseCount 的值,检测是否进行扩容。
private final void addCount(long x, int check) {
CounterCell[] as; long b, s;
//利用CAS方法更新baseCount的值
if ((as = counterCells) != null ||
!U.compareAndSwapLong(this, BASECOUNT, b = baseCount, s = b + x)) {
CounterCell a; long v; int m;
boolean uncontended = true;
if (as == null || (m = as.length - 1) < 0 ||
(a = as[ThreadLocalRandom.getProbe() & m]) == null ||
!(uncontended =
U.compareAndSwapLong(a, CELLVALUE, v = a.value, v + x))) {
fullAddCount(x, uncontended);
return;
}
if (check <= 1)
return;
s = sumCount();
}
//如果check值大于等于0 则需要检验是否需要进行扩容操作
if (check >= 0) {
Node<K,V>[] tab, nt; int n, sc;
while (s >= (long)(sc = sizeCtl) && (tab = table) != null &&
(n = tab.length) < MAXIMUM_CAPACITY) {
int rs = resizeStamp(n);
//
if (sc < 0) {
if ((sc >>> RESIZE_STAMP_SHIFT) != rs || sc == rs + 1 ||
sc == rs + MAX_RESIZERS || (nt = nextTable) == null ||
transferIndex <= 0)
break;
//如果已经有其他线程在执行扩容操作
if (U.compareAndSwapInt(this, SIZECTL, sc, sc + 1))
transfer(tab, nt);
}
//当前线程是唯一的或是第一个发起扩容的线程 此时nextTable=null
else if (U.compareAndSwapInt(this, SIZECTL, sc,
(rs << RESIZE_STAMP_SHIFT) + 2))
transfer(tab, null);
s = sumCount();
}
}
}假设我们想要构建一个线程安全的高并发统计用户访问次数的功能。在这里,ConcurrentHashMap 是一个很好的选择,因为它提供了高并发性能。
import java.util.concurrent.ConcurrentHashMap;
public class UserVisitCounter {
private final ConcurrentHashMap<String, Integer> visitCountMap;
public UserVisitCounter() {
this.visitCountMap = new ConcurrentHashMap<>();
}
// 用户访问时调用的方法
public void userVisited(String userId) {
visitCountMap.compute(userId, (key, value) -> value == null ? 1 : value + 1);
}
// 获取用户的访问次数
public int getVisitCount(String userId) {
return visitCountMap.getOrDefault(userId, 0);
}
public static void main(String[] args) {
UserVisitCounter counter = new UserVisitCounter();
// 模拟用户访问
counter.userVisited("user1");
counter.userVisited("user1");
counter.userVisited("user2");
System.out.println("User1 visit count: " + counter.getVisitCount("user1")); // 输出: User1 visit count: 2
System.out.println("User2 visit count: " + counter.getVisitCount("user2")); // 输出: User2 visit count: 1
}
}在上述示例中:
- 我们使用了 ConcurrentHashMap 来存储用户的访问次数。
- 当用户访问时,我们通过 userVisited 方法更新访问次数。
- 使用 ConcurrentHashMap 的 compute 方法可以确保原子地更新用户的访问次数。
- 可以通过 getVisitCount 方法检索任何用户的访问次数。
ConcurrentHashMap 使我们能够无需担心并发问题就能构建这样一个高效的统计系统。
ConcurrentHashMap 是线程安全的,支持完全并发的读取,并且有很多线程可以同时执行写入。在早期版本(例如 JDK 1.7)中,ConcurrentHashMap 使用分段锁技术。整个哈希表被分成一些段(Segment),每个段独立加锁。这样,在不同段上的操作可以并发进行。从 JDK 1.8 开始,ConcurrentHashMap 的内部实现有了很大的变化。它放弃了分段锁技术,转而采用了更先进的并发控制策略,如 CAS 操作和红黑树等,进一步提高了并发性能。
由于并发性质,ConcurrentHashMap 的大小计算可能不是精确的,但通常足够接近真实值。
编辑:沉默王二,部分内容来自于 CL0610 的 GitHub 仓库https://github.com/CL0610/Java-concurrency,部分内容来自于这篇初念初恋-ConcurrentHashMap,图片画的特别漂亮。
GitHub 上标星 10000+ 的开源知识库《二哥的 Java 进阶之路》第二份 PDF 《并发编程小册》终于来了!包括线程的基本概念和使用方法、Java 的内存模型、sychronized、volatile、CAS、AQS、ReentrantLock、线程池、并发容器、ThreadLocal、生产者消费者模型等面试和开发必须掌握的内容,共计 15 万余字,200+张手绘图,可以说是通俗易懂、风趣幽默……详情戳:太赞了,二哥的并发编程进阶之路.pdf








