445. Add Two Numbers II #150
-
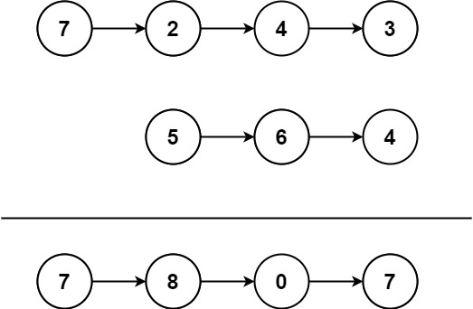
Topics: You are given two non-empty linked lists representing two non-negative integers. The most significant digit comes first and each of their nodes contains a single digit. Add the two numbers and return the sum as a linked list. You may assume the two numbers do not contain any leading zero, except the number 0 itself. Example 1:
Example 2:
Example 3:
Constraints:
Follow-up: Could you solve it without reversing the input lists? |
Beta Was this translation helpful? Give feedback.
Replies: 1 comment 2 replies
-
We need to add two numbers represented as linked lists. Since the most significant digit comes first, we need to handle the addition from left to right. Approach:
Let's implement this solution in PHP: 445. Add Two Numbers II <?php
/**
* Definition for a singly-linked list.
*/
class ListNode {
public $val = 0;
public $next = null;
public function __construct($val = 0, $next = null) {
$this->val = $val;
$this->next = $next;
}
}
/**
* @param ListNode $l1
* @param ListNode $l2
* @return ListNode
*/
function addTwoNumbers($l1, $l2) {
$stack1 = [];
$stack2 = [];
// Push all elements of l1 to stack1
while ($l1 !== null) {
array_push($stack1, $l1->val);
$l1 = $l1->next;
}
// Push all elements of l2 to stack2
while ($l2 !== null) {
array_push($stack2, $l2->val);
$l2 = $l2->next;
}
$carry = 0;
$head = null;
// While there are elements in stack1 or stack2 or there's a carry
while (!empty($stack1) || !empty($stack2) || $carry > 0) {
$sum = $carry;
if (!empty($stack1)) {
$sum += array_pop($stack1);
}
if (!empty($stack2)) {
$sum += array_pop($stack2);
}
$carry = intdiv($sum, 10);
$newNode = new ListNode($sum % 10);
$newNode->next = $head;
$head = $newNode;
}
return $head;
}
// Helper function to create a linked list from an array
/**
* @param $arr
* @return mixed|null
*/
function createLinkedList($arr) {
$dummy = new ListNode();
$current = $dummy;
foreach ($arr as $value) {
$current->next = new ListNode($value);
$current = $current->next;
}
return $dummy->next;
}
// Helper function to print a linked list
/**
* @param $node
* @return void
*/
function printLinkedList($node) {
$output = [];
while ($node !== null) {
$output[] = $node->val;
$node = $node->next;
}
echo "[" . implode(",", $output) . "]\n";
}
// Example usage:
$l1 = createLinkedList([7, 2, 4, 3]);
$l2 = createLinkedList([5, 6, 4]);
$result = addTwoNumbers($l1, $l2);
printLinkedList($result); // Output: [7,8,0,7]
$l1 = createLinkedList([2, 4, 3]);
$l2 = createLinkedList([5, 6, 4]);
$result = addTwoNumbers($l1, $l2);
printLinkedList($result); // Output: [8,0,7]
$l1 = createLinkedList([0]);
$l2 = createLinkedList([0]);
$result = addTwoNumbers($l1, $l2);
printLinkedList($result); // Output: [0]
?> Explanation:
This solution efficiently handles the addition of two numbers represented by linked lists without reversing the lists, satisfying the problem's constraints. |
Beta Was this translation helpful? Give feedback.
We need to add two numbers represented as linked lists. Since the most significant digit comes first, we need to handle the addition from left to right.
Approach:
Use Stacks:
Addition:
Handle Carry: