Skip to content

Data Transformation Pipeline

Dave Wickelhaus edited this page Dec 15, 2024 · 7 revisions

MTConnect Reference Agent Pipeline Architecture

Overview

The MTConnect Agent uses a data transformation pipeline to provide a flexible and mutable mechanism for processing incoming data from various sources and allowing for reusability of common transform components.

Transforms

The transfrom is a simple class that takes checks to see if it can transform an entity and, if applicable, applies a transformation to the entity. The result is another entity,

Transforms

A transform has two required capabilities: Guard and Transform. The Guard allows the transformation to decide if the data is something it can handle if what action should be taken next.

The transform has a list of downstream transforms, each of which is evaluated sequentually. The action is taken based on the result of the Guard. The Guard is a function that matches based on the type of the entity or some other characteristics like the name.

The guard can return one of the three following responses:

  • CONTINUE: the search for a match will continue to the next transform in the list.
  • SKIP: The search stops, but the transform is not run. The transform's list of next transforms is evaluated to determine the next step.
  • RUN: The transform is executed.

Use the bind method to add a transform, given as an argument to the bind method, to the end of the list of next transforms.

Pipelines

A pipeline is references has a start transform and a build method to construct it. All data source must have a pipeline to deliver data to the agent, sometimes the pipeline is simple, just a delivery transform, as with the loopback pipeline.

Pipelines are also capable of mutating themselves when plugins or scripts are loaded. There are many methods to modify the pipeline.

  • spliceBefore(const std::string target, TransformPtr transform): Adds this transform directly before the target transform. Will replace all references in the lists of next transforms.
    • ruby: splice_before(target, transform)
  • spliceAfter(const std::string target, TransformPtr transform): Adds this transform immediately after the target transform. Will replace all references in the lists of next transforms.
    • ruby: splice_after(target, transform)
  • replace(const std::string target, TransformPtr transform): replaces the target transform.
    • ruby: replace(target, transform)
  • firstAfter((const std::string target, TransformPtr transform): Inserts the transform at the beginning of the next list of target transform's.
    • ruby: first_after(target, transform)
  • lastAfter((const std::string target, TransformPtr transform): Inserts the transform at the end of the next list of target transform's.
    • ruby: last_after(target, transform)

Entities used in the pipelines

Pipeline Entities

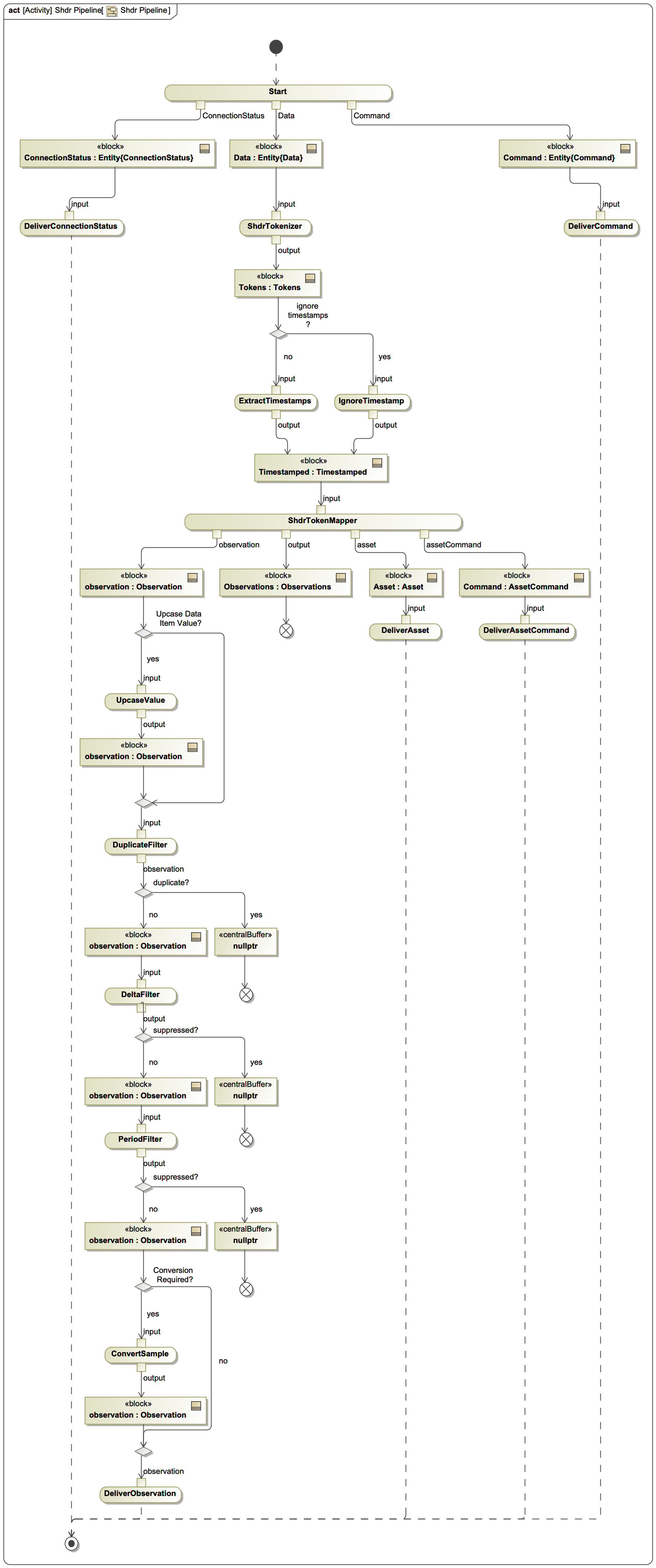
SHDR Adapter Pipeline

SHDR Pipeline

MQTT Adapter Pipeline

Based on the incoming message and topic, the agent attempts to map the topic to a device and data item. Following the attempt to determine the device and data item, it will look at the first character. If it is a { it will create a JsonMessage and forward it to the JsonMapper.

At present the JsonMapper cannot decode the data, so it ignores it. It is assumed this transform will be replaced with a transform that know the specifc json object information model.

If it is data, the payload is assumed to be SHDR and is passed to the SHDR mapper.

MQTT Pipeline

Ruby Transforms

When using the mruby embedded language, one can write dynamic scripted transformation. Learn more about how to do so at Data Transformation using Ruby.

Clone this wiki locally