Skip to content

Latest commit

 

History

History
21 lines (15 loc) · 953 Bytes

File metadata and controls

21 lines (15 loc) · 953 Bytes

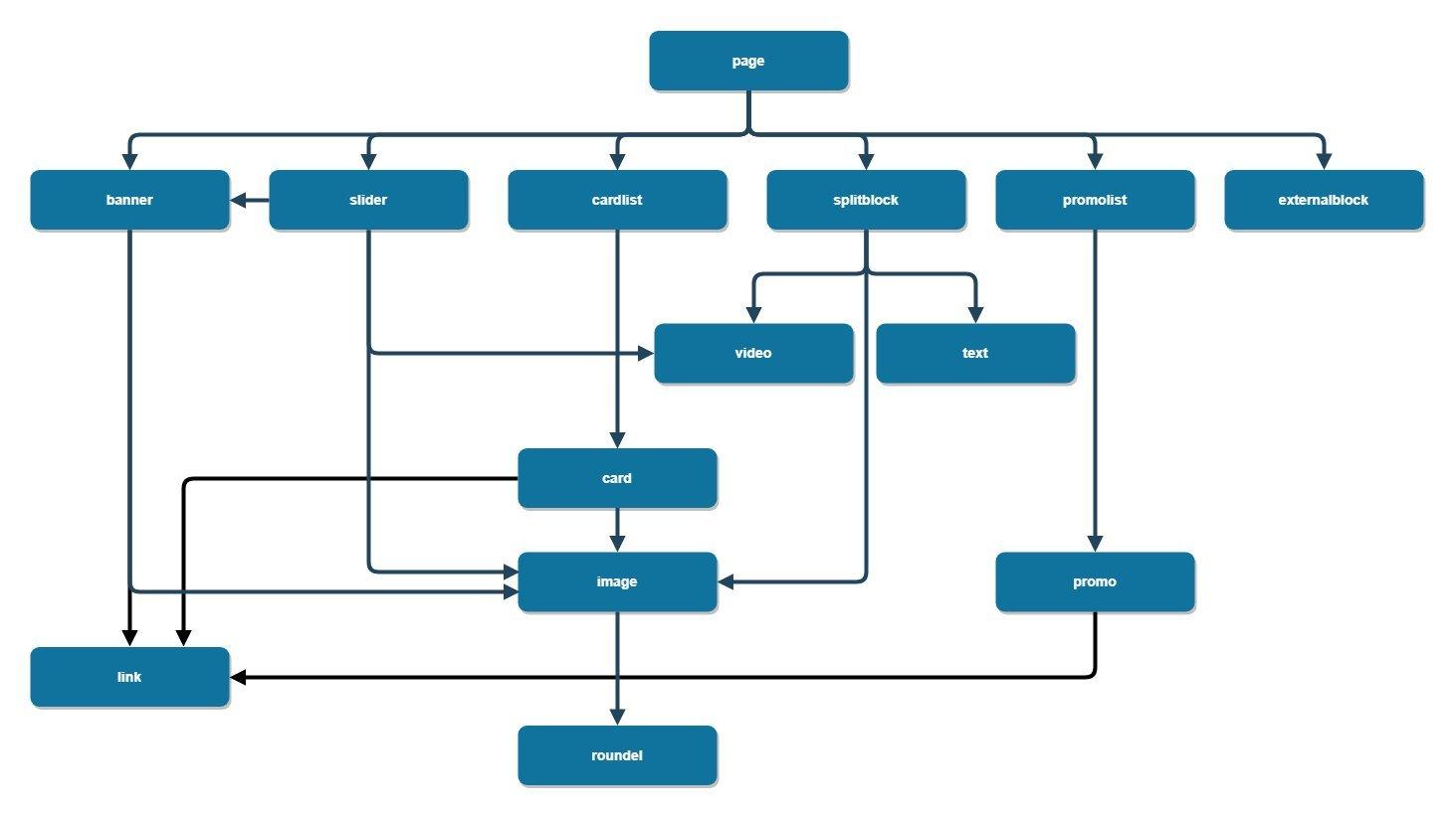
Template Dependencies

Larger components in this project are built by combining smaller components together. The diagrams below explains which components reference each other.

When a content type / component is used in your project you should also configure the dependent content types and templates if you want the full set of functionality.

Page Components

Blog Components