This repository was archived by the owner on Nov 15, 2023. It is now read-only.
Replies: 2 comments 2 replies
-
To prevent abuse of BountyDescriptions by create large amount of sub-bounties with large BountyDescriptions for free, we should have a |
Beta Was this translation helpful? Give feedback.
1 reply
-
Beta Was this translation helpful? Give feedback.
1 reply
Sign up for free
to join this conversation on GitHub.
Already have an account?
Sign in to comment
Uh oh!
There was an error while loading. Please reload this page.
Uh oh!
There was an error while loading. Please reload this page.
-
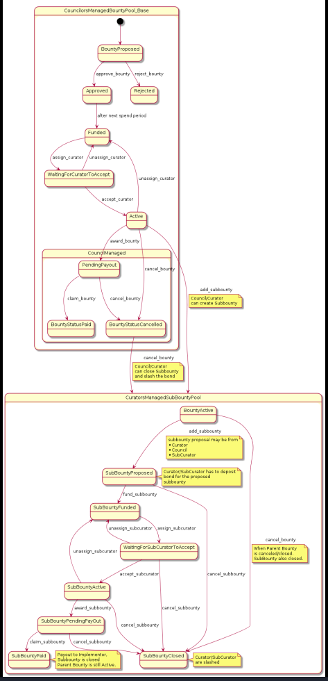
pallet-bounties | Sub-bounties Extn | Design Discussion Notes
Overview
API & Types
Quick Proto version
Plz find proto version of the implementation | #7965
Proposed data types and api signatures may not be in right shape, may require review & cleanup.
Grey part, where may need additional clarity, are marked with below tag. & current logic implemented based on blind assumption.
DB
State
Reference discussion threads
Treasury-pallet Bounty Extension · Issue #5713 · paritytech/substrate
Post #86 | Reopening the discussion on Bounties and Treasury spending issues! Open questions
Post #237 | A Final Check on Bounties' Development
Post #151 | On Bounties Spending parameters - A Summary
Beta Was this translation helpful? Give feedback.
All reactions