-
Notifications
You must be signed in to change notification settings - Fork 356
Open
Labels
Quick Win ⏩bug 🐛An issue that needs fixing.An issue that needs fixing.documentation 📝An issue for improving docs.An issue for improving docs.good first issue 👶A place to get started.A place to get started.v3
Description
Pre-Report Checklist
- I am running the latest versions of pyQuil and the Forest SDK
- I checked to make sure that this bug has not already been reported
Issue Description
The example at:
requires two changes to work correctly.
How to Reproduce
The code snippet below contains the changes needed to make the example work.
The changes are:
####CORRECTION1 - Replace following commented line with the following line
#noisy = add_decoherence_noise(prog, T1=t1).inst([
noisy = add_decoherence_noise(prog, T1=t1, T2=2*t1).inst([
Declare("ro", "BIT", 2),
MEASURE(0, ("ro", 0)),
MEASURE(1, ("ro", 1)),
])
and
####CORRECTION2 - Add "noisy.wrap_in_numshots_loop(1000)"
noisy.wrap_in_numshots_loop(1000)
If CORRECTION1 is not made errors will result.
If CORRECTION2 is not made the output will be incorrect.
Code Snippet
# general imports
import matplotlib.pyplot as plt
%matplotlib inline
import string
import time
import numpy as np
import random as rd
import json
import os
from numpy import pi
from pyquil import Program, get_qc
from pyquil.api import QVM
from pyquil.gates import RX, MEASURE, H, S, CNOT, S, RZ, RY, CZ, Declare
from pyquil.quil import Pragma
from pyquil.noise import add_decoherence_noise
def get_compiled_prog(theta):
return Program([
RZ(-pi/2, 0),
RX(-pi/2, 0),
RZ(-pi/2, 1),
RX( pi/2, 1),
CZ(1, 0),
RZ(-pi/2, 1),
RX(-pi/2, 1),
RZ(theta, 1),
RX( pi/2, 1),
CZ(1, 0),
RX( pi/2, 0),
RZ( pi/2, 0),
RZ(-pi/2, 1),
RX( pi/2, 1),
RZ(-pi/2, 1),
])
import numpy as np
from pyquil import get_qc
qc = get_qc("2q-qvm")
t1s = np.logspace(-6, -5, num=3)
thetas = np.linspace(-pi, pi, num=20)
t1s * 1e6 # us
from pyquil.noise import add_decoherence_noise
records = []
for theta in thetas:
for t1 in t1s:
prog = get_compiled_prog(theta)
####CORRECTION1 - Replace following commented line with the following line
#noisy = add_decoherence_noise(prog, T1=t1).inst([
noisy = add_decoherence_noise(prog, T1=t1, T2=2*t1).inst([
Declare("ro", "BIT", 2),
MEASURE(0, ("ro", 0)),
MEASURE(1, ("ro", 1)),
])
####CORRECTION2 - Add "noisy.wrap_in_numshots_loop(1000)"
noisy.wrap_in_numshots_loop(1000)
bitstrings = qc.run(noisy).readout_data.get("ro")
# Expectation of Z0 and Z1
z0, z1 = 1 - 2*np.mean(bitstrings, axis=0)
# Expectation of ZZ by computing the parity of each pair
zz = 1 - (np.sum(bitstrings, axis=1) % 2).mean() * 2
record = {
'z0': z0,
'z1': z1,
'zz': zz,
'theta': theta,
't1': t1,
}
records += [record]
%matplotlib inline
from matplotlib import pyplot as plt
import seaborn as sns
sns.set(style='ticks', palette='colorblind')
import pandas as pd
df_all = pd.DataFrame(records)
fig, (ax1, ax2, ax3) = plt.subplots(1, 3, figsize=(12,4))
for t1 in t1s:
df = df_all.query('t1 == @t1')
ax1.plot(df['theta'], df['z0'], 'o-')
ax2.plot(df['theta'], df['z1'], 'o-')
ax3.plot(df['theta'], df['zz'], 'o-', label='T1 = {:.0f} us'.format(t1*1e6))
ax3.legend(loc='best')
ax1.set_ylabel('Z0')
ax2.set_ylabel('Z1')
ax3.set_ylabel('ZZ')
ax2.set_xlabel(r'$\theta$')
fig.tight_layout()
Error Output
First error seen if CORRECTION1 is not made:
---------------------------------------------------------------------------
ValueError Traceback (most recent call last)
<ipython-input-28-8002bb82ebb6> in <module>
6 ####CORRECTION1 - UNCOMMENT TO FIX
7 #noisy = add_decoherence_noise(prog, T1=t1, T2=2*t1).inst([
----> 8 noisy = add_decoherence_noise(prog, T1=t1).inst([
9 Declare("ro", "BIT", 2),
10 MEASURE(0, ("ro", 0)),
/opt/conda/lib/python3.8/site-packages/pyquil/noise.py in add_decoherence_noise(prog, T1, T2, gate_time_1q, gate_time_2q, ro_fidelity)
626 """
627 gates = _get_program_gates(prog)
--> 628 noise_model = _decoherence_noise_model(
629 gates,
630 T1=T1,
/opt/conda/lib/python3.8/site-packages/pyquil/noise.py in _decoherence_noise_model(gates, T1, T2, gate_time_1q, gate_time_2q, ro_fidelity)
461 ro_fidelity = {q: ro_fidelity for q in all_qubits}
462
--> 463 noisy_identities_1q = {
464 q: damping_after_dephasing(T1.get(q, INFINITY), T2.get(q, INFINITY), gate_time_1q) for q in all_qubits
465 }
/opt/conda/lib/python3.8/site-packages/pyquil/noise.py in <dictcomp>(.0)
462
463 noisy_identities_1q = {
--> 464 q: damping_after_dephasing(T1.get(q, INFINITY), T2.get(q, INFINITY), gate_time_1q) for q in all_qubits
465 }
466 noisy_identities_2q = {
/opt/conda/lib/python3.8/site-packages/pyquil/noise.py in damping_after_dephasing(T1, T2, gate_time)
344 if T1 != INFINITY:
345 if T2 > 2 * T1:
--> 346 raise ValueError("T2 is upper bounded by 2 * T1")
347 gamma_phi -= float(gate_time) / float(2 * T1)
348
ValueError: T2 is upper bounded by 2 * T1
Environment Context
Operating System:
Python Version (python -V):
Quilc Version (quilc --version):
QVM Version (qvm --version):
Python Environment Details (pip freeze or conda list):
Copy and paste the output of `pip freeze` or `conda list` here.
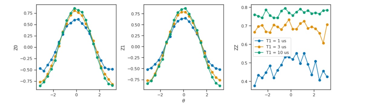
Example of correct output:
Metadata
Metadata
Assignees
Labels
Quick Win ⏩bug 🐛An issue that needs fixing.An issue that needs fixing.documentation 📝An issue for improving docs.An issue for improving docs.good first issue 👶A place to get started.A place to get started.v3
