-
Notifications
You must be signed in to change notification settings - Fork 108
Home
martin-henz edited this page Mar 2, 2020
·
32 revisions
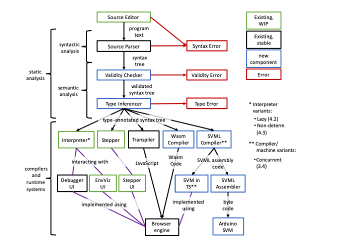
Documentation:
- Parser specifications
- Validity Checker
- Type Inferencer
- Interpreter (Inspector)
- Stepper
- Transpiler
- SVML Specification
- WebAssembly Compiler
- Arduino
Open Issues and PRs should be actionable within days or at most weeks. When we decide to postpone an Issue or PR, it can be closed, but should remain marked with the label _postponed. After a major milestone (a semester) we will re-visit postponed Issues and PRs and re-open them.
