We read every piece of feedback, and take your input very seriously.
To see all available qualifiers, see our documentation.
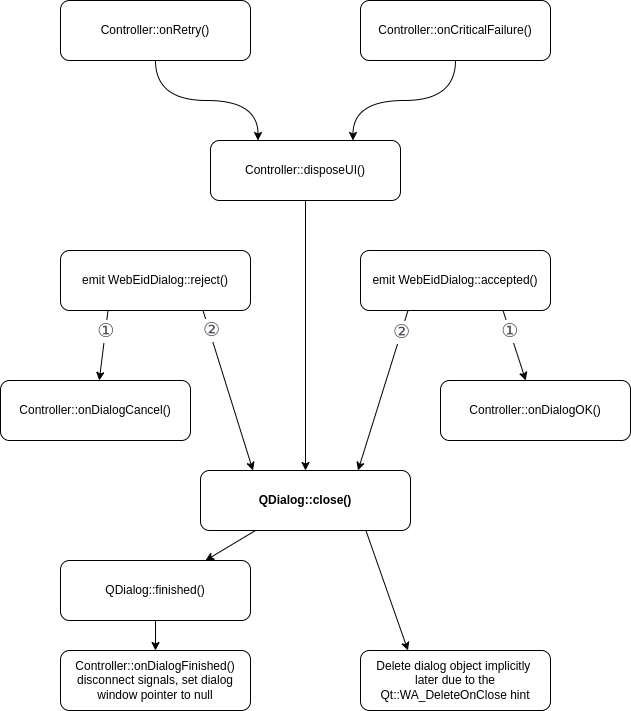
This diagram depicts the call and event chains that cause the Web eID dialog to be disposed and deleted.
There was an error while loading. Please reload this page.