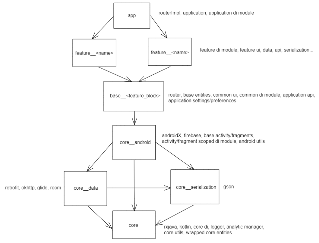
Отображение информации о кинотеатрах из источника публичных данных Москвы: https://apidata.mos.ru/ Для демонстрации работы с разными фичевыми модулями, будет реализовано два маленьких модуля: модуль с загрузкой и отображением списка кинотеатров и модуль с расширенным просмотром элемента списка. Разбивка на модули представляет структуру в несколько уровней, сначала модуль core, затем на одном уровне core__serialization и core__data, далее core_android, base__ (в данном проекте очень маленький, а вообще представляет базовую фукнциональность для некоторого блока фичей и/или навигацию между ними), на следующем уровне находятся фичевые модули feature__some_module, на вершине модуль app.
Архитектура - statefull MVVM, DI - Kodein, сериализация - Gson, Retrofit2, RxJava2 и стандартные AndroidX компоненты
