Md-links es una libreria de línea de comando (CLI) que facilita la lectura, análisis y generar reportes estadísticos de los links contenidos en archivos de formato Markdown.
Permite:
- Proporcionar información básica sobre links de los archivos .md
- Validar links de archivos .md
- Reportar links, links unicos y links rotos.
La planificación del proyecto se realizó a través de Git Projects con una serie de tareas, issues y milestones para organizar mejor el trabajo, para luego poder cumplir los objetivos de forma semanal. Mediante issues y milestones se pudo priorizar de forma concreta y ordenar cada tarea con sus respectivos comentarios.
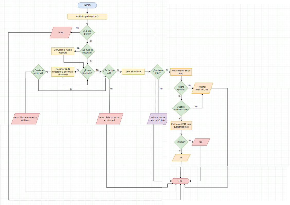
Aqui puedes visualizar el flujo del proceso que se realizo para la librería de mdLinks
Para la instalación de esta librería será necesario ejecutar la siguiente línea de comando en tu terminal
npm i md-links-gabito
La librería se puede ejecutar de la siguiente manera a través de la terminal:
- Si ingresa sólo
mdLinkmostrará una guia para ingresar la ruta o pedir ayuda.
- Para acceder a la opción ayuda y ver las instrucciones de uso:
mdLink --help
- Para obtener los links.
👉 Ingrese mdLink <path> por ejemplo:
mdLink ./prueba.md o mdLink prueba.md para archivos md.
En el caso de directorios colocar mdLink ./mdLinks o mdLink mdLinks
- Para hacer una petición HTTP y averiguar si el link funciona o no.
👉 Ingrese mdLink <path> --validate
El output en este caso incluye la palabra ok o fallo después de la URL, así como el status de la respuesta recibida a la petición HTTP a dicha URL, por ejemplo: mdLink prueba.md --validate
- Para obtener estadísticas básicas sobre los links.
👉 Ingrese mdLink <path> --stats
El output mostrará el total de links y links unicos, por ejemplo: mdLink prueba.md --stats
- Para obtener estadísticas que necesiten de los resultados de la validación
👉 Ingrese mdLink <path> --stats --validate o --validate --stats
El output (salida) será un texto con el total de links, los links unicos y los links rotos, por ejemplo: mdLink prueba.md --stats --validate o mdLink prueba.md --validate --stats
- Mensajes de error
🙅 Si no existe la ruta, mostrará este mensaje:
🙅 Si no es de tipo md o un directorio, mostrará este mensaje:
🙅 Si en un directorio no hay archivos md, mostrará este mensaje:
🙅 Si no se encuentra links dentro de un archivo md, mostrará este mensaje:
🙋 Gabriela Lucero Victorio Poma











