Pour ce projet de fin d'année en Informatique à l'IUT de Reims, j'ai décidé de réaliser un bot discord capable de mettre en place et de gérer des quiz.
Le bot, surnommé "Projet?", est un bot autonome capable de créer, lancer et gérer des quiz à partir de commandes Discord et de les lier à une base de données.
Vous pouvez télécharger le Cahier Des Charges
Pour utiliser ce bot il faut commencer par l'installation des dépendances
pip install -r requirements.txt
Si vous n'avez jamais utilisé de bots auparavant, il vous faudra créer un bot via l'interface développeur de discord: https://discord.com/developers/applications
Assurez vous d'avoir activer les Privileged Gateway Intents sur l'onglet Bot du site ci-dessus. Ce a quoi cela doit ressembler:
Il suffit ensuite de configurer le bot via le fichier de configuration conf.json dans le repertoire Configuration.
Voici un exemple:
{
"_instructions": "Pour récupérer votre token veuillez créer un bot via https://discord.com/developers/applications puis naviguez sur l'onglet 'Bot' et cliquez sur 'copiez le token'",
"configuration": {
"token": "token",
"emplacement_bd": "../Database/DiscordBot.db",
"prefix_bot": "-",
"id_guilds": [
783375356840640532
]
}
}id_guilds correspondent aux identifiant des serveurs dont votre bot fait partie.
Si aucun id_guilds n'est spécifié les commandes seront activées en globale (encrâge des commandes pour tout les serveurs courants et future
du bot sans avoir besoin de spécifier d'identifiant de serveur). Néanmoins lors de la première execution du bot, les commandes globales pourront prendre jusqu'à 1 heure avant d'apparaître. Il est donc recommandé de spécifier un identifiant de serveur lors des tests et de passer en commandes globales lors de la mise en production.
Une fois votre configuration terminé, vous pouvez executez le bot à l'aide du fichier run.py
python3 .\src\run.py
Lors de l'invitation du bot sur un serveur, le bot s'occupera de créer un rôle Projet Quiz Master et de l'ajouter à l'utilisateur l'ayant invité.
Ce rôle peut être attribué à tout utilisateur pour lui donner la permission de créer et initialiser des quiz sur le serveur.
ATTENTION: Le bot a besoin des privilèges administrateur pour fonctionner correctement
Le bot vient pre-configuré avec différentes commandes documentées. Les commandes, sous format de commandes slash /command, bénéficient
de l'autocomplétion Discord. Tapez / dans votre barre de message pour avoir une vue globale des fonctionnalités.
Voici un récapitulatif des commandes disponibles :
- /help
Permet d'avoir plus d'informations sur le fonctionnement d'une commande
- /createquiz
Permet de créer un nouveau quiz.
- /addquestion
Permet de rajouter une question à un quiz à l'aide de son identifiant ou de créer un nouveau quiz si aucun identifiant de quiz n'est spécifié.
- /getquizs
Permet d'afficher les quiz créés par l'utilisateur ou de récupérer l'entièreté disponibles dans la bd.
-
/getresults
Permet d'afficher les résultats globaux d'une game de quiz.
-
/launchquiz
Permet de lancer une game de quiz.
-
/leaderboard
Permet d'afficher le classement des participants du serveur.
-
/viewresult
Permet d'afficher les résultats personnels d'une game.
-
/recap
Permet d'afficher un récapitulatif d'un quiz.
-
/reset
Permet de reinitialiser les score et le classement des joueurs du serveur.
ATTENTION: Le bot utilise SQLite pour la base de données. Assurez-vous que SQLite (v.3.35 minimum) est installé sur votre machine
Pour faire plaisir à Mme. Sandron, voici une représentation sous forme de MCD et MLD de la structure de ma base de données.
A noter que la base de donnée du bot s'auto-génère, il n'est donc pas nécessaire d'executer le script SQL ou de créer de tables dans la BD.
Pour re-initialiser la BD, il suffit de supprimer le fichier .bd (par défaut ./Database/DiscordBot.db). Une nouvelle BD vide sera générée lors de l'execution du bot.
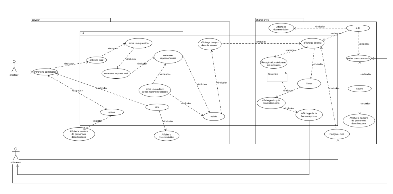
Représentation simpliste via des Use-Case UML:
J'ai trouvé ce projet très amusant, bien qu'il ai été plus difficile que premièrement imaginé. J'ai dû changer la structure de la BD et mon organisation à multiples reprises lors du développement, et ce bien que j'ai réalisé la structure de la BD à l'avance en Merise. Mais j'ai au final sû rester organisé malgré tout, et ce jusqu'à la fin du projet à l'aide d'un planning prévisionnel solide (merci Sufyan).
Ce projet est sous license MIT.






