Implement ordering system with object-oriented analysis, design, and programming.
- Login
- Ordering product
- Login
- Ordering product
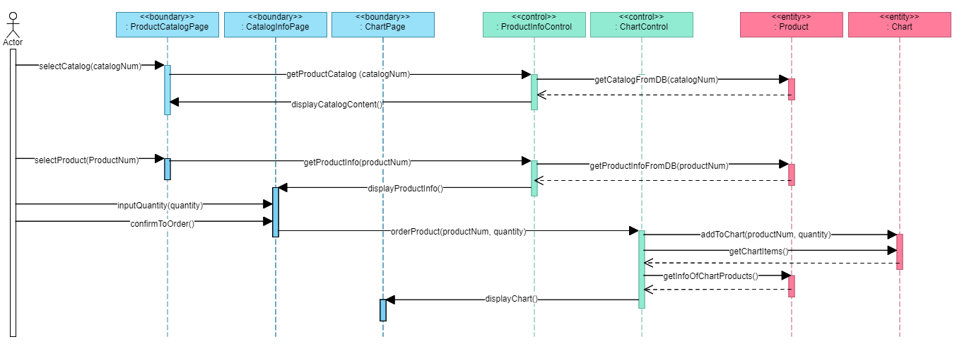
- Control classes
- Entity classes
- Login with user ID & password.
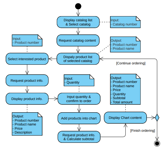
- Select a catalog to browse products.
- Select interested product.
- Enter the quantity & Comfirm the quantities you ordered.
- The products you ordered would be in your chart.
- Checkout when finishing your odrer.











