- Introduzione
- Installazione
- Struttura API Ticketmaster
- Considerazioni Generali
- Considerazioni Necessarie
- UML
- Rotte
- Rotte GUI
- Configurazione GUI
- JUnit Test
- Documentazione JavaDoc
- Software Utilizzati
- Autori
Il tema principale, da cui origina l’applicazione ivi presentata, descritta e documentata, è quello di realizzare una Filter-App dell’applicativo Ticketmaster, un noto software dedito alla gestione ed alla prenotazione di eventi musicali, teatrali, cinematografici ed artistici, reperibile presso l’indirizzo https://www.ticketmaster.it/. In particolare, attraverso le API derivate dalla pagina TM Developer, accessibili mediante l’indirizzo Discovery API - The Ticketmaster Developer Portal, il programma dovrà valutare esclusivamente gli eventi siti in Australia ed in Nuova Zelanda, al fine di cercare gli eventi relativi ad ogni Stato e di produrre statistiche, che possono essere di Default o Personalizzate, in base ai risultati ottenuti dalla ricerca. Continuando, dal punto di vista delle specifiche tecniche, il Web Service proposto offre le seguenti funzionalità:
- filtraggio degli eventi, previsti in Australia e/o Nuova Zelanda, attraverso la selezione di uno o più Stati, a cui segue la produzione di statistiche relative allo Stato o agli Stati scelti.
- filtraggio degli eventi, previsti in Australia e/o Nuova Zelanda, attraverso la selezione di uno o più generi, a cui segue la produzione di statistiche relative al genere o ai generi scelti.
- funzione di filtraggio avanzata degli eventi, che prevede l’introduzione di una sottostringa contenuta nel nome degli Stati come, ad esempio, A*, e che fornisce un suggerimento circa i possibili Stati da inserire.
- funzione di filtraggio avanzata delle statistiche, che prevede l’introduzione di un periodo ti tempo personalizzato, costituito da una data iniziale e da una data finale, entrambe nel formato yyyy-mm-dd, su cui effettuare il calcolo delle statistiche relative ad uno o più Stati selezionati. In particolare, una volta scelto il periodo personalizzato, esso verrà ripetuto tante volte quanto è contenuto in un anno a partire dalla data iniziale scelta; ad esempio, se il periodo è di 182 giorni (ovvero metà anno), allora esso può essere ripetuto solo due volte a partire dalla data iniziale scelta, mentre se il periodo è di 121 giorni (ovvero ⅓ di anno), allora esso può essere ripetuto tre volte a partire dalla data iniziale scelta, ecc;
e fornisce altresì le seguenti statistiche:
- numero totale di eventi in ogni Stato
- numero totale di eventi raggruppati per genere in ogni Stato
- numero minimo, massimo e media degli eventi mensili in ogni Stato
È possibile eseguire il download della Filter-App The Last of Events attraverso tre semplici passaggi:
- creare una cartella sul desktop che possa ospitare l’applicativo
- aprire il terminale nella cartella appena generata (si consiglia l'uso di GitBash)
- digitare:
git clone https://github.com/KevinGiusti/progetto-OOP
Alternativamente, è possibile impiegare l'ambiente di sviluppo Eclipse operando come segue;
- creare un nuovo account su GitHub (in allegato, l'indirizzo web https://github.com/)
- creare una cartella sul desktop che ospiti l'applicazione The last of Events
- avviare il software Eclipse
- selezionare la voce
Window > Show View > Other... > Git > Git Repositories - una volta selezionata la voce
Git Repositories, cliccare su `Clone a Repository...' - inserire, poi, l'indirizzo
https://github.com/KevinGiusti/progetto-OOPnella voceURI(Uniform resource Identifier) - una volta inserito l'
URI, inserire le credenziali di accesso GitHub alle vociUserePassworde selezionarenextassicurandovi che, alla voceConnection, la casellaProtocolsia impostata suhttps - dopo aver cliccato
next, assicuratevi che il Branchmainsia auto-selezionato e, alla voceTag fetching strategy, impostareWhen fetching a commit, also fetch his tags - infine, alla voce
Destinationcliccare subrowsee selezionare la cartella, precedentemente creata, che ospiterà il software - per concludere, selezionare
Finished il download del progetto sarà concluso.
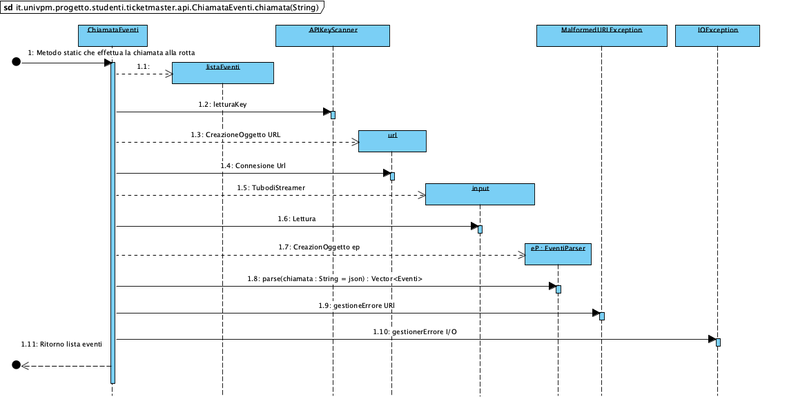
Le API derivate dalla pagina TM Developer di Ticketmaster, impiegate per la definizione delle classi relative all’applicativo The Last of Events, presentano la seguente struttura:
che può essere sintetizzata mediante il seguente grafico:
In primo luogo, è necessario osservare che la Filter-App 'The Last of Events' propone due tipi diversi di interazione tra utente ed applicativo;
Infatti, il servizio proposto dal software, in esecuzione sul server locale alla porta 8080, è accessibile sia mediante un tool di testing delle Application Programming Interface, comunemente note come API, come, ad esempio, Postman, e sia mediante una Graphic User Interface, ovvero tramite GUI, che rende User Friendly la componente Front-End dell'applicazione e che gestisce, tramite Spring ed Eclipse, la parte di Back-End.
Inoltre, è altresì importante considerare che, poichè l'intero programma è stato pensato, scritto, ideato e sviluppato su Windows 10 per Windows 10, è preferibile che l'applicativo stesso venga eseguito su tale Sistema Operativo; tuttavia, nonostante questa propensione, sarà comunque possibile accedere all'applicazione mediante SO quali Linux e Mac OS semplicemente avviando la GUI direttamente da Eclipse piuttosto che da file eseguibile;
In particolare, la predilezione del Sistema Operativo Windows 10 rispetto agli altri possibili SO è dovuta non solo alla possibilità di avviare direttamente il file eseguibile The Last Of Events.jar della parte Front-End dell'intero Software, ma è dovuta anche ad un miglior rendimento grafico della GUI poichè, su piattaforme quali Linux e Mac OS, alcuni caratteri speciali non sono leggibili a causa delle ASCII-table ed i contorni degli elementi dell'interfaccia User-Friendly sono meno definiti rispetto alla finestra generata su Windows 10.
Dal punto di vista tecnico, l'impossibilità di eseguire direttamente il file di lancio della parte Front-End del software 'The Last of Events' su piattaforme quali Linux e Mac OS è dovuta a motivi di sicurezza, relativi all'origine dell'App, imposti dai suddetti Sistemi Operativi; tuttavia, tale impedimento è facilmente superabile dal momento che, per utilizzare la GUI, sarà sufficiente avviare il programma dalla classe main sita internamente al codice del programma.
Per concludere, nel caso si dovesse preferire l'esecuzione di 'The Last of Events' mediante GUI su piattaforma Windows 10 , affinchè le finestre dell'App vengano visualizzate nel modo corretto su schermi con elevati DPI (Dot Per Inches), è necessario ridimensionare lo schermo al valore 100% attraverso i seguenti passaggi:
Impostazioni > Schermo > Ridimensionamento e Layout > Modifica la dimensione di testo, app e altri elementi, ed è altresì consigliata l'installazione delfont Press Gothic.otf, reperibile accedendo al percorso progetto-OOP > GUI > resources > 'Press Gothic.otf'
Nota: l'installazione del font viene eseguita, senza impedimenti di alcun genere, su ogni SO.
IMPORTANTE:
Per motivi legati all'impossibilità, da parte degli sviluppatori, di divulgare una chiave ottenuta mediante previa registrazione, prima di poter impiegare l'Applicativo 'The Last of Events', indipendentemente dal fatto che si favorisca l'approccio tramite Postman o tramite GUI, è necessario accedere alla cartella resources, reperibile attraverso il percorso progetto-OOP > ticketmaster > resources, e modificare il file APIKey.txt, inizialmente vuoto per ogni utente che esegue l'operazione di clone del progetto, inserendo la propria key gratuita ottenuta mediante registrazione presso il sito TM Developers;
Una volta completata tale operazione, è sufficiente avviare l'IDE Eclipse ed eseguire il comando di Refresh selezionando la cartella principale del progetto, nota come ticketmaster, attraverso il tasto destro del mouse o touchpad.
In questo modo, una volta avviato il software, la key inserita dall'utente verrà letta mediante uno scanner e, se risulterà accettabile, l'applicazione sarà completamente fruibile.
Osservazioni Finali
Nel caso si utilizzi il Sistema Operativo Windows 10, il file eseguibile della GUI, noto come The Last Of Events.jar, reperibile nel percorso progetto-OOP > GUI, permette di evitare di importare in Eclipse la cartella GUI; infatti, selezionando tale file, è possibile avviare la parte Front-End dell'App semplicemente lanciando l'eseguibile che, tuttavia, per funzionare correttamente, dovrà sempre essere interconnesso alla parte Back-End del software rappresentata mediante applicazione Spring in esecuzione nell'IDE Eclipse.
Infine, quando si impiega la Graphic User Interface per l'esecuzione di 'The Last of Events', è possibile che, nella prima finestra dell'applicativo, ovvero nella schermata Home, non compaiano i campi selezionabili o il logo dell'App; per risolvere questo tipo di inconveniente, è sufficiente scorrere, con il cursore del mouse, lungo l'intera pagina in modo che tutti i pulsanti, venendo selezionati, possano attivarsi nuovamente;
Alternativamente, è possibile riavviare il programma oppure selezionare la schermata successiva, tramite il pulsante entra, per poi tornare nuovamente nella Home.
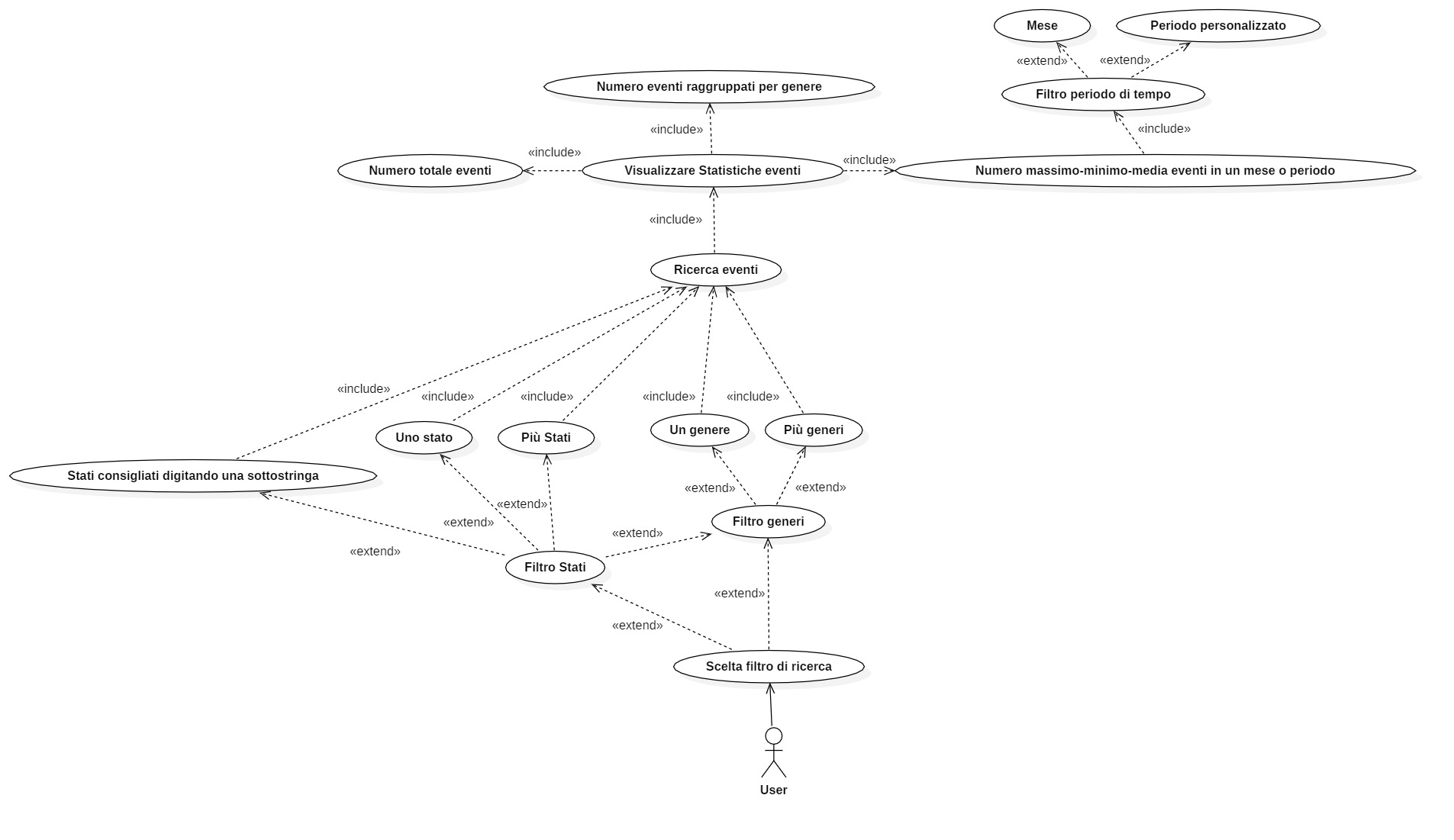
Segue la descrizione di tutti i casi d'uso dello Use Case Diagram che esprime il comportamento dell'applicazione:
| Caso d'uso | Descrizione |
|---|---|
| User | utente che utilizza l'applicazione The Last of Events impiegando diverse funzionalità |
| Scelta filtro di ricerca | l'utente sceglie uno o più dei filtri disponibili, tra cui: filtro Stati, filtro generi e filtro periodo personalizzato |
| Filtro Stati | il filtro Stati può essere utilizzato singolarmente o in combinazione con altri filtri, permette di scegliere un singolo Stato, tutti gli stati disponibili oppure una lista specifica di stati |
| Uno Stato | chiamata HTTP POST alle API dell'applicativo Ticketmaster che filtra le informazioni relative all'unico Stato inserito |
| Più Stati | chiamata HTTP POST alle API dell'applicativo Ticketmaster che filtra le informazioni relative agli Stati inseriti |
| Stati consigliati digitando una sottostringa | chiamata HTTP POST alle API dell'applicativo Ticketmaster che suggerisce il nome di uno o più Stati in base alla sottostringa inserita |
| Filtro generi | il filtro generi può essere utilizzato singolarmente o in combinazione con altri filtri, permette di scegliere un singolo genere, tutti i generi disponibili oppure una lista specifica di generi |
| Un genere | chiamata HTTP POST alle API dell'applicativo Ticketmaster che filtra le informazioni relative all'unico genere inserito; i risultati, ovviamente, sono gli eventi che corrispondono al criterio di ricerca |
| Più generi | chiamata HTTP POST alle API dell'applicativo Ticketmaster che filtra le informazioni relative ai generi inseriti; i risultati, ovviamente, sono eventi che corrispondono al criterio di ricerca |
| Ricerca Eventi | primo EndPoint del programma, mostra tutti gli eventi che soddisfano le condizioni imposte dai filtri di ricerca per Stati e per Generi |
| Visualizzare statistiche eventi | secondo EndPoint del programma, mostra tutte le statistiche inerenti ad ogni evento che soddisfa i filtri di ricerca |
| Numero totale eventi | statistica che indica il numero totale di eventi relativi agli stati che soddisfano i criteri di ricerca |
| Numero eventi raggruppati per genere | statistica che indica il numero totale di eventi relativi agli stati appartenenti ad un determinato genere |
| Numero minimo-massimo-media eventi in un mese o periodo | filtro sulle statistiche che consente di scegliere un periodo standard, ovvero il mese, o un periodo personalizzato, al fine di calcolare il numero minimo, massimo e la media degli eventi in ciascun mese/in ciascuna ripetizione del periodo personalizzato |
| Filtro periodo di tempo | filtro che consente di scegliere un periodo personalizzato; in caso l'utente non desideri inserire un periodo, verrà considerato il mese come unità di misura temporale per la produzione delle statistiche relative al numero minimo, massimo ed alla media degli eventi in un arco di tempo |
| Mese | statistica che mostra il numero minimo, massimo e la media degli eventi, che soddisfano i criteri di ricerca precedenti, in ciascuno dei 12 mesi dell'anno |
| Periodo personalizzato | statistica che mostra il numero minimo, massimo e la media degli eventi, che soddisfano i criteri di ricerca precedenti, in ciascuna delle ripetizioni del periodo personalizzato; l'ultima ripetizione del periodo scelto è quella che non supera il 364-esimo giorno dell'anno della data iniziale inserita dall'utente |
percorso e packages dell'applicativo:
Nel caso in cui l'interazione tra l'utente ed il software 'The last of Events' non avvenga tramite GUI, ovvero tramite Graphic User Interface, è possibile impiegare un qualsiasi tool per il testing delle Application Programming Interface come, ad esempio, Postman , reperibile all'indirizzo https://www.postman.com/downloads/, per effettuare delle chiamate API.
In particolare, le richieste che l'utente può effettuare tramite Postman devono essere all'indirizzo: localhost:8080, dove localhost è l'interfaccia di loopback necessaria per indirizzare verso se stessi i dati e 8080 è la porta di accesso del server locale;
Inoltre, all' indirizzo localhost:8080 inserito nella barra delle richieste di Postman, è necessario specificare metodo di trasferimento dati e rotta.
Poichè, nel documento descrittivo del progetto, è esplicitamente richiesto che:
L'applicazione deve permettere all'utente finale di: cercare gli eventi di un determinato stato, visualizzare delle statistiche per ogni stato di Australia e Nuova Zelanda con un'unica richiesta
allora l'unica rotta definita per l'applicativo 'The Last of Events' è: /eventi, ovvero:
| Metodo | Rotta | Descrizione |
|---|---|---|
POST |
/eventi |
restituisce un JSONArray contenente le informazioni relative ad eventi, che possono essere filtrati per uno o più stati e/o per uno o più generi, e statistiche relative a numero totale di eventi per ogni stato, numero totale di eventi raggruppati per genere e massimo, minimo e media eventi mensili o in un periodo personalizzato |
Dal punto di vista tecnico, i parametri, inseriti per effettuare una ricerca relativa agli eventi, devono essere passati all'applicazione Spring, che è in esecuzione sul server locale, tramite il Body della rotta localhost8080/eventi che , a sua volta, deve essere configurato sottoforma di file JSON (JavaScript Object Notation), in formato raw, contenente tutte le coppie "key":"value" necessarie per il filtraggio delle informazioni.
Di seguito, è riportato un esempio grafico di quanto appena descritto:
{
"stati": ["Victoria, AU","Queensland, AU"],
"generi": [],
"periodo": ["2021-01-01","2021-03-01"]
}Alla richiesta appena specificata otteniamo, in risposta dal software 'The Last Of Tickets', il seguente file JSON:
{
"numero totale eventi": {
"in Victoria": 2,
"in Queensland": 1
},
"statistiche periodiche di eventi": {
"in Victoria": {
"minimo": 0,
"massimo": 2,
"media": 0.29
},
"in Queensland": {
"minimo": 0,
"massimo": 1,
"media": 0.14
}
},
"numero eventi per il genere": {
"Pop": 3
},
"eventi": [
{
"nome": "Backstreet Boys",
"url": "http://resale.ticketmaster.com.au/Resale/Tickets/2797641",
"citta": "Melbourne",
"stato": "Victoria",
"paese": "Australia",
"data": "2021-05-03",
"ora": "19:30:00",
"genere": "Pop",
"sottoGenere": "Pop Rock"
},
{
"nome": "Backstreet Boys",
"url": "http://resale.ticketmaster.com.au/Resale/Tickets/2805221",
"citta": "Melbourne",
"stato": "Victoria",
"paese": "Australia",
"data": "2021-05-04",
"ora": "19:30:00",
"genere": "Pop",
"sottoGenere": "Pop Rock"
},
{
"nome": "Backstreet Boys",
"url": "http://resale.ticketmaster.com.au/Resale/Tickets/2797640",
"citta": "Boondall",
"stato": "Queensland",
"paese": "Australia",
"data": "2021-05-01",
"ora": "19:30:00",
"genere": "Pop",
"sottoGenere": "Pop Rock"
}
]
}Le coppie "key":"value" che devono essere specificate, in formato JSON, nel Body della richiesta localhost8080/eventi sono:
| key | value | descrizione |
|---|---|---|
"stati" |
: ["nome Stato, nome Paese", "...", ..] |
la key "stati" è un JSONArray che ha, come elementi, la coppia 'nome Stato' e 'sigla' del Paese in cui è contenuto lo stato come, ad esempio, "Victoria, AU" |
"generi" |
: ["nome genere", "...", ..] |
la key "generi" è un JSONArray che ha, come elementi, il nome di ciascun genere specificato dall'utente come, ad esempio, "Pop" |
"periodo" |
: ["data iniziale, data finale"] |
la key "periodo" è un JSONArray che ha, come unico elemento, la coppia 'data iniziale - data finale' inserita dall'utente come, ad esempio, "2021-01-01","2021-03-01" |
Valori accettabili per ogni key
| key | valori accettabili |
|---|---|
"stati" |
New South Wales, AU; Queensland, AU; South Australia, AU; Tasmania, AU; Victoria, AU; Western Australia, AU; New Zealand, NZ; |
"generi" |
Accounting/General, Action/Adventure, Actor, Added Value Vouchers, Alternative, Amusement Park, Animation, Aquarium, Aquatic Park, Aquatics, Arthouse, Artist, Athlete, Athletic Races, Audio Tour, Audio/Visual, Award Show, Badminton, Ballads/Romantic, Band, Bandy, Baseball, Basketball, Biathlon, Blues, Body Building, Boxing, CD, Campsite, Casino/Gaming, Ceremony, Chanson Francaise, Character, Charity/Benefit, Children's Festival, Children's Music, Children's Theatre, Choir, Choreographer, Chorus, Circus & Specialty Acts, Classical, Clothing, Club, Club Access, Comedian, Comedy, Community/Civic, Community/Cultural, Competition, Concert, Concession Voucher, Conductor, Convention, Country, Cricket, Cruise, Cultural, Curling, Cycling, Dance, Dance/Electronic, Dancer, Demo, Designer, Dinner Packages, Director, Documentary, Donation, Drama, Driver, Ensemble, Equestrian, Especiales, Espectaculo, Exchange, Exhibit, Expo, Extreme, Fairs & Festivals, Family, Fan Experiences, Fashion, FastLane Access, Festival, Field Hockey, Fine Art, Fitness, Floorball, Folk, Food & Drink, Football, Foreign, Gift Card, Gift Certificate, Golf, Graduation/Commencement, Group, Guide, Gymnastics, Handball, Health/Wellness, Hip-Hop/Rap, Hobby/Special Interest Expos, Hockey, Holiday, Horror, Hotel Package, Ice Rink, Ice Shows, Ice Skating, In-Store Pickup, Individual, Indoor Soccer, International Online Order, Jazz, Lacrosse, Latin, Lawn Chair Rental, League, Lecture/Seminar, Lockers, Magazine Mail Merchandise, Magic & Illusion, Magician, Martial Arts, Meal Package, Medieval/Renaissance, Membership, Merch 3rd Party Delivered, Merchandise, Merchandise Voucher, Metal, Miscellaneous, Miscellaneous Theatre, Motorsports/Racing, Mucisian, Multimedia, Museum, Music, Netball, New Age, Nonticket, Opera, Orchestra, Other, Other (inc. RV, oversized), Parade, Parking, Party/Gala, Performance Art, Performer, Pop, Premier, Priority Mail, Psychics/Mediums/Hypnotists, Puppetry, Quartet, RB, Race, Reggae, Religious, Reserved Lawn Access, Rock, Rodeo, Roller Derby, Roller Hockey, Room Package, Rugby, Science Fiction, Sightseeing/Facility, Singer/Vocalist, Ski Jumping, Skiing, Soccer, Softball, Speaker, Special Entry, Special Interest/Hobby, Spectacular, Squash, Student Festival, Subscription, Surfing, Swap Meet/Market, Swimming, TM Gift Card, TM Gift Certificate, TVN, Table Tennis, Team, Tennis, Test Event, Theatre, Ticketfast Order, Toros, Tour, Touring Show/Production, Track & Field, Transportation, Tribute Band, Troupe, UPS, Undefined, Upsell, Urban, VIP Club Access, Variety, Virtual, Volleyball, Voucher, Waterpolo, World, Wrestling, Writer, Zoo, eSports, iTunes Download |
periodo |
ogni periodo di tempo desiderato |
Eccezioni e bad-values
Quando si effettua una richiesta alla Filter-App 'The Last of Events' mediante un tester di API quale Postman, è possibile che, nel Body della richiesta stessa, ad una o più key vengano associati dei value che generano delle eccezioni nel programma;
in questi casi, l'applicazione gestisce l'eccezione occorsa e restituisce un JSON con un'unica key, nota come Attenzione o come Errore, ed un unico value, che descrive all'utente sia l'errore commesso e sia eventuali soluzioni al problema.
| Key | Bad-value | Eccezione | Risposta dell'applicazione |
|---|---|---|---|
"stati" |
:[] |
EventiException | "Attenzione": "Non è stato specificato nessuno stato. Lista stati: [New South Wales, Queensland, South Australia, Tasmania, Victoria, Western Australia, New Zealand]" |
"stati" |
:["Victoria, "] |
EventiException | "Errore": "Il formato consentito nel vettore 'stati' è il seguente: 'Stato, Paese'" |
"stati" |
:[" , AU"] |
EventiException | "Attenzione": "Nessuno stato inizia per . Lista stati: [New South Wales, Queensland, South Australia, Tasmania, Victoria, Western Australia, New Zealand]" |
"stati" |
:["Victoria, IT"] |
EventiException | "Errore": "Lo stato IT non è disponibile" |
"stati" |
:["Victoria, NZ"] |
EventiException | "Errore": "Lo stato Victoria non appartiene al paese NZ" |
"generi" |
:["123"] |
EventiException | "Attenzione": "Nessun genere inizia per 1. Lista generi: [Accounting/General, Action/Adventure,ecc... |
"periodo" |
:["2021-01-01"] |
EventiException | "Attenzione": "è possibile inserire solo due date, ovvero la data di inizio e la data di fine" |
"periodo" |
:["2021-01-01","2021-03-01", "2021-07-01"] |
EventiException | "Attenzione": "è possibile inserire solo due date, ovvero la data di inizio e la data di fine" |
"periodo" |
:["2021-12-01","2021-03-01"] |
EventiException | "Errore": "la prima data deve essere minore della seconda data inserita" |
"periodo" |
:["2021-00-01","2021-03-01"] |
EventiException | "Errore": "Il formato consentito per il mese nel vettore 'periodo' è il seguente: da 01 a 12" |
"periodo" |
:["2021-01-75","2021-03-01"] |
EventiException | "Errore": "Il formato consentito per il giorno nel vettore 'periodo' è il seguente: da 01 a 31 a seconda del mese" |
"periodo" |
:["Shrek","2021-03-01"] |
EventiException() | "Errore": "Il formato consentito nel vettore 'periodo' è il seguente: 'yyyy-mm-dd'" |
A seguito dell'inserimento, da parte dell'utente, mediante la Graphic User Interface, dei parametri tesi alla definizione di un filtro su Stati e generi volto ad ottenere dei risultati di ricerca specifici, affinchè l'applicativo possa produrre un output su schermo è necessario che vengano effettuate delle chiamate di tipo GET alle seguenti Rotte:
Chiamando, mediante il metodo GET, la rotta http://localhost:8080/stati otteniamo, in risposta dal software 'The Last Of Tickets', il seguente file JSON:
[
"New South Wales",
"Queensland",
"South Australia",
"Tasmania",
"Victoria",
"Western Australia",
"New Zealand"
]Ovvero, otteniamo un JSONArray in cui, ciascun elemento, è uno dei possibili Stati di Australia e Nuova Zelanda, selezionabili dall'utente, per il filtraggio degli eventi e per il calcolo delle statistiche; in sintesi, tale richiesta non prende parametri ma ritorna un JSONArray contenente i valori presi, in sola lettura e mediante uno scanner, del file Stati.csv
Inoltre, nel Body della richiesta HTTP non dovrà essere specificato alcun parametro poichè, a differeza del metodo POST, impiegato per l'invio dei dati ad un'API, una chiamata di tipo HTTP GET viene impiegata solo ed esclusivamente per recuperare i dati da un'API.
Chiamando, mediante il metodo GET, la rotta http://localhost:8080/generi otteniamo, in risposta dal software 'The Last Of Tickets', il seguente file JSON:
[
"Accounting/General",
"Action/Adventure",
"Actor",
"Added Value Vouchers",
"Alternative",
"Amusement Park",
"Animation",
"Aquarium",
"Aquatic Park",
"Aquatics",
"Arthouse",
"Artist",
"Athlete",
"Athletic Races",
"Audio Tour",
"Audio/Visual",
"Award Show",
"Badminton",
"Ballads/Romantic",
"Band",
"Bandy",
"Baseball",
"Basketball",
"Biathlon",
"Blues",
"Body Building",
"Boxing",ecc...
"eSports",
"iTunes Download"
]Ovvero, otteniamo un JSONArray in cui, ciascun elemento, è uno dei possibili generi, selezionabili dall'utente, per il filtraggio degli eventi e per il calcolo delle statistiche relative a ciascuno Stato; in sintesi, tale richiesta non prende parametri ma ritorna un JSONArray contenente i valori presi, in sola lettura e mediante uno scanner, del file Gtati.csv
Chiamando, mediante il metodo GET, la rotta
http://localhost:8080/eventi?stati=New%20South%20Wales,%20Queensland,%20South%20Australia,%20Tasmania,%20Victoria,%20Western%20Australia,%20New%20Zealand&paesi=%20AU,%20%20AU ,%20%20AU,%20%20AU,%20%20AU,%20%20AU,%20%20NZ&generi=&periodo=2021-01-01,%202021-03-01
otteniamo, in risposta dal software 'The Last Of Tickets', il seguente file JSON:
"numero totale eventi": {
"in New South Wales": 16,
"in Queensland": 1,
"in South Australia": 0,
"in Tasmania": 0,
"in Victoria": 2,
"in Western Australia": 1,
"in New Zealand": 18
},
"statistiche periodiche di eventi": {
"in New South Wales": {
"minimo": 0,
"massimo": 14,
"media": 2.29
},
"in Queensland": {
"minimo": 0,
"massimo": 1,
"media": 0.14
},
"in South Australia": {
"minimo": 0,
"massimo": 0,
"media": 0.0
},
"in Tasmania": {
"minimo": 0,
"massimo": 0,
"media": 0.0
},
"in Victoria": {
"minimo": 0,
"massimo": 2,
"media": 0.29
},
"in Western Australia": {
"minimo": 0,
"massimo": 1,
"media": 0.14
},
"in New Zealand": {
"minimo": 0,
"massimo": 12,
"media": 2.0
}
},
"numero eventi per il genere": {
"Pop": 7,
"Rugby": 1,
"Miscellaneous": 3,
"Rock": 4,
"Fairs & Festivals": 14,
"Miscellaneous Theatre": 2,
"Comedy": 2,
"Classical": 2,
"Community/Civic": 2,
"Other": 1
},
"eventi": [
{
"nome": "Backstreet Boys",
"url": "http://resale.ticketmaster.com.au/Resale/Tickets/2797639",
"citta": "New South Wales",
"stato": "New South Wales",
"paese": "Australia",
"data": "2021-05-07",
"ora": "19:30:00",
"genere": "Pop",
"sottoGenere": "Pop Rock"
},
{
"nome": "Backstreet Boys",
"url": "http://resale.ticketmaster.com.au/Resale/Tickets/2805222",
"citta": "New South Wales",
"stato": "New South Wales",
"paese": "Australia",
"data": "2021-05-08",
"ora": "19:30:00",
"genere": "Pop",
"sottoGenere": "Pop Rock"
},
{
"nome": "Sydney Royal Easter Show - Reserved Seat",
"url": "https://www.ticketmaster.com.au/sydney-royal-easter-show-reserved-seat-sydney-olympic-park-new-south-wales-04-01-2021/event/2500599EDBC019C0",
"citta": "Sydney Olympic Park",
"stato": "New South Wales",
"paese": "Australia",
"data": "2021-04-01",
"ora": "09:00:00",
"genere": "Fairs & Festivals",
"sottoGenere": "Undefined"
},ecc...
]
}Ovvero, otteniamo un JSONObject contenente un JSONArray in cui ciascun elemento rappresenta un evento, con relativa descrizione, associato ad un determinato Stato tra tutti i possibili Stati appartenenti ai Paesi Australia e Nuova Zelanda; inoltre, accanto al risultato del filtraggio, è possibile visualizzare tutte le statistiche relative ad ogni Stato considerato.
In particolare, è possibile osservare che, nella chiamata di tipo HTTP GET appena eseguita, vengono specificati tutti i parametri che che si intende ricevere in risposta dall'API
La graphic User Interface dell'applicativo 'The Last of Events' presenta tre pagine principali, rispettivamente note come Home, Filtraggio e Responso; in particolare, si ha che:
Home
La schermata Home è la prima pagina ad essere visualizzata dall'utente quando avvia la Filter-App; in particolare, essa presenta due JButton, rispettivamente noti come 'Entra' ed 'Exit', che propongono le seguenti funzionalità:
- Entra: permette di accedere alla seconda schermata, nota come Filtraggio, in modo da poter selezionare i parametri del filtro che verrà imposto su Stati, generi e periodo personalizzato.
- Exit: termina l'esecuzione del programma; ovviamente, se si clicca 'Exit', si imporrà la chiusura della sola parte
Front-Enddell'applicativo mentre, al contrario, il codiceSpringinBack-EndsuEclipsecontinuerà la propria esecuzione fin quando non la si terminerà manualmente.
Filtraggio
Nella seconda pagina, che è la schermata di Filtering, è possibile chiedere al programma sia di cercare e restituire gli eventi, che soddisfano i parametri inseriti nei filtri relativi a Stati e generi, e sia di calcolare statistiche relative ad un periodo di tempo; è importante notare che, nel caso della GUI, l'opzione per la produzione di statistiche mensili non è implementata;
Inoltre, in tale schermata, è possibile utilizzare i seguenti JButton:
- Cerca: fornisce, alla schermata 'Responso', i risultati filtrati mediante i paramentri inseriti
- Svuota: permette resettare tutte le scelte compiute, ovvero tutti i parametri inseriti nei campi disponibili
- Exit: pulsante che consente di terminare l'applicazione in esecuzione; è lo stesso
JButtonimplementato nella schermata 'Home' - Home: permette di tornare alla prima schermata dell'App, ovvero reindirizza l'user alla schermata 'Home'
ComboBox
ComboBox Stati: di default, il campo 'STATI' presenta una ComboBox in cui è possibile scegliere o inserire, a seconda del fatto che si clicchi con il mouse o che si scriva da tastiera, il nome dello Stato di Australia o Nuova Zelanda su cui si vuole effettuare la ricerca; in particolare, è possibile selezionare anche più di uno Stato attraverso il pulsante + che aggiunge, ogni volta che lo si clicca, fino ad un massimo di 7 volte, una ComboBox tesa ad ospitare un'altro stato da filtrare.
Inoltre, se si vogliono calcolare statistiche globali, è possibile scegliere, contemporaneamente, tutti gli Stati mediante l'opzione 'tutti gli Stati'.
Infine, se si esegue una ricerca lasciando la ComboBox 'STATI' vuota, il risultato sarà un Popup di errore che imporrà all'utente di inserire almeno un parametro per ogni campo fornito dalla schermata 'Filtraggio'.
ComboBox Generi: di default, il campo 'Generi' presenta una ComboBox in cui è possibile scegliere o inserire, a seconda del fatto che si clicchi con il mouse o che si scriva da tastiera, il nome del genere su cui si vuole effettuare la ricerca; in particolare, è possibile selezionare anche più di un genere attraverso il pulsante + che aggiunge, ogni volta che lo si clicca, fino ad un massimo di 9 volte, una ComboBox tesa ad ospitare un'altro genere da filtrare.
Inoltre, se si vogliono calcolare statistiche globali, è possibile scegliere, contemporaneamente, tutti i generi mediante l'opzione 'tutti i generi'.
Infine, se si esegue una ricerca lasciando la ComboBox 'GENERI' vuota, il risultato sarà un Popup di errore che imporrà all'utente di inserire almeno un parametro per ogni campo fornito dalla schermata 'Filtraggio'.
ComboBox Periodo: attraverso due ComboBox, una per la data iniziale ed una per la data finale, entrambe nel formato yyyy-mm-dd, la sezione 'PERIODO' consente di determinare, obbligatoriamente, un periodo personalizzato per il calcolo delle statistiche inerenti ai risultati di ricerca ottenuti mediante i filtri; in particolare, una delle Feature relative alla voce 'PERIODO' è una calendar-like function che permette di:
- aggiornare automaticamente l'anno selezionabile in base all'anno corrente
- effettuare controlli sui giorni in relazione ai mesi; infatti, se si sceglie Febbraio, è possibile andare dal giorno 1 al giorno 28; inoltre, poichè il software considera automaticamente l'anno corrente, esso riconosce se l'anno è bisestile aggiornando, dunque, la data massima assumibile da Febbraio a 29.
- effettuare controlli sulle date e genera un Warning nel caso in cui la data iniziale sia maggiore o uguale della data finale
di default, il campo 'Generi' presenta una ComboBox in cui è possibile scegliere o inserire, a seconda del fatto che si clicchi con il mouse o che si scriva da tastiera, il nome del genere su cui si vuole effettuare la ricerca; in particolare, è possibile selezionare anche più di un genere attraverso il pulsante + che aggiunge, ogni volta che lo si clicca, fino ad un massimo di 9 volte, una ComboBox tesa ad ospitare un'altro genere da filtrare.
Inoltre, se si vogliono calcolare statistiche globali, è possibile scegliere, contemporaneamente, tutti i generi mediante l'opzione 'tutti i generi'.
Infine, se si esegue una ricerca lasciando la ComboBox 'GENERI' vuota, il risultato sarà un Popup di errore che imporrà all'utente di inserire almeno un parametro per ogni campo fornito dalla schermata 'Filtraggio'.
Eccezioni
Se non ci sono eventi disponibili per i filtri Stati e Generi, viene visualizzato un popup che genera il messaggio: 'Errore, non ci sono eventi disponibili'
Responso
L'ultima schermata, nota come 'Responso', che permette di visualizzare il risultato prodotto dai filtri inseriti nella schermata precedente e presenta il pulsante 'Nuova Ricerca' che permette di tornare alla schermata 'Filtraggio' per effettuare una nuova ricerca
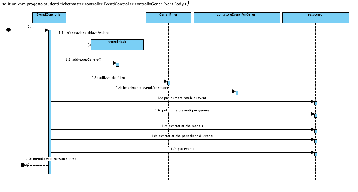
Per facilitare la lettura e la comprensione del discorso intorno al testing dell'applicativo, è utile considerare il seguente Class Diagram:

Per verificare la correttezza dei risultati prodotti da alcuni metodi del software 'The Last of Events', sono stati implementati i seguenti unit test mediante l'utilizzo del framework JUnit:
Per il testing dei metodi della classe MinMaxAverageFilter.java sono stati implementati i seguenti JUnit Test Case, reperibili nel percorso
ticketmaster > src/test/java > it.univpm.progetto.studenti.ticketmaster.minmaxav_junit_test:
1) dateConverterTest
La JUnit Test Case 'dateConverterTest' contiene due test methods, rispettivamente noti come 'testDateConverter' e 'testDateConverterException', che verificano il corretto funzionamento del metodo dateConverter() dedito alla conversione di una stringa di testo in un oggetto della classe localDate; in particolare:
- testDateConverter(): Metodo per testing del metodo dateConverter(), relativo al controllo della stringa inserita nel convertitore, che, fornita una stringa rappresentante una data, ed un oggetto della classe LocalDate che rappresenta la medesima data, controlla se il risultato della conversione sia pari all'oggetto LocalDate; in sintesi, testDateConverter() invoca il metodo assertEquals(), i cui parametri sono il risultato della conversione tramite il metodo dateConverter e l'oggetto di tipo LocalDate ante introdotto.
- testDateConverterException(): Metodo per testing del metodo dateConverter(), relativo al controllo della stringa inserita nel convertitore, che, fornita una stringa rappresentante una data errata, generi un'eccezione di tipo
DateTimeParseException; in sintesi, testDateConverter() invoca il metodo assertThrows(), i cui parametri sono il risultato della conversione tramite il metodo dateConverter e la classeDateTimeParseException.classdella libreriajava.time.format
2) MaxRipetizioneDelPeriodoTest La JUnit Test Case 'MaxRipetizioneDelPeriodoTest' contiene un unico test method, rispettivamente noto come 'maxRipetizioneDelPeriodoTest', che verifica il corretto funzionamento del metodo maxRipetizioneDelPeriodo() che, a sua volta, è dedito al calcolo del numero di volte in cui il periodo personalizzato inserito dall'utente può essere ripetuto nell'arco di un anno; in particolare:
- maxRipetizioneDelPeriodoTest() Metodo per testing del metodo maxRipetizioneDelPeriodo, che confronta il numero di ripetizioni corretto con il risultato prodotto dal metodo maxRipetizioneDelPeriodo; in sintesi, maxRipetizioneDelPeriodoTest() invoca il metodo assertEquals(), i cui parametri sono il risultato del metodo maxRipetizioneDelPeriodo() ed il numero di volte in cui, effettivamente, il periodo personalizzato si ripete nel corso di un anno.
3) MinMaxAverageFilterFunctionTest La JUnit Test Case 'MinMaxAverageFilterFunctionTest' contiene un unico test method, rispettivamente noto come 'testMinMaxAerageFilterFunction', che verifica il corretto funzionamento del metodo minMaxAverageFilterFunction() che, a sua volta, è dedito al calcolo del numero totale di eventi, relativi ad uno specifico Stato, che si svolgono in una specifica ripetizione del periodo di tempo personalizzato scelto dall'utente; in particolare:
- testMinMaxAerageFilterFunction() Metodo per testing del metodo minMaxAverageFilterFunction che controlla se il metodo testato assegna, in maniera corretta, ogni evento dello Stato considerato alla relativa ripetizione del periodo di tempo personalizzato; in sintesi, testMinMaxAerageFilterFunction() invoca il metodo assertEquals(), i cui parametri sono il risultato del metodo minMaxAverageFilterFunction() ed il corretto raggruppamento di eventi-periodo
Per il testing dei metodi della classe DatesStatistics.java è stato implementato il seguente JUnit Test Case, reperibile nel percorso
ticketmaster > src/test/java > it.univpm.progetto.studenti.ticketmaster.datesstatistics_junit_test:
1) DatesStatisticsTest La JUnit Test Case 'DatesStatisticsTest' contiene due test methods, rispettivamente noti come 'datesStatisticsTest' e 'datesStatisticsTestNotNull', che verificano il corretto funzionamento del metodo numeroEventi() che, a sua volta, è dedito al calcolo del numero totale di eventi, relativi ad uno specifico Stato, che si svolgono in uno specifico mese; in particolare:
- datesStatisticsTest(): Metodo per testing del metodo numeroEventi() che controlla se numeroEventi() assegna, in maniera corretta, ciascun evento, relativo ad uno specifico Stato selezionato dall'utente, al relativo mese in cui sarà svolto; in sintesi, datesStatisticsTest() invoca il metodo assertEquals(), i cui parametri sono il risultato del metodo numeroEventi() ed il corretto raggruppamento di eventi-mese
- datesStatisticsTestNotNull(): Metodo che accerta che il vettore contenente gli eventi da raggruppare mensilmente non sia sia vuoto, in modo da poter eseguire correttamete il metodo numeroEventi(); sintesi, datesStatisticsTestNotNull() invoca il metodo assertNotNull(), il cui unico parametro è il vettore di eventi da analizzare
Per il testing dei metodi della classe MinMaxAverage.java è stato implementato il seguente JUnit Test Case, reperibile nel percorso
ticketmaster > src/test/java > it.univpm.progetto.studenti.ticketmaster.minmaxaverage_junit_test:
1) SortSelectedEventsTest La JUnit Test Case 'SortSelectedEventsTest' contiene un'unico test Method, rispettivamente noto come 'sortSelectedEventsTest', che verifica il corretto funzionamento del metodo sortSelectedEvents() che, a sua volta, è dedito all'ordinamento dell'array contenente il numero di eventi di uno Stato, svoltisi in un determinato mese, disponendoli dal più piccolo al più grande; in particolare:
- sortSelectedEventsTest(): Metodo per testing del metodo sortSelectedEvents che controlla se il sorting di un array di interi è svolto nel modo corretto in sintesi, datesStatisticsTest() invoca il metodo assertEquals(), i cui parametri sono il risultato del metodo sortSelectedEvents ed un array ordinato nel modo corretto
Ogni package, classe, attributo e metodo che costituisce il software 'The Last of Events' è interamente e completamente documentato attraverso l'utilizzo della JavaDoc;
In particolare, per accedere alla documentazione tramite pagina HTML, è necessario seguire il percorso:
ticketmaster > doc > index.html.
Una volta aperta la pagina index.html, è possibile accedere alla documentazione dell'intero codice selezionando:
- la voce
OVERVIEWche descrive ogni package del progetto - la voce
TREEche descrive la gerarchia delle classi del progetto - la voce
INDEXche permette di cercare packages, classi, attributi e metodi in base al carattere iniziale selezionato - la voce
INDEX > All Classesche descrive ogni classe del progetto - la voce
INDEX > All Classes > Exception Summaryche descrive la classe di gestione eccezioni del progetto
Ovviamente, cliccando il nome di una qualsiasi classe nella pagina index.html, sarà possibile accedere ad informazioni quali metodi, attributi, package di appartenenza, metodo costruttore, autore della classe, ecc...
La lista di software & tools impiegati per realizzare la Filter-App è la seguente:
- L'IDE Eclipse, pacchetto JDK, per la scrittura del codice dell'intero applicativo
- Il tool Postman, strumento per il testing delle API, impiegato per gestire le chiamate
GETePOSTdelle rotte - Il software StarUML, per la produzione dei Class Diagram e degli Use Case Diagram
- La piattaforma GitHub, per il versioning del codice, dell'UML e dell'interfaccia
- La shell Git Bash, per eseguire il versioning del codice mediante terminale direttamente dalla cartella del progetto
- Il framework JUnit 5, per lo Unit Testing dei metodi dell'applicativo
- L'applicativo Javadoc, incluso nel pacchetto JDK, utilizzato per la generazione automatica della documentazione del codice sorgente scritto in Java
- Il software Excel, per la scrittura dei file contenenti gli Stati ed i generi che verranno letti dall'applicazione mediante Scanner in input
- L'editor Adobe Photoshop, per la produzione della grafica della GUI
- Il software TeamViewer, per la produzione e discussione del codice Java in team ed in contemporanea
- La piattaforma Voip Discord, per confronti di idee, comunicazioni e scambio materiale propedeutico allo sviluppo del codice (materiale che non è stato opportuno pubblicare su GitHub poichè di natura esclusivamente teorica)
- La piattaforma Stack Overflow, per la risoluzione di alcune problematiche legate al coding dell'app o all'impiego di alcuni metodi o classi
- Il tool Spring Inizializr, per la generazione del progetto
- Il toolkit JSON.simple, per la decodifica, lettura e parsing dei file JSON
- Il framework Spring, per l'esecuzione e sviluppo dell'applicazione Java
- Il progetto Spring Boot, che consente di avviare l'applicazione attraverso un metodo main che, a sua volta, lancia il web server integrato
- L'IDE Spring Tool Suite 4, per lo sviluppo di applicazioni Spring
- Il tool Spring Web, affinchè l'applicazione possa accettare richieste
HTTPall'indirizzolocalhost:8080 - Il tool Apache Maven, per la definizione della struttura del progetto mediante il file
pom.xml - Il web server locale Apache Tomcat, per la gestione delle richieste
HTTP
La Filter-App 'The Last of Events' è stata sviluppata da:
Contributi e ruoli
| Autore | Ruolo |
|---|---|
| Rocco Anzivino | Sviluppo filtro Stati, sviluppo statistica relativa al numero massimo degli eventi in ciascuno Stato, sviluppo Scanner Stati, sviluppo eccezioni e controlli, produzione JavaDoc, ottimizzazione ed estensione Parser e Controller, sviluppo della base del codice, sviluppo dell'intera GUI |
| Kevin Giusti | Sviluppo filtro periodo personalizzato, sviluppo statistiche relative a minimo, massimo e media eventi in un mese o periodo personalizzato a seconda degli Stati selezionati, sviluppo eccezioni e controlli, produzione JavaDoc, estensione Parser e Controller, produzione dell'intero readme, diagramma uml delle classi dell'api e dei casi d'uso, test JUnit 5 |
| Kejvin Skiti | Sviluppo filtro generi, sviluppo statistica relativa al numero massimo di eventi raggruppati per genere in ogni Stato, sviluppo Scanner generi, sviluppo eccezioni e controlli, estensione Parser e Controller, diagramma uml delle classi e intera produzione del diagramma uml di sequenza |
Nota: il numero di commit effettuati da ciascun membro del team non è indice del contributo apportato allo sviluppo dell'applicativo poichè, impiegando il software TeamViewer, molto frequentemente è accaduto che l'operazione di push venisse effettuata dal pc ospitante la condivisione dello schermo anche se, effettivamente, lo sviluppo del codice fosse imputabile all'operato di più persone.
Gli sviluppatori
Rocco Anzivino
Kevin Giusti
Kejvin Skiti















