Skip to content
Tom Dodson edited this page Jun 6, 2015 · 15 revisions

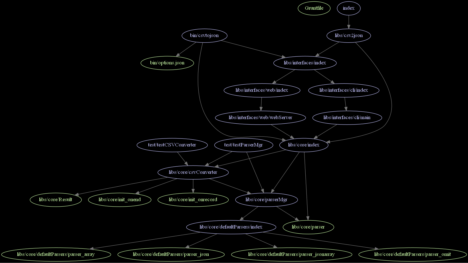
Dependency Graph. Newest at top of page

Generate by installing graphviz and ensuring the bin dir is in your path. From there run the following

madge -x "node_modules|util|stream|os|assert|fs|http" -i graph.png ./

Version 0.3.22 dependency graphs.

dependencies dependencies dependencies dependencies dependencies dependencies dependencies dependencies dependencies

Clone this wiki locally