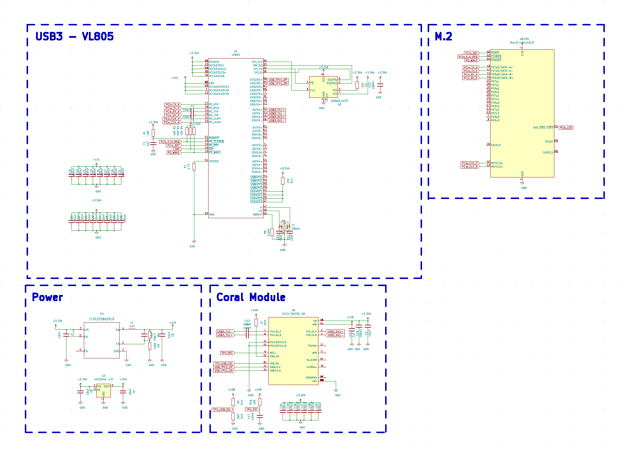
Basically this is a 2242 M.2 Module with VL805 PCIe to USB3 controller connected to Google Coral Module via USB3, because Google Coral TPU still has some issue with the PCIe Driver on Raspberry Pi 4 as of 2022/09.
PCB designed with KiCad v6.0

| Name | Name | Last commit date | ||
|---|---|---|---|---|
Basically this is a 2242 M.2 Module with VL805 PCIe to USB3 controller connected to Google Coral Module via USB3, because Google Coral TPU still has some issue with the PCIe Driver on Raspberry Pi 4 as of 2022/09.
PCB designed with KiCad v6.0
