LangChain Advanced LLM orchestration |
LangGraph Multi-agent workflows |
LlamaIndex RAG & data frameworks |
LiveKit Real-time voice AI |
β Hire me on Upwork for your next AI solution! β
Specializing in enterprise-grade multi-agent systems, real-time AI, and production-ready solutions
I'm a Computer Science Engineer (ESPRIT graduate) passionate about creating innovative AI solutions that solve real-world challenges. My expertise lies in developing intelligent multi-agent systems using cutting-edge frameworks, with a focus on production-ready applications that deliver tangible business value through advanced orchestration patterns and real-time AI interactions.
π― Problem Statement: Created a real-time conversational AI that allows natural voice interaction with document collections, requiring seamless STT-LLM-TTS orchestration with memory persistence.
π§ Agent Design:
- Framework: LlamaIndex Python workflows for event-driven agent coordination
- Communication: LiveKit for real-time audio processing and agent-to-user interaction
- Memory Architecture: Redis-based conversation persistence with context injection
- RAG Implementation: Document ingestion β vector indexing β contextual retrieval β response generation
π Technical Innovation:
- Real-time Orchestration: LiveKit agents handling continuous audio streams with sub-second latency
- Event-driven Workflows: LlamaIndex event architecture for asynchronous document processing
- Context Management: Redis-powered memory system maintaining conversation coherence across sessions
- Multi-turn Reasoning: Complex query decomposition with contextual document retrieval
βοΈ Integration Pipeline:
STT β Intent Processing β Document Retrieval β LLM β TTS
Audio State Management β Redis Memory β Vector Database
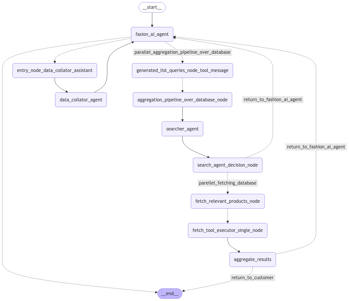
Multi-agent system built with LangGraph Python
- Personalized outfit recommendations through intelligent agent coordination
- Real-time, actionable business analytics with multi-dimensional insights
- π Live Demo
π― Problem Statement: Built a production-ready customer support chatbot requiring intelligent routing between specialized agents while maintaining conversation context and enabling seamless human escalation.
ποΈ Architecture Highlights:
- Framework: LangGraph (TypeScript) for stateful multi-agent orchestration
- Design Pattern: Supervisor-worker model with dynamic routing capabilities
- Agent Flow: Gateway Router β Specialized Agents (General, Technical, Billing) β Human Escalation
- State Management: PostgreSQL checkpointer for persistent conversation states across sessions
β‘ Key Technical Innovations:
- Independent Context Isolation: Each LangGraph agent maintains separate chat histories with zero cross-contamination
- Dynamic Transfer Logic: Agents can autonomously transfer users based on query analysis without losing context
- Self-Healing Workflows: Automatic fallback mechanisms and error recovery patterns
- Real-time Streaming: WebSocket-based character-by-character response streaming
π Integration Stack:
Frontend: React + Material-UI + WebSocket
Backend: LangGraph β OpenAI API β SendGrid
Database: PostgreSQL (state persistence + conversation tracking)
- Framework: LangChain TypeScript with multimodal capabilities
- Features: Text and image-based product interactions
- Impact: Enhanced customer engagement through intelligent product recommendations
- Model: Fine-tuned Llama2 7B for therapeutic conversations
- Features: Personalized therapy recommendations with ethical safeguards
- Implementation: Secure deployment with privacy-first architecture
- Platform: React Native with AI-powered features
- AI Integration: Automated product information extraction
- Personalization: Intelligent dietary recommendations
Production-ready multi-agent systems with advanced orchestration patterns
|
|
|
|
From multi-agent systems to real-time voice AI - let's create something extraordinary together
πΌ Let's discuss your project on Upwork


