Skip to content

Troyance/blockchainComicSupplyChain

Repository files navigation

Comic Book Supply Chain

contract address

0x74900912C50E5f0E43396cf6287E88EE5C7cc687

transaction hash

0xc6ab5fb4bdcc7ca39fb831860358c246b187279a83d85e0cdbc58efe82b71360

truffle

v5.3.2

node

v14.16.0

web3

1.3.5

class diagram

Data Diagram

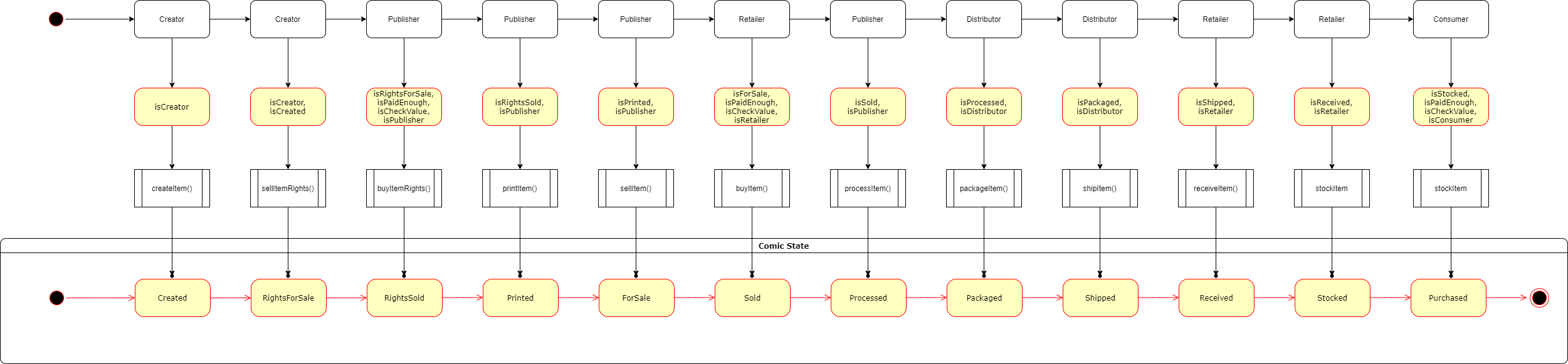
state diagram

State Diagram

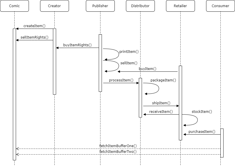
sequence diagram

Sequence Diagram

activity diagram

Activity Diagram

About

No description, website, or topics provided.

Resources

Stars

Watchers

Forks

Releases

No releases published

Packages

 
 
 

Contributors