-
Notifications
You must be signed in to change notification settings - Fork 4
Findr
Our client [Jared Males](Jared Males) has a problem. He wants to analyze planets orbiting stars that are extremely far away but the planets cannot be easily distinguished from its very bright star.
The huge mass of light is the star and the small light to the right of it is part of the telescope's [ASK SOMEONE FOR CONFIRMATION] reflective lighting. The data we want however is engulfed by the light around it and we need to reduce the noise down to an image like we see on the right in order to properly analyze the planet. Previously, this process took months but with the correct technology, we can reduce it down to hours.
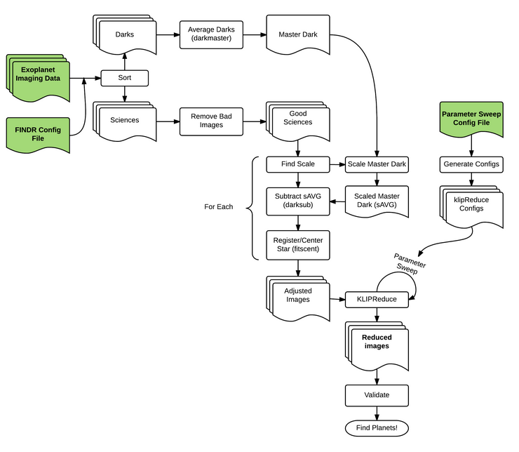
The way Findr solves this problem is by developing scalable infrastructure to run tens of thousands of telescope images through Jared's image processing pipelines for exoplanet detection.
| Feature | Role |
|---|---|
| darkmaster | combines darks into a master dark image |
| darksub | subtract master dark from a science image |
| fitscent | Program to center an image based on coordinates (coordinates for images @ file_shifts.txt) |
| klipReduce | Performs calculations for astrological reduction images. |
###Findr Workflow
Using the tools that Jared gave us, Findr splits up the task of analyzing the FITS images into four general steps:
###Config Generator
| Feature | Role |
|---|---|
| config_generator.py | This script will perform the parameter sweep and generate 57500 config files for use in klipReduce |
| sweeper.cfg | Defines parameters of config |
| template.cfg | Helps structure of config |
###Main
| Feature | Role |
|---|---|
| findr_prepare.py | Prepares and sorts the usable data |
| findr_lib.py | Core library for the findr tools |
| findr_reduce.py | Runs klipReduce |
| findr_prepare_example.cfg | Sets the parameters for findr_prepare.py |
| requirements.txt | Description of core library for the findr tools |

