This board have been designed to monitor the water temperature, the pH, the electrical conductivity and the disolved oxygen of an aquaponics system. It is meant to be used with the Smart citizen kit.
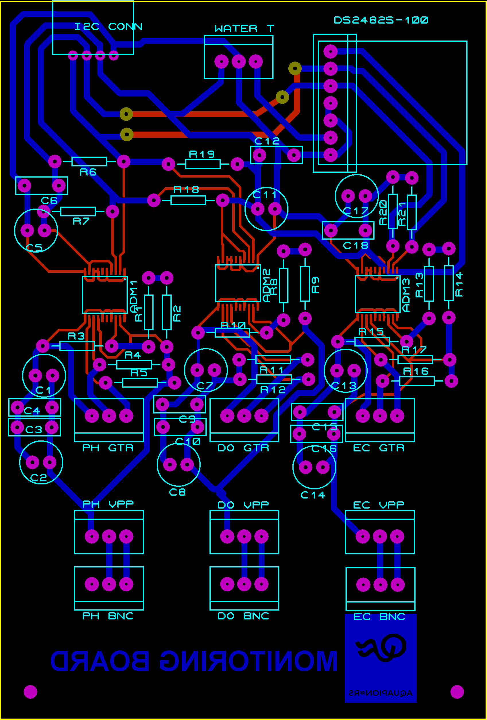
| PCB name | value |
|---|---|
| C1, C2, C5, C7, C8, C11, C13, C14, C17 | 10 µF |
| C3, C4, C6, C9, C10, C12, C15, C16, C18 | 0.1µF |
| R1-R3, R8-R10, R13-R15 | 1.5kΩ |
| R4-R7, R11-R12, R16-R21 | 4.7kΩ |
| ADM1-ADM3 | ADM3260 |
| DS2482S-100 | DS2482S-100 |
| I2C CONN | Grove - Universal 4 pin connector |
| PH GTR / PH VPP | EZO pH circuit |
| EC GTR / EC VPP | EZO conductivity circuit |
| DO GTR / DO VPP | EZO dissolved oxygen circuit |
| pH BNC, EC BNC, DO BNC | pre-assembled female BNC |
| Water T | 3 pins terminal block, DS18B20 |
The sensors used came from Atlas Scientific but other analog sensors with BNC connection can be used.
In order to display locally the values of the differents sensors, a OLED screen from Grove can be added.
If you are not interested in monitoring the pH, EC, DO, you can use only the water temperature sensor and / or the OLED screen with the smart citizen.
The enclosure of the monitoring board and the smart citizen have been designed on Onshape, you can either download the STL files or copy the project to your onshape account and modify them as you wish : The Onshape documents of the monitoring case
We have also designed a probe holder if you want to hold your probes on the side of you fish tank : The Onshape document of the probes holder
The Smart Citizen firmware has the support for the monitoring board built-in. To enable the sensors you just need to plug you board to the Smart Citizen kit aux port and reboot the Smart Citizen Kit and the sensors will be handled by the board and start to publish to the web interface.
For now in order to calibrate the sensors you will need to do use the command line interface.
format of the command line
control atlas ph com,[point],[pH value at current temperature]
The pH value at current temperature can be found on the reference table on the calibration solution bottle. If the current temperature is not on it, use the closest value.
First start a serial communication with the Smart Citizen Kit with screen or pio device monitoror even the serial monitor of the Arduino IDE.
Order of the calibration :
- mid point
- low point
- high point
important ! : Always calibrate the mid point first because it calibration erase all the previous calibration done.
Always clean the probe with distilled water between each calibration
- The mid point calibration : Put the sensor in the pH 7 calibration solution and run the command below :
control atlas ph com cal,mid,[value of pH at current temperature]
example at 30°C :
control atlas ph com cal,mid,6.99
- The low point calibration : Put the sensor in the pH 4 calibration solution and run the command below :
control atlas ph com cal,low,[value of pH at current temperature]
- The high point calibration : Put the sensor in the pH 10 calibration solution and run the command below :
control atlas ph com cal,high,[value of pH at current temperature]
Note : (not tested) If your calibration solutions are not 4, 7 and 10, you can still use them and replace [value of pH at current temperature] by your values.
Order of the calibration :
- dry point
- high point
- The dry point calibration : Check that the sensor is dry and run the command below :
control atlas ec com cal,dry
- The high point calibration : Put the sensor in the high point calibration solution (12,880 µS/cm) and run the command below :
control atlas ec com cal,high,[value of EC at current temperature]
example at 30°C :
control atlas ec set cal,high,14,120
Important ! : Do not forget the , between the hundreds and the thousands or else the calibration will not occur !
Note : (not tested) If your calibration solution is not 12880 µS/cm, you can use another one and replace [value of pH at current temperature] by your value of electroconducivity.
Order of the calibration
- dry point
- 0 mg/L point (optional)
- The dry point calibration : Check that the sensor is dry and run the command below :
control atlas do com cal
- The 0mg/L point calibration : Put the sensor in the 0mg/L calibration solution and run the command below :
control atlas do com cal,0
-
More hardware info here.
- We are working on improving the firmware documentation for developers but still we encourage you to Fork the project and do a Pull request with your contributions.



)


