We read every piece of feedback, and take your input very seriously.
To see all available qualifiers, see our documentation.
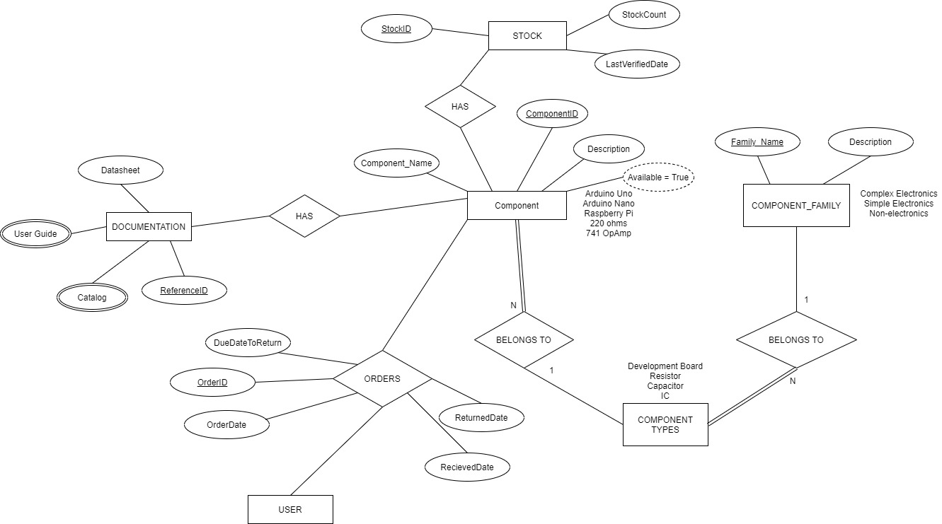
Database Models are available here as a Google Doc:
Google Drawing Link
Google Drive Link
There was an error while loading. Please reload this page.