Skip to content
MidnightLightning edited this page Feb 6, 2014 · 2 revisions

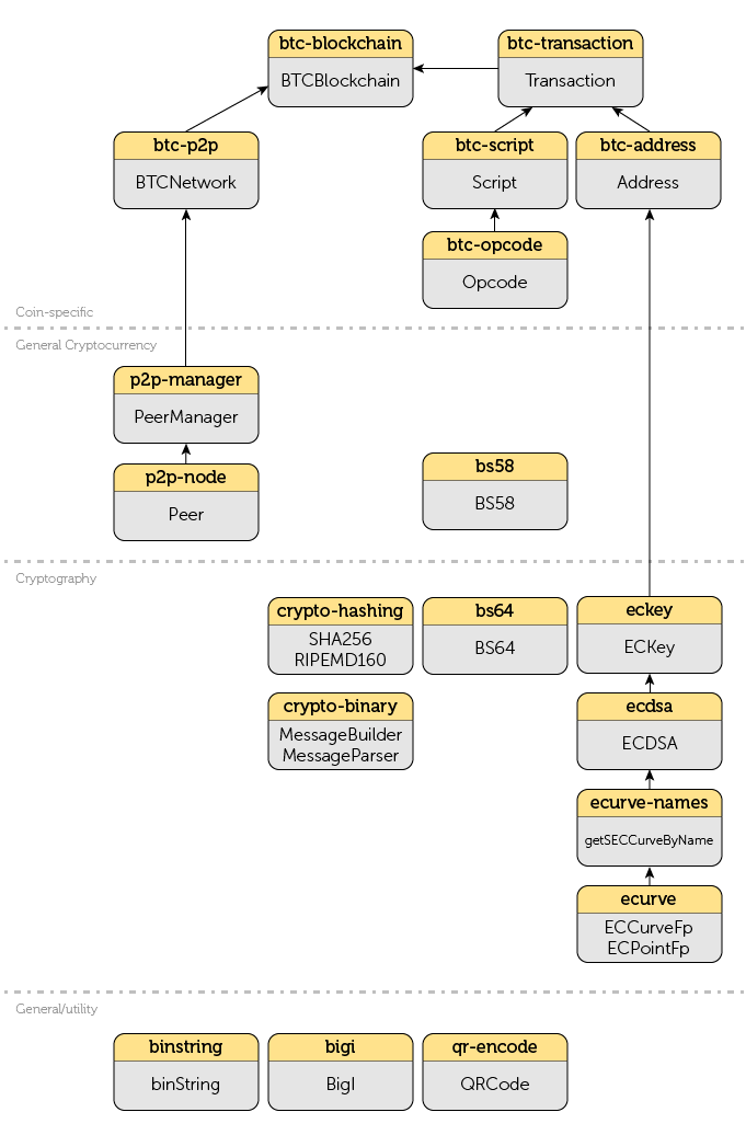
The Cryptocoin application consists of many modules working in concert, adhering to the Unix-like philosopy of "do one thing and do it well". The overall layout of the modules is:

Flowchart

SVG version

Clone this wiki locally