forked from LUMC-BioSemantics/ERN-common-data-elements
-
Notifications
You must be signed in to change notification settings - Fork 9
Genotype
pabloalarconm edited this page Jul 3, 2023
·
2 revisions
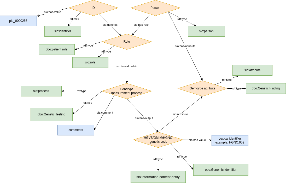
This module describes the data element 6.2'Genetic Diagnosis' which is part of the group 'Diagnosis'. These elements, defined by the JRC, can be found on the EU RD Platform at this link.
You can check an exemplar RDF-based representation for this Common data Element here
If you're interested in implmenting this model on data, you can information around data requirements at our Github implementation repo:
This project is licensed under the CC0-1.0 License - see the LICENSE file for more details.
-
Modules (v2.0.0)
-
Patient personal information:
-
Participation status:
-
Medical history:
-
Conditions and medical findings:
-
Research availability and consent:
-
Treatment-related interventions:
-
Clinical trials:
-
- Modules (v1.0.0) CURRENTLY DEPRECATED