-
Notifications
You must be signed in to change notification settings - Fork 0
Home
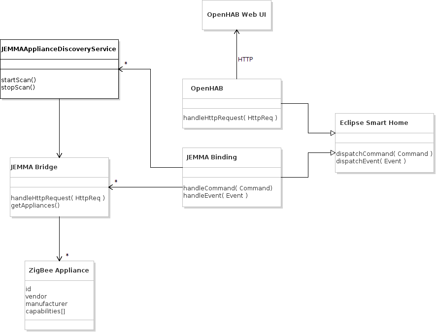
The JEMMA remote binding provides a preliminary approach toward its complete integration inside OpenHAB and the eclipse smarthome ecosystem. In order to fit into the eclipse smarthome architecture each JEMMA gateway has been molded as a Bridge entity that offers a way to access every appliance it manages. Each type of appliance has its own ThingHandler

Make sure to have an OpenHAB environment up and running otherwise setup a new one following this guide. If you haven't already one, set up a JEMMA gateway following this guide and run it on your designed host machine.
- Clone this repository into one folder local to your machine or add a new Git repository inside your Eclipse IDE.
- From within the Eclipse IDE import the JEMMA binding project into the OpenHAB workspace.
- In the OpenHAB run configuration select the JEMMA remote binding plug-in

To make OpenHAB aware of JRB existence it is required to edit the demo.things configuration file typically in demo-resources/src/main/resources/things. Append a line which defines the Thing the framework has to instantiate and with what configuration parameters.
jemmaremotebinding:jemma:jemma1 [address="192.168.1.2", port="8080", username="admin", password="Admin"]
Make sure to replace the arguments reported in the previous sample line with information valid to your JEMMA instance.
Point your browser to the http://localhost:8080 address and select the the OpenHAB Paper UI - . If you have any appliance currently associated to your JEMMA gateway the discovery service implemented in the JRB will find it and put into the Inbox of discovered results. By selecting the "+" button you can make the appliance available to OpenHAB and the associated ThingHandler to be instantiated.
The appliance has been made available but it is not actually linked to any item of the OpenHAB's site map. By moving into the Configuration/Things section it is possible to have a view of all the things currently associated to the environment.
- Click on the thing representing the appliance you wish to link.
- Click on the button beside the channel you want to activate.
- In the dialog select the item to which the appliance thing has to be linked i.e. the DemoSwitch.

- Navigate toward http://localhost:8080/basicui/app and locate the Toggle Switch inside the Widget Overview section
- By interacting with this switch it is now possible to control the smart plug previously linked