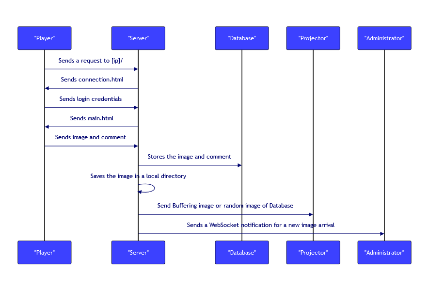
Photo Party is an application for shared photos of your party on a big screen in real time.
Install Photo Party with npm
git clone the repocd ./Photo-Partyduplicate and rename the ".env-example" > ".env"npm installunzip, import and deploy database of "template database.zip" in localhostnpm run server- In Webbrowser go to
player => localhost:5000/
admin => localhost:5000/admin
projector => localhost:5000/projecteur{
"theme": "base",
"themeVariables": {
"primaryColor": "#3C41FF",
"actorTextColor": "#ffff",
"primaryTextColor": "#000470",
"secondaryTextColor": "#FF0000",
"primaryBorderColor": "#000",
"lineColor": "#000",
"secondaryColor": "#ffffff",
"tertiaryColor": "#000"
}
}
GET / POST /importingFile| Parameter | Type | Description |
|---|---|---|
image |
blob |
Image UPLOAD |
comment |
text |
text UPLOAD |
email |
text |
email of user |
nom |
text |
username of user |
Establish a WebSocket connection
GET /projecteurEstablish a WebSocket connection
GET /admin POST /administration| Parameter | Type | Description |
|---|---|---|
nom |
text |
Admin Username |
mdp |
text |
Admin Password |
POST /adminParameter| Parameter | Type | Description |
|---|---|---|
image1isChange |
bool |
Testing Variable |
image2isChange |
bool |
Testing Variable |
comeToParameter |
bool |
Testing Variable |
nom |
text |
Admin Username |
mdp |
text |
Admin Password |
| Color | Hex |
|---|---|
| Primary Color | |
| Black | |
| White |
- Remove french words


