[CS2113T-F14-3] CLI.ckFit#51
[CS2113T-F14-3] CLI.ckFit#51VishalJeyaram wants to merge 960 commits intonus-cs2113-AY2122S1:masterfrom
Conversation
rondayvoo
left a comment
There was a problem hiding this comment.
Overall a well-documented and diagrammed developer guide. Keep it up!
|
|
||
| #### Meal: Class Diagram | ||
|
|
||
|  |
There was a problem hiding this comment.
I feel like having the class diagrams before the sequence diagrams would make more sense.
| Adapted from https://se-education.org/addressbook-level2/DeveloperGuide.html | ||
|
|
||
| ## Design & implementation | ||
| ## Ui(User Interface): Class diagram |
There was a problem hiding this comment.
I feel that the "Design and Implementation" header should have a larger size than the "Ui(User Interface): Class diagram" header as it encompasses the rest of the fields.
| @@ -1,38 +1,178 @@ | |||
| # Developer Guide | |||
|
|
|||
There was a problem hiding this comment.
I feel that a table of contents would greatly help in my navigation of this guide.
There was a problem hiding this comment.
Agreed. Also, perhaps fix a standard for the heading size to better the hiearchy between the sections? This is because I observed that the headings for class diagrams are of different size (e.g Ui(User Interface): Class diagram and WeightTracker: Class diagram)
| Above are the UML class level diagrams of `Fluid`, `FluidExceptions` and `Tracker`. As seen in the diagram, the `Fluid` class is dependent on the `FluidExceptions` and the `Fluid`class inherits from the `Tracker` class. This class diagram has been simplified for better readability. | ||
|
|
||
| #### Fluid: Adding weight sequence diagram | ||
|  |
There was a problem hiding this comment.
I think you can omit a lot of the attributes and methods from your class diagram to make it simpler.
|
|
||
| ### Meal: Listing Meals | ||
|  | ||
|
|
There was a problem hiding this comment.
Maybe a brief description of the Listing Meals Sequence Diagram can be added? For standardisation purposes since all the other sequence diagrams have brief descriptions, and also for clarification purposes since it would help explain the diagram better.
| This class diagram has been simplified for better readability. | ||
|
|
||
| #### WeightTracker: Adding weight | ||
|  |
There was a problem hiding this comment.
Maybe the parameters of each function can be omitted in the sequence diagram? (This comment applies to all subsequent sequence diagrams). The reason being that it makes the diagram look less cluttered whilst also retaining enough important information
There was a problem hiding this comment.
Also, perhaps replace the weightTracker.addWeights(...) with addWeights(...)? Since the arrow is pointing at the WeightTracker we know that the method belongs to this class.
| when an exception is encountered, the `WeightTracker` class will throw `AddWeightException()` instead. | ||
|
|
||
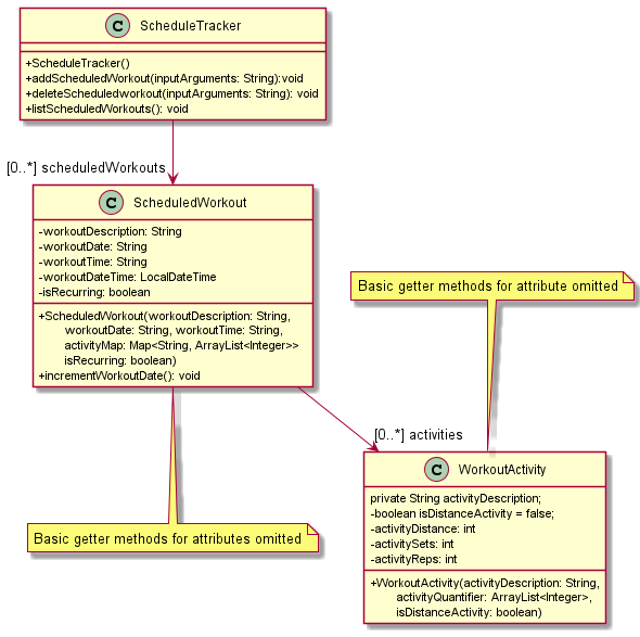
| ### ScheduleTracker: Class diagram | ||
|  |
There was a problem hiding this comment.
Maybe can standardise operator symbols ('#', (+), (-) is each class diagram to make reading of each diagram smoother?
| daily caloric intake through getIdealCalories(). | ||
|
|
||
| ### Get summary of all info stored in text files | ||
| The user is next greeted with a second prompt that asks whether he or she wishes to get a summary of all meals, fluids |
There was a problem hiding this comment.
Perhaps this part can have a class / sequence diagram?
alwinangys
left a comment
There was a problem hiding this comment.
Good descriptions and diagrams, just that some diagrams require minor changes.
|
|
||
| #### Fluid: Class diagram | ||
|
|
||
|  |
| ### Printing the welcome message | ||
| The user launches the CLI for the first time. The welcomeMessage() is called first and prints out the messages imported from Clickfitmessages class. | ||
|
|
||
| ### Getting BMI and recommended daily caloric intake |
There was a problem hiding this comment.
Perhaps you could consider turning off the icons from the class names.
A suggestion to include in the .puml file could be:
hide circle
skinparam classAttributeIconSize 0 as suggested by Prof Akshay:
nus-cs2113-AY2122S1/forum#11
| Above are the UML class level diagrams of `Fluid`, `FluidExceptions` and `Tracker`. As seen in the diagram, the `Fluid` class is dependent on the `FluidExceptions` and the `Fluid`class inherits from the `Tracker` class. This class diagram has been simplified for better readability. | ||
|
|
||
| #### Fluid: Adding weight sequence diagram | ||
|  |
| This "updating" is done in any method call that outputs something to the user to ensure a correctly sorted and cleaned up | ||
| list is always output to the user. This also ensures the `scheduledWorkouts` ArrayList remains free of overdue workouts. | ||
|
|
||
| #### Meal: Class Diagram |
| when an exception is encountered, the `WeightTracker` class will throw `AddWeightException()` instead. | ||
|
|
||
| ### ScheduleTracker: Class diagram | ||
|  |
|
|
||
| ## Design & implementation |
There was a problem hiding this comment.
Maybe an general introduction to the product to give some context, instead of diving directly into the different classes
| ## Ui(User Interface): Class diagram | ||
|
|
||
| {Describe the design and implementation of the product. Use UML diagrams and short code snippets where applicable.} | ||
| ### Design & implementation |
There was a problem hiding this comment.
Might be good to provide a high level class/sequence diagram of the overall product and how the different classes interact with each other
|
|
||
|
|
||
| ### Meal: Listing Meals | ||
|  |
There was a problem hiding this comment.
Agreed. Also, perhaps add hide footbox to your PUML code for your sequence diagrams so the bottom of the lifeline should not have the meal: Meal box and the lifeline (the dotted line) will continue extending down?
| This "updating" is done in any method call that outputs something to the user to ensure a correctly sorted and cleaned up | ||
| list is always output to the user. This also ensures the `scheduledWorkouts` ArrayList remains free of overdue workouts. | ||
|
|
||
| #### Meal: Class Diagram |
There was a problem hiding this comment.
The Meal class diagram should not need to have extends since inheritance is already shown through the triangular arrow?
|  | ||
|
|
There was a problem hiding this comment.
The wordings here are quite small and very difficult to read so perhaps resize the image to make it more readable?
There was a problem hiding this comment.
Perhaps move the exceptions into its own class diagram? I feel that the exceptions here feels kind of out of place and doesn't aid in allowing readers to better understand.
|
|
||
|
|
||
| ### Meal: Listing Meals | ||
|  |
There was a problem hiding this comment.
Agreed. Also, perhaps add hide footbox to your PUML code for your sequence diagrams so the bottom of the lifeline should not have the meal: Meal box and the lifeline (the dotted line) will continue extending down?
| @@ -1,38 +1,178 @@ | |||
| # Developer Guide | |||
|
|
|||
There was a problem hiding this comment.
Agreed. Also, perhaps fix a standard for the heading size to better the hiearchy between the sections? This is because I observed that the headings for class diagrams are of different size (e.g Ui(User Interface): Class diagram and WeightTracker: Class diagram)
| This "updating" is done in any method call that outputs something to the user to ensure a correctly sorted and cleaned up | ||
| list is always output to the user. This also ensures the `scheduledWorkouts` ArrayList remains free of overdue workouts. | ||
|
|
||
| #### Meal: Class Diagram |
| This class diagram has been simplified for better readability. | ||
|
|
||
| #### WeightTracker: Adding weight | ||
|  |
There was a problem hiding this comment.
Also, perhaps replace the weightTracker.addWeights(...) with addWeights(...)? Since the arrow is pointing at the WeightTracker we know that the method belongs to this class.
|
|
||
|
|
||
| ### Meal: Listing Meals | ||
|  |
There was a problem hiding this comment.
for alt, box below should have a condition as well
|
|
||
|
|
||
| ### WeightTracker: Class diagram | ||
|  |
There was a problem hiding this comment.
Perhaps class diagram could be more comprehensible rather than comprehensive, you could possibly omit less important details
|
|
||
| #### ScheduleTracker: Adding scheduled workout | ||
|
|
||
|  |
There was a problem hiding this comment.
Quite well done and easy to understand sequence diagram
| printed as a summary of all stored information iu the text files. | ||
|
|
||
|
|
||
| ### Meal: Listing Meals |
There was a problem hiding this comment.
Should this be shifted to below meal class diagram instead? Since all other classes have a class and sequence diagram.
PPP pragyan01
Gradle fixes
Add PPP for ivy
Teoziyiivy ppp
Java docs
Vishal jeyaram v2.1
Add page break for PPP
DG updates + Fluid bug fixes
Vishal jeyaram v2.1
Vishal jeyaram v2.1
# Conflicts: # diagrams/ScheduleTracker_class.puml
Last changes
Fix text wrapping DG
Fix text wrapping DG
Fix text wrapping
Update readme
Edit UG for CS2101









CLI.ckFit is a desktop app for managing your nutrition and fitness needs via a Command Line Interface (CLI). It allows you to track your meals, recipes, calories, water intake and exercise regimen conveniently.