This website is the result of a hard and a serious work. my mission in my end-of-the-year project was to implement an application of course management using different and new tools.
In this project we used MERN architecture :
FrontEnd : ReactJS (styling : MaterialUI && CSS)
Backend : NodeJS + ExpressJS
DB : MongoDB through Mongoose
POSTMAN
JWT
BCRYPT
GITHUB
GIT
TRELLO
FIGMA
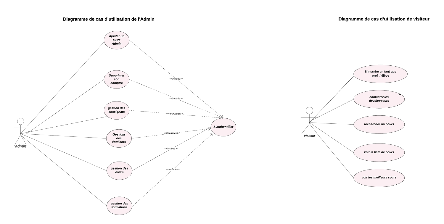
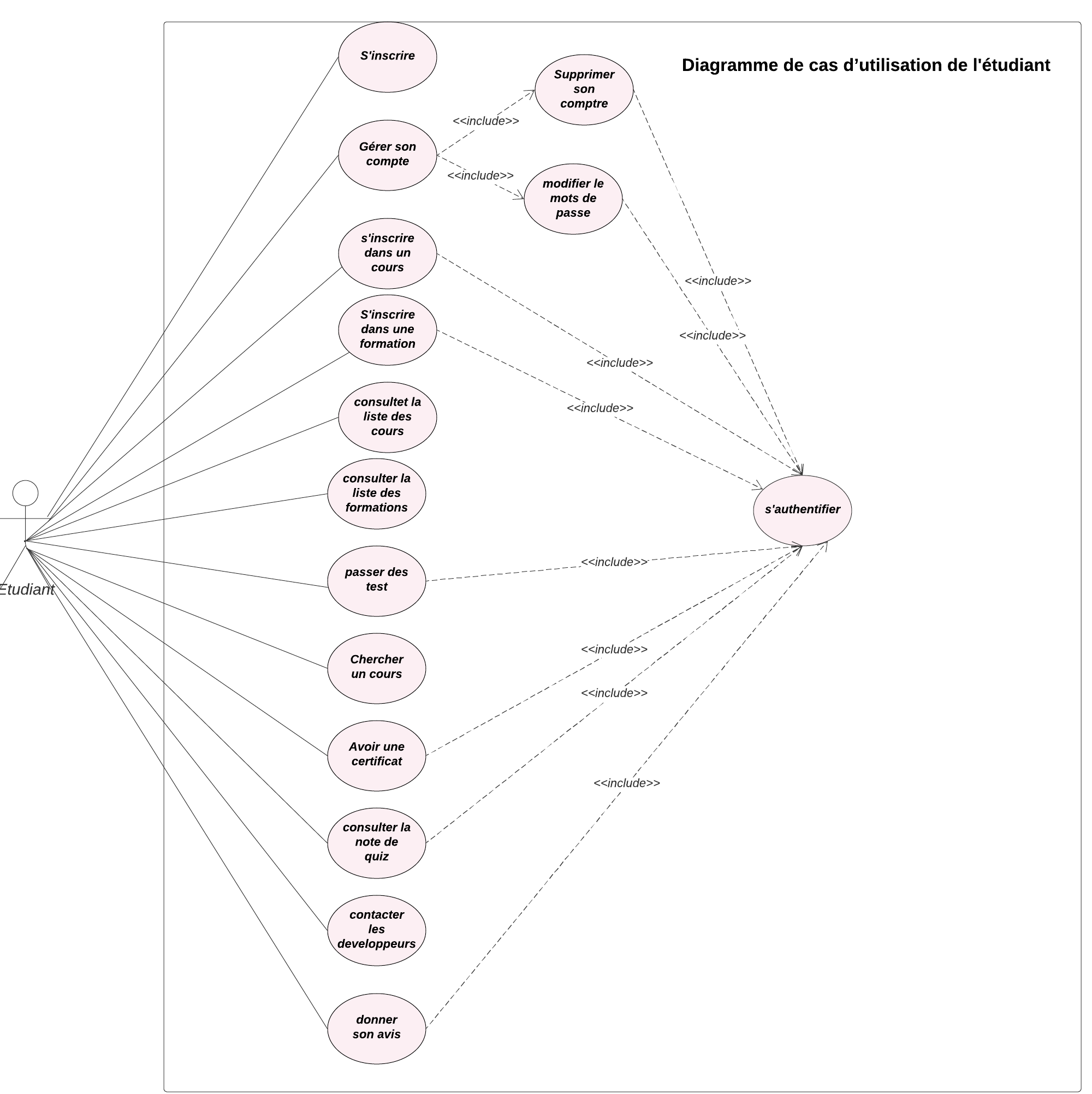
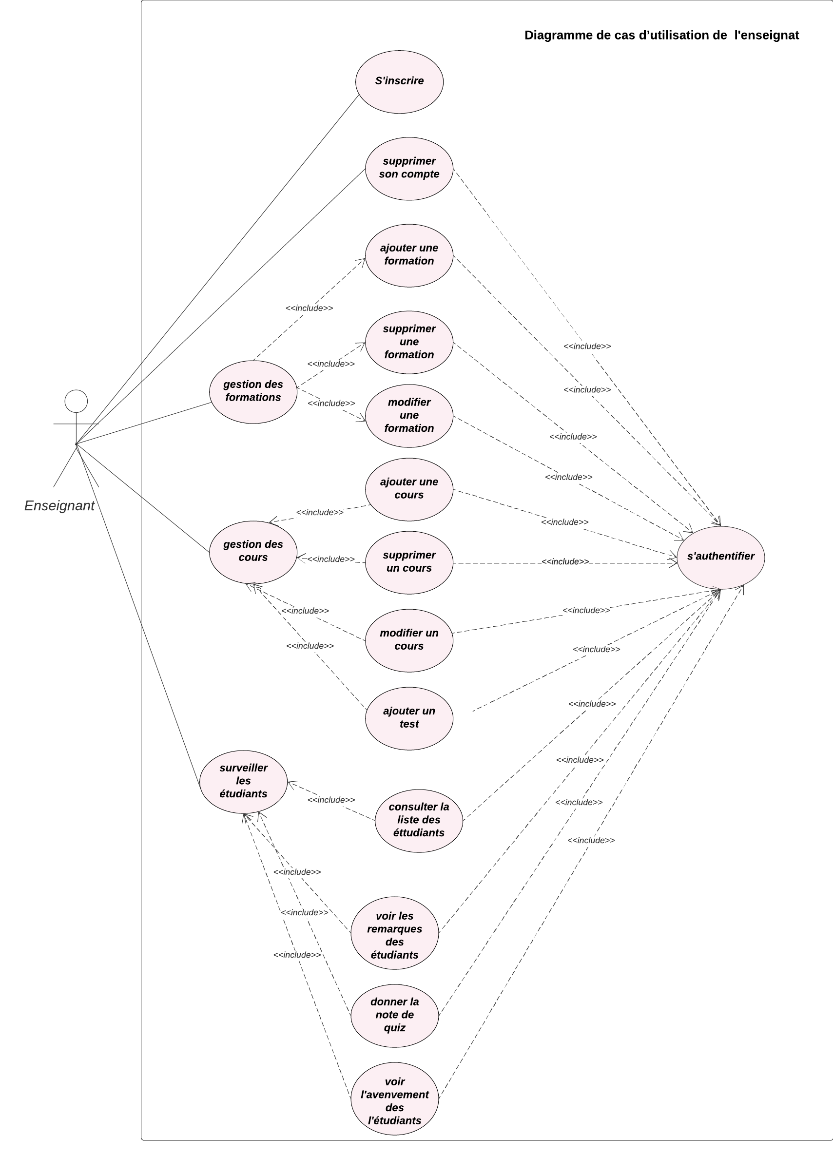
i am sorry that these diagrams are in french
in french again Route : /contact
Méthode : POST
Description : page de contacte
Route : /users
Méthode : POST
Description : inscription
Route : /auth
Méthode : POST
Description : authentification
Route : /deleteAccount
Méthode : DELETE
Description : supprimer le compte
Route : /addCourse
Méthode : POST
Description : Ajouter un cours
Route : /addChapter
Méthode : POST
Description : Ajouter un chapitre
Route : /allCourses
Méthode : GET
Description : demander les informations de tous les cours
Route : /allStudents
Méthode : GET
Description : demander les informations de tous les étudiant
Route : /allProfs
Méthode : GET
Description : demander les informations de tous les profs
Route : /allFormations
Méthode : GET
Description : demander les informations de tous les formations
Route : /addFormation
Méthode : POST
Description : Ajouter une formation
Route : /enrollCourse
Méthode : POST
Description : s'inscrire à un cours
Route : /enrollFormation
Méthode : POST
Description : s'inscrire à un cours
Route : /myCourses
Méthode : GET
Description : demander mes cours
Route : /myFormations
Méthode : GET
Description : demander mes formations
Route : /searchCourse
Méthode : POST
Description : demander un cours specifié
Route : /searchFormation
Méthode : POST
Description : demander une formation specifiée
Route : /bestCourses
Méthode : GET
Description : demander les 4 meilleurs cours
Route : /getCourse
Méthode : POST
Description : demander les informations d'un cours
Route : /getFormation
Méthode : POST
Description : demander les informations d'une formation
Route : /myStartedCourses
Méthode : GET
Description : demander mes cours commencés
Route : /myStartedFormations
Méthode : GET
Description : demander mes formations commencées
Route : /myFinishedFormations
Méthode : GET
Description : demander mes formations términées
Route : /myFinishedCourses
Méthode : GET
Description : demander mes cours términés
Route : /isStudent
Méthode : GET
Description : demander si un utilisateur est un etudiant ou un prof
Route : /addPic
Méthode : POST
Description : ajouter l'image d'un cours
Route : /getNumberOfChapters
Méthode : POST
Description : demander le nombre de chapitre d'un cours
Route : /getNumberOfCourses
Méthode : POST
Description : demander le nombre de cours d'une formation
Route : /startCourse
Méthode : POST
Description : commencer un cours
Route : /startFormation
Méthode : POST
Description : commencer une formation
Route : /finishCourse
Méthode : POST
Description : terminer un cours
Route : /finishFormation
Méthode : POST
Description : terminer une formation
Route : /getChapters
Méthode : POST
Description : demander les chapitres d'un cours
Route : /setCurrentChapter
Méthode : POST
Description : changer le numéro de chapitre courant d'un cours pour un etudiant
Route : /getCurrentChapter
Méthode : POST
Description : demander le numéro de chapitre courant d'un cours pour un etudiant
Route : /addFormation
Méthode : POST
Description : ajouter une formation
Route : /FillFormation
Méthode : POST
Description : ajouter les cours d'une formation
Route : /getMark
Méthode : POST
Description : demander la note/review d'un cours
Route : /setMark
Méthode : POST
Description : demander la note/review d'un cours
Route : /unenrollCourse
Méthode : POST
Description : se désincrire d'un cours
Route : /unenrollFormation
Méthode : POST
Description : se désincrire d'une formation
Route : /getCurrentCourse
Méthode : POST
Description : demander le numéro de cours courant d'une formation pour un etudiant
Route : /setMarkFormation
Méthode : POST
Description : ajouter/changer la note/review d'une formation
Route :/getCourseStudents
Méthode : POST
Description : demander les etudiants inscrits dans un cours
Route : /setTestMark
Méthode : POST
Description : ajouter/changer la note d'un etudiant dans un test
Route : /admin/auth
Méthode : POST
Description : authentification d'admin
Route : /admin/register
Méthode : POST
Description : inscription d'admin
Route : /deleteCourse
Méthode : DELETE
Description : supprimer un cours
Route : /deleteFormation
Méthode : DELETE
Description : supprimer une formation
Route : /deleteStudent
Méthode : DELETE
Description : supprimer un etudiant
Route : /deleteProf
Méthode : DELETE
Description : supprimer un prof
Route : /admin/changePassword,/prof/changePassword,/changePassword
Méthode : POST
Description : changer le mot de passe
Route : /getFormationCourses
Méthode : POST
Description : demander les cours d'une formation
first clone the repository
then run this command : npm i
then after you change the credentiels and environnement variables by yours
run npm run dev
Open http://localhost:3000 to view it in the browser.
The page will reload if you make edits.
You will also see any lint errors in the console.















