- WIP
pip install flash-ansrimport torch
device = torch.device("cuda" if torch.cuda.is_available() else "cpu")
# Import flash_ansr
from flash_ansr import (
FlashANSR,
SoftmaxSamplingConfig,
install_model,
get_path,
)
# Select a model from Hugging Face
# https://huggingface.co/models?search=flash-ansr-v23.0
MODEL = "psaegert/flash-ansr-v23.0-120M"
# Download the latest snapshot of the model
# By default, the model is downloaded to the directory `./models/` in the package root
install_model(MODEL)
# Load the model
model = FlashANSR.load(
directory=get_path('models', MODEL),
generation_config=SoftmaxSamplingConfig(choices=32), # or BeamSearchConfig / MCTSGenerationConfig
n_restarts=8,
).to(device)
# Define data
X = ...
y = ...
# Fit the model to the data
model.fit(X, y, verbose=True)
# Show the best expression
print(model.get_expression())
# Predict with the best expression
y_pred = model.predict(X)Explore more in the Demo Notebook.
⚡ANSR Training on Fully Procedurally Generated Data Inspired by NeSymReS (Biggio et al. 2021)
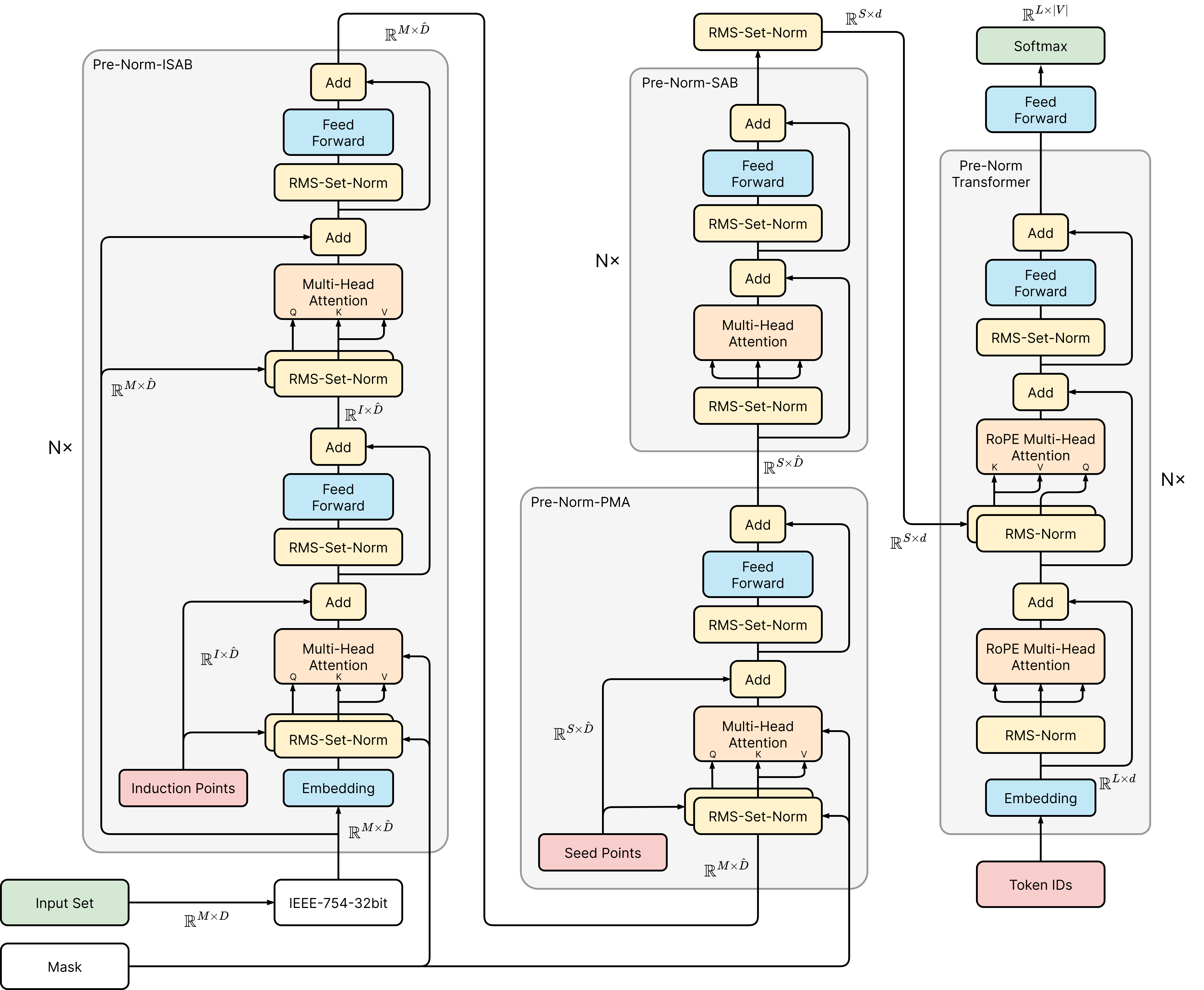
FlashANSR Architecture. The model consists of an upgraded version of the Set Transformer (Lee et al. 2019) encoder, and a Pre-Norm Transformer decoder (Vaswani et al. 2017, Xiong et al. 2020) as a generative model over symbolic expressions.
Coming soon
@mastersthesis{flash-ansr2024-thesis,
author = {Paul Saegert},
title = {Flash Amortized Neural Symbolic Regression},
school = {Heidelberg University},
year = {2025},
url = {https://github.com/psaegert/flash-ansr-thesis}
}
@software{flash-ansr2024,
author = {Paul Saegert},
title = {Flash Amortized Neural Symbolic Regression},
year = {2024},
publisher = {GitHub},
version = {0.4.5},
url = {https://github.com/psaegert/flash-ansr}
}
