for use as a pomodoro study timer.
- The official Arduino library
- SevSeg by Dean Reading (7 segment LCD dispay)
- TimerOne (timed hardware interrupts)
(I installed these with the PlatformIO IDE)
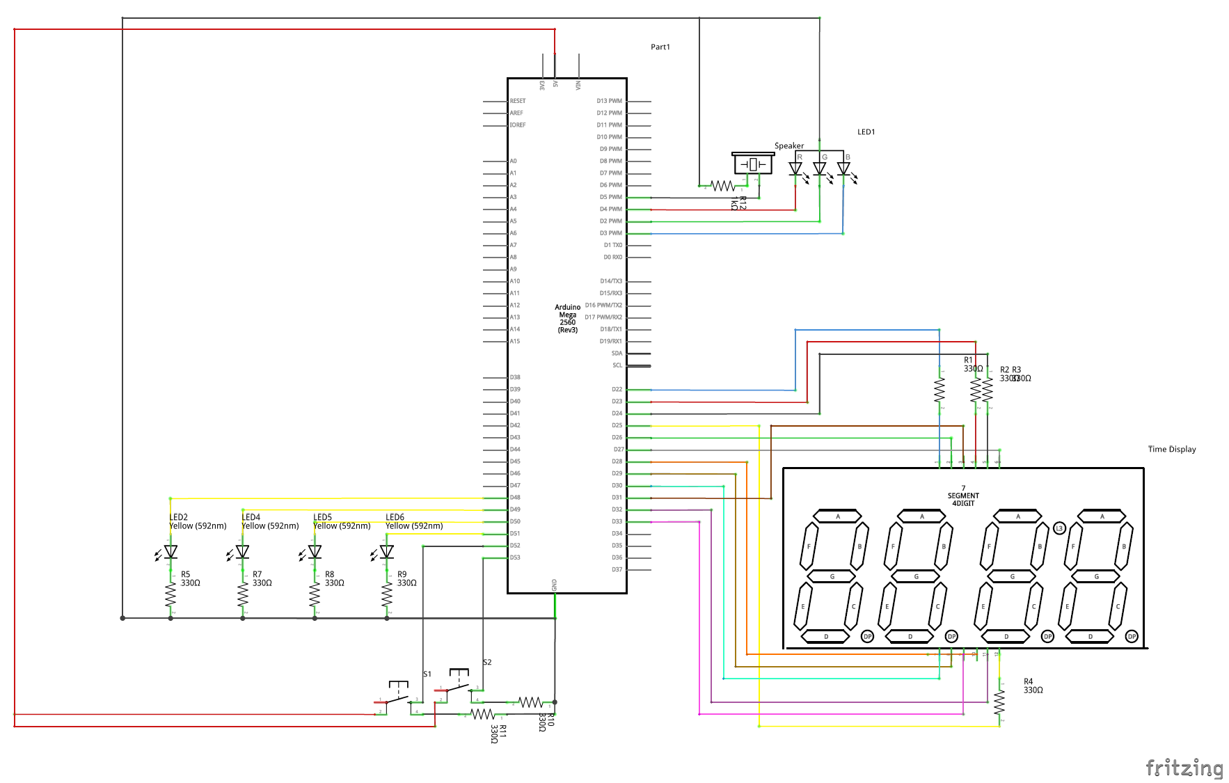
RGB LED:
- Green: working
- Blue: having a break
- Strobing: paused
Four yellow LEDs indicate how many work periods are left to complete before a long break. An extinguished LED indicates a completed work period. When all work periods are complete, the LEDs turn back on.
Work periods begin paused. The timer may be (un)paused with the left push button. If one of [1, N)th work periods completes, a short break begins. If the Nth work period completes, a long break begins. In this case, N is 4.
The right button manually changes between work and break states. The timer will be reset.


