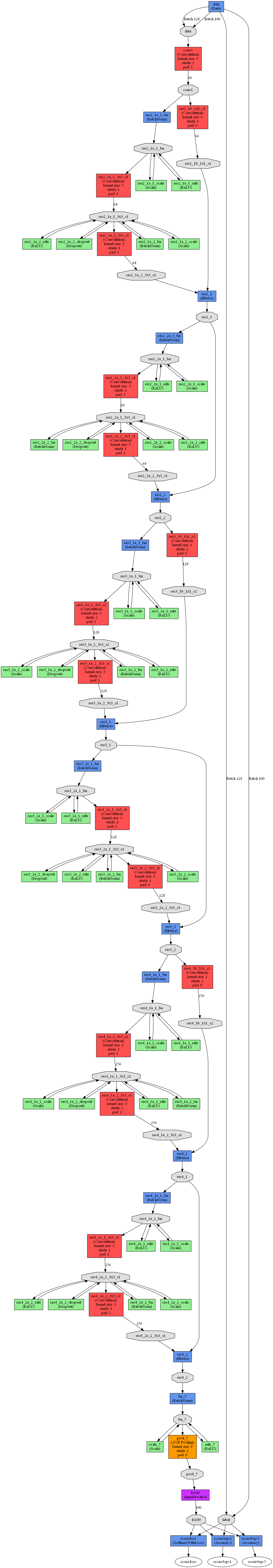
This generator is a reimplementation of Wide Residual Networks (WRN) [1].
Full-Pre-Activation Residual Units from [2] are used with two
convolutional units of size 3x3 per residual unit. Bottleneck
residual units (3 convolutional layers: 1x1, 3x3, 1x1) are available by using --bottleneck-resunit.
Currently the generator is implemented for CIFAR-10/CIFAR-100 (32x32 pixels) and ImageNet
(224x224 pixels).
The generator expects a list of residual unit counts per spatial resolution. For CIFAR-10/CIFAR-100 there are 3 spatial resolutions, for ImageNet 4 spatial resolutions with residual units.
WRN-16-4 for CIFAR-10:
Command: python generate.py cifar10 2,2,2 4
Output: cifar10_WRN-16-4_train_val.prototxt
WRN-16-4 with Dropout for CIFAR-100:
Command: python generate.py cifar100 2,2,2 4 --dropout=0.3
Output: cifar100_WRN-16-4_dropout_train_val.prototxt
WRN-53-2 for ImageNet with Bottleneck Residual Units:
Command: python generate.py imagenet 3,4,6,3 2 --bottleneck-resunit
Output: imagenet_WRN-53-2_bottleneck_train_val.prototxt
For more customization options check the possible arguments with
python generate.py --help.
- First release only used BatchNormLayer without ScaleLayer
- [1] Sergey Zagoruyko, Nikos Komodakis; "Wide Residual Networks"; British Machine Vision Conference (BMVC) 2016, 19-22 September, York, UK; 2016; arXiv, Github
- [2] Kaiming He, Xiangyu Zhang, Shaoqing Ren, Jian Sun; "Identity Mappings in Deep Residual Networks", arXiv preprint arXiv:1603.05027, 2016; arXiv, Github
