Skip to content
stal1n274 edited this page Dec 4, 2014 · 6 revisions

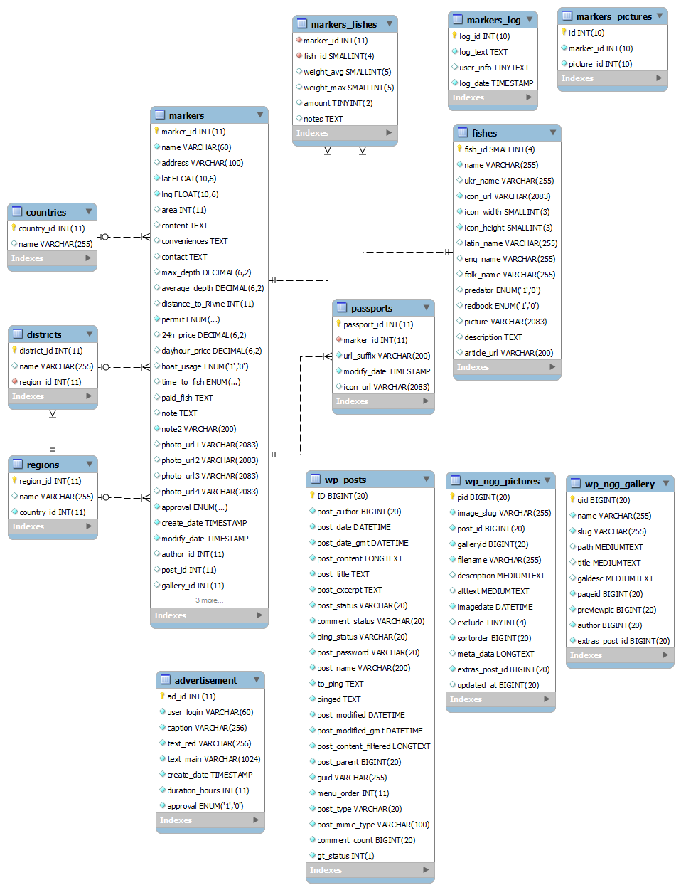
##Scheme of tables Схема таблиць

CREATE TABLE `markers` (
  `marker_id` int(11) unsigned NOT NULL AUTO_INCREMENT COMMENT 'Marker''s id',
  `name` varchar(60) COLLATE utf8_unicode_ci NOT NULL COMMENT 'Name of the marker',
  `address` varchar(100) COLLATE utf8_unicode_ci DEFAULT NULL COMMENT 'Marler''s address (for geocoding)',
  `lat` float(10,6) NOT NULL COMMENT 'Latitude',
  `lng` float(10,6) NOT NULL COMMENT 'Longitude',
  `area` int(11) DEFAULT NULL COMMENT 'площа водойми в арах, 100 ар = 1 Га',
  `content` text COLLATE utf8_unicode_ci COMMENT 'Content (propably in HTML form)',
  `conveniences` text COLLATE utf8_unicode_ci COMMENT 'Наявність комфортабельних умови ',
  `contact` text COLLATE utf8_unicode_ci COMMENT 'Контакт - і''мя, телефон',
  `max_depth` decimal(6,2) DEFAULT NULL COMMENT 'В метрах',
  `average_depth` decimal(6,2) DEFAULT NULL COMMENT 'В метрах',
  `distance_to_Rivne` int(11) DEFAULT NULL COMMENT 'В МЕТРАХ згідно google.maps.DistanceMatrixServic',
  `permit` enum('free','paid','prohibited','unknown') COLLATE utf8_unicode_ci NOT NULL DEFAULT 'free',
  `24h_price` decimal(6,2) unsigned DEFAULT NULL,
  `dayhour_price` decimal(6,2) unsigned DEFAULT NULL,
  `boat_usage` enum('1','0') COLLATE utf8_unicode_ci DEFAULT NULL COMMENT 'Чи дозволено використання човна',
  `time_to_fish` enum('24h','daylight','unknown') COLLATE utf8_unicode_ci DEFAULT '24h' COMMENT 'Дозволений час рибалки',
  `paid_fish` text COLLATE utf8_unicode_ci COMMENT 'умови вилову риби',
  `note` text COLLATE utf8_unicode_ci COMMENT 'примітка для мене',
  `note2` varchar(200) COLLATE utf8_unicode_ci NOT NULL DEFAULT 'Немає інформації' COMMENT 'примітка для користувачів сайту',
  `photo_url1` varchar(2083) COLLATE utf8_unicode_ci DEFAULT NULL,
  `photo_url2` varchar(2083) COLLATE utf8_unicode_ci DEFAULT NULL,
  `photo_url3` varchar(2083) COLLATE utf8_unicode_ci DEFAULT NULL,
  `photo_url4` varchar(2083) COLLATE utf8_unicode_ci DEFAULT NULL,
  `approval` enum('approved','pending') COLLATE utf8_unicode_ci NOT NULL DEFAULT 'pending' COMMENT 'Approval status of the marker',
  `create_date` timestamp NOT NULL DEFAULT '0000-00-00 00:00:00' COMMENT 'Datetime of the creation',
  `modify_date` timestamp NOT NULL DEFAULT CURRENT_TIMESTAMP ON UPDATE CURRENT_TIMESTAMP,
  `author_id` int(11) unsigned DEFAULT NULL,
  `post_id` int(11) unsigned DEFAULT NULL,
  `gallery_id` int(11) unsigned DEFAULT NULL,
  `district` int(11) DEFAULT NULL,
  `region` int(11) DEFAULT NULL,
  `country` int(11) DEFAULT NULL,
  PRIMARY KEY (`marker_id`),
  KEY `district` (`district`),
  KEY `region` (`region`),
  KEY `country` (`country`),
  CONSTRAINT `district` FOREIGN KEY (`district`) REFERENCES `districts` (`district_id`) ON UPDATE CASCADE,
  CONSTRAINT `markers_ibfk_1` FOREIGN KEY (`region`) REFERENCES `regions` (`region_id`) ON UPDATE CASCADE,
  CONSTRAINT `markers_ibfk_2` FOREIGN KEY (`country`) REFERENCES `countries` (`country_id`)
) ENGINE=InnoDB AUTO_INCREMENT=378 DEFAULT CHARSET=utf8 COLLATE=utf8_unicode_ci```

***

``` markers_fishes;
CREATE TABLE `markers_fishes` (
  `marker_id` int(11) unsigned NOT NULL,
  `fish_id` smallint(4) unsigned NOT NULL,
  `weight_avg` smallint(5) DEFAULT NULL COMMENT 'Середня вага потенційного улову в грамах',
  `weight_max` smallint(5) DEFAULT NULL COMMENT 'Максимальна вага потенційного улову в грамах',
  `amount` tinyint(2) DEFAULT NULL COMMENT 'ймовірність впіймати рибу',
  `notes` text COMMENT 'примітка',
  KEY `fish_id` (`fish_id`),
  KEY `marker_id` (`marker_id`),
  CONSTRAINT `markers_fishes_ibfk_1` FOREIGN KEY (`marker_id`) REFERENCES `markers` (`marker_id`) ON DELETE CASCADE ON UPDATE CASCADE,
  CONSTRAINT `markers_fishes_ibfk_2` FOREIGN KEY (`fish_id`) REFERENCES `fishes` (`fish_id`) ON DELETE CASCADE ON UPDATE CASCADE
) ENGINE=InnoDB DEFAULT CHARSET=utf8 COMMENT='InnoDB free: 28672 kB'```

таблиця, що пов'язує між собою риб і їхні водойми
хороша табличка, ми всім користуємось

***

```fishes 
CREATE TABLE `fishes` (
  `fish_id` smallint(4) unsigned NOT NULL AUTO_INCREMENT,
  `name` varchar(255) COLLATE utf8_unicode_ci NOT NULL,
  `ukr_name` varchar(255) COLLATE utf8_unicode_ci DEFAULT NULL,
  `icon_url` varchar(2083) COLLATE utf8_unicode_ci NOT NULL COMMENT 'URL to the picture in Picasaweb',
  `icon_width` smallint(3) NOT NULL DEFAULT '45' COMMENT 'Ширина іконки риби (інакше InfoWindow буде плавати по розміру)',
  `icon_height` smallint(3) NOT NULL DEFAULT '28' COMMENT 'Висота іконки риби (інакше InfoWindow буде плавати по розміру)',
  `latin_name` varchar(255) COLLATE utf8_unicode_ci DEFAULT NULL,
  `eng_name` varchar(255) COLLATE utf8_unicode_ci DEFAULT NULL,
  `folk_name` varchar(255) COLLATE utf8_unicode_ci DEFAULT NULL,
  `predator` enum('1','0') COLLATE utf8_unicode_ci DEFAULT '0',
  `redbook` enum('1','0') COLLATE utf8_unicode_ci DEFAULT NULL,
  `picture` varchar(2083) COLLATE utf8_unicode_ci DEFAULT NULL,
  `description` text COLLATE utf8_unicode_ci,
  `article_url` varchar(200) COLLATE utf8_unicode_ci DEFAULT NULL COMMENT 'Посилання на статтю з описом риби',
  PRIMARY KEY (`fish_id`)
) ENGINE=InnoDB AUTO_INCREMENT=36 DEFAULT CHARSET=utf8 COLLATE=utf8_unicode_ci COMMENT='InnoDB free: 28672 kB' ```

***

```markers_log 
CREATE TABLE `markers_log` (
  `log_id` int(10) unsigned NOT NULL AUTO_INCREMENT,
  `log_text` text COLLATE utf8_unicode_ci NOT NULL COMMENT 'SELECT query',
  `user_info` tinytext COLLATE utf8_unicode_ci COMMENT 'User''s info',
  `log_date` timestamp NOT NULL DEFAULT CURRENT_TIMESTAMP COMMENT 'Date of execution',
  PRIMARY KEY (`log_id`)
) ENGINE=MyISAM AUTO_INCREMENT=10545 DEFAULT CHARSET=utf8 COLLATE=utf8_unicode_ci 

таблиця, в якій зберігається інформація про всі пошукові запити від наших відвідувачів, які вони робили на сторінці http://rivnefish.com/search-lakes/


Країни - Області - Райони

Тарас зафакав цю ідею і зараз поля district, region, country int(11) DEFAULT NULL, не використовується

Clone this wiki locally