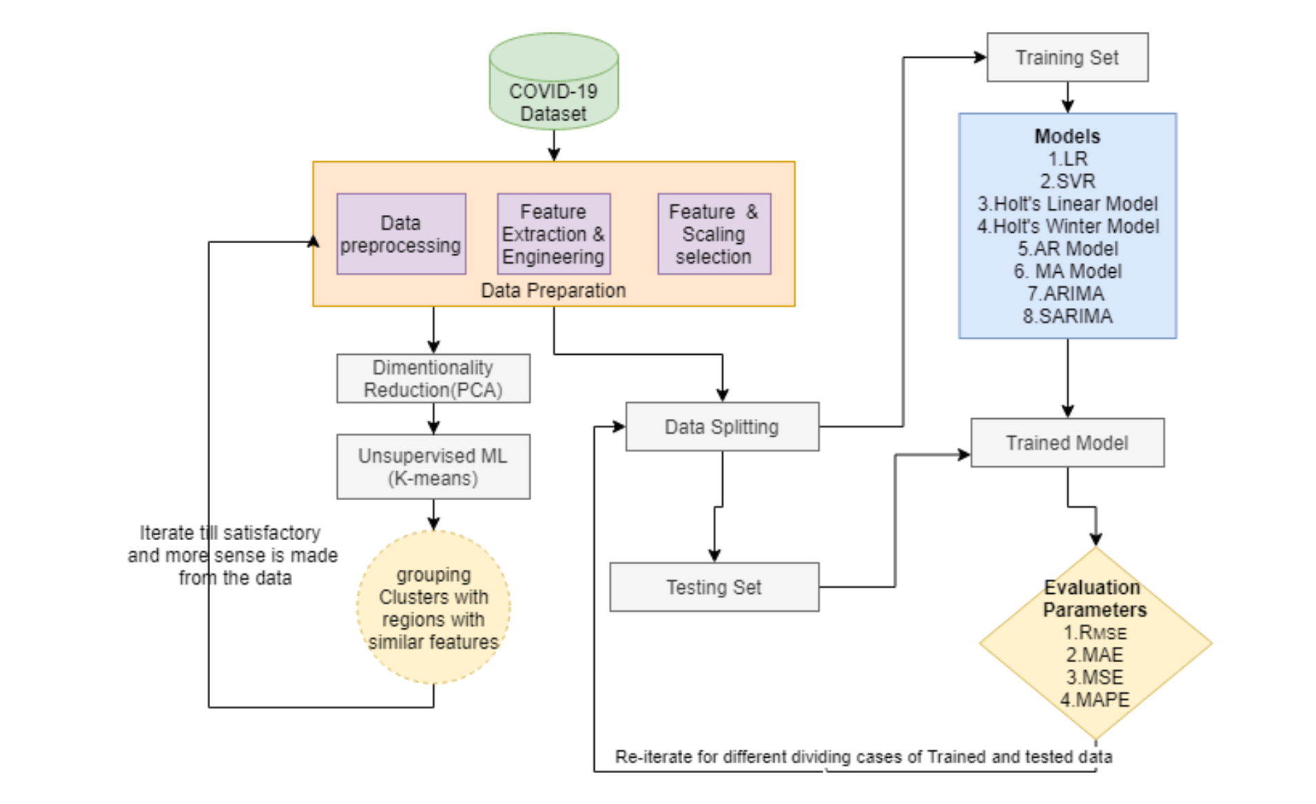
Identifying High-risk Areas of COVID-19 Using Machine Learning
Using :
- Data Set : GitHub repository provided by GoogleCloudPlatform https://github.com/GoogleCloudPlatform/covid-19-open-data#understand-the-data
- Unsupervised learning : K-means to cluster states/counties with similar behavior
- Supervised learning : comparison between different models to predict the number of upcoming cases
