En este proyecto se diseñó e implementó un aplicación web en el lenguaje de programación PHP para el manejo de los dias de acceso de los clientes en un cyber cafe.
- Clonar el repositorio con git clone.
- Copiar el archivo .env.example a .env y editar credenciales de base de datos.
- Ejecutar composer install.
- Ejecutar php artisan key:generate.
- Ejecutar php artisan migrate --seed
- Listo! Accede al URL del proyecto y haz login con las credenciales Correo: admin@admin.com Clave: password
- Calcular los dias acceso de cada cliente de forma automatica.
- Alerta por email cuando a un cliente le queden cinco dias o menos de acceso.
- Lamp
LAMP es el acrónimo usado para describir un sistema de infraestructura de internet que usa las siguientes herramientas:
Linux, el sistema operativo.
Apache, el servidor web.
MySQL/MariaDB, el gestor de bases de datos.
Perl, PHP, o Python, los lenguajes de programación.
Sitio Web: https://es.wikipedia.org/wiki/LAMP
- Composer
Comoposer es una herramienta para administrar dependencias en PHP. Sirve para declarar las librerías del proyecto sin intervención del desarrollador.
Sitio Web: https://getcomposer.org/
- Laravel
Laravel es un framework que permite implementar aplicaciones web en el lenguaje de programación PHP de forma elegante y simple, evitando el "código espagueti".
Sitio Web: https://laravel.com/
- Quick Admin Panel
Quick Admin Panel es una herramienta que un panel administrativo sobre el framework Laravel, lo que agiliza el proceso de desarrollo.
Sitio Web: https://quickadminpanel.com/
- Phpmyadmin
phpMyAdmin es una herramienta escrita en PHP con la intención de manejar la administración de MySQL a través de un navegador web.
Sitio Web: http://www.phpmyadmin.net/
- Sublime Text
Sublime Text es un editor de código multiplataforma concebido para escribir sin distracciones de una manera bastante intuitiva.
Sitio Web: http://www.sublimetext.com/
- Lucid Chart
Lucidchart es un programa para crear diagramas de flujo en línea. Permite la creación de mapas conceptuales y otros tipos de diagramas.
Sitio Web: https://www.lucidchart.com/
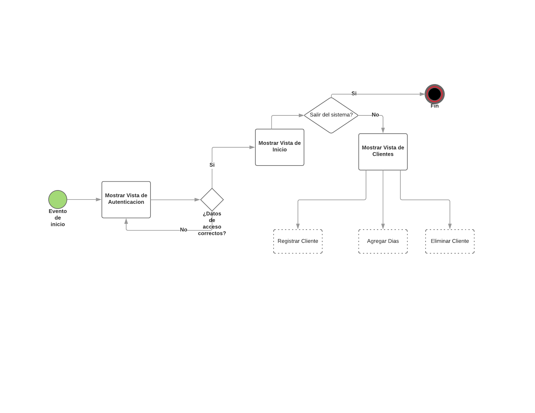
Las aplicaciones web desarrolladas en el framework Laravel siguen el patrón de diseño Modelo-Vista-Controlador en el que se implementan:
Modelos: para interactuar con la base de datos y recuperar la información de sus objetos. Vistas: para renderizar las páginas de la aplicación. Controladores: para manejar las solicitudes de los usuarios y recuperar datos a traves de los modelos.
Los modelos, vistas y controladores en Cyber Control son los descritos a continuación:
Modelos: Cliente - Usuario
Vistas:
- autenticación/login
- autenticación/logout
- inicio
- cliente/listar
- cliente/registrar
- cliente/editar
Controladores:
Autenticación: permite el login y logout del usuario a la aplicación.
Clientes: permite realizar las siguientes funciones sobre los clientes:
- listar
- registrar
- editar
- eliminar
- calcular dias de acceso
- enviar email
Usuarios: permite gestionar las funcionalidades de la aplicación una vez que el usuario haya hecho login.
A continuación se presentan las interfaces gráficas de usuario diseñadas para demostrar la funcionalidad de la aplicación.

