-
Notifications
You must be signed in to change notification settings - Fork 263
Troubleshooting
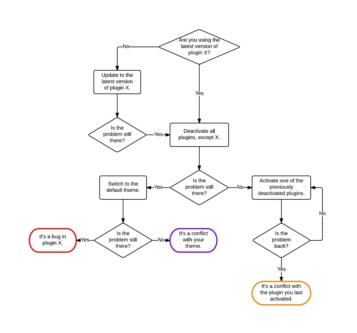
So you're having trouble with the Posts 2 Posts plugin and you need help. Here's what you can do:
If you've ended up in "It's a bug in plugin X", besides describing the bug, please also include the call(s) to p2p_register_connection_type() that you are making.
If you've ended up in "It's a conflict with the last plugin you activated", besides the call(s) to p2p_register_connection_type() that you are making, please also include the name of the other plugin and it's version.
If you've ended up in "It's a conflict with your theme", try to narrow down the code that you think might be causing the problem (it could be an action or filter in your functions.php file).
The connected posts remain in the wp_p2p table but don't shown up in admin boxes or in front end of site. After deactivating NextGen Gallery, the connected posts are shown again.
If you're trying to use user-to-user connection to filter user list in admin dashboard to show only some allowed users for some management user's role (for example Manager and Workers, created by this Manager), you'll probably use pre_get_users hook. Please note, that when you will specify connected_type and connected_items parameters to user query inside this hook, P2P plugin will create another instance of WP_User_Query inside it and will call prepare_query() method, which will trigger pre_get_users again, and then again and again. The solution I believe is to remove action after first call: remove_filter('pre_get_users', your_handler())
