Leds controlled by movement & a phone app
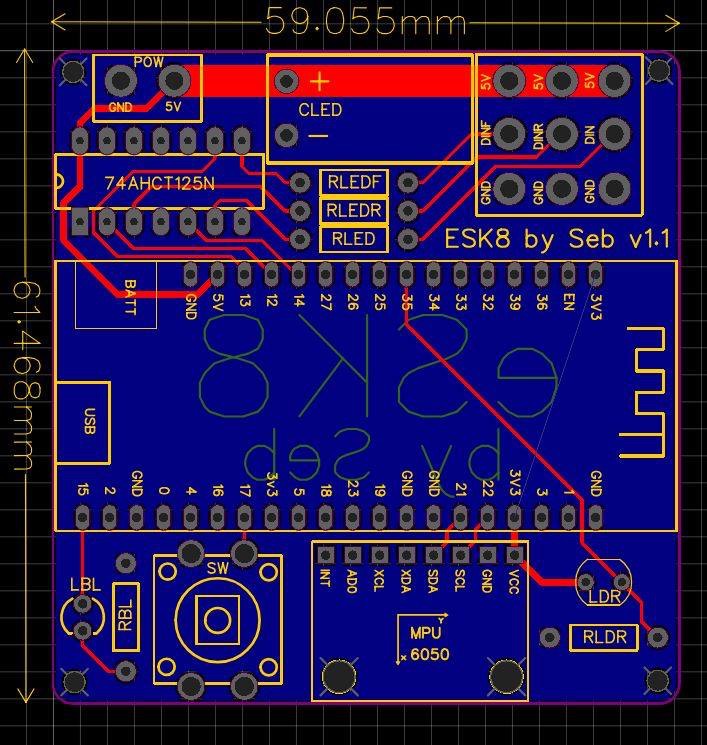
check PCB & schematic
tweak in real time on a phone
- use easy macros to create new app's widgets, check objVar.h
- import esk8.aia on App Inventor
- pair your phone with the
esk8bluetooth device within 30s after being switched on
check the Ledstrips on PC
- uncomment
#define USE_LEDSERVERin main.cpp - launch debugLedstrip.py - dependency : PyGame
- check myWifi.h how to create
Wificonfig.h
upload
- uncomment
#define USE_OTAin main.cpp - uncomment
upload_*defines in platformio.ini
log
| Components | 20€ | Shop |
|---|---|---|
| custom PCB | 2€ | ⓘ |
| Wemos Lolin32 | 4€ | ⓘ |
| TI SN74AHCT125 | 50c | ⓘ |
| InvenSense MPU-6050 | 1€ | ⓘ |
| 1.5m IP65 WS2812B w/144 leds/m | 12€ | ⓘ |
| 3x 470Ω - 10kΩ - 220Ω - 1000μF - LDR - blue LED - 12x12 switch | 50c | . |
- to compile I2CDevLib add
#define BUFFER_LENGTH I2C_BUFFER_LENGTHinI2Cdev.h - check sloc here







