Builds Dependency Structure Matrix (DSM) for Java class methods. This task is ambitious attempt to improve code read-ability by minimizing user jump/scrolls in source file to look at details of method implementation when user looks at method first usage.
Running:
- clone sources
- compile:
mvn package
- run
java -jar methods-distance/target/methods-distance-1.0-SNAPSHOT-jar-with-dependencies.jar --generate-dsm --generate-dot path/to/sources/InputFile.java
This will produce files 'InputFile.java.html' and 'InputFile.java.dot' in working directory.
Alternatively you can try to use web service for generating these files.
Web service is hosted at herooku.
To get .html file perform GET request at /dsm uri with parameter source_url pointing to
url of Java source file. For example:
https://methods-distance.herokuapp.com/dsm?source_url=https://raw.githubusercontent.com/checkstyle/checkstyle/b4e884c2ff3bef182b045692b59c1aceae3cb892/src/main/java/com/puppycrawl/tools/checkstyle/Checker.java
To get .dot file perform GET request using /dot uri with parameter source_url. For example
https://methods-distance.herokuapp.com/dot?source_url=https://raw.githubusercontent.com/checkstyle/checkstyle/b4e884c2ff3bef182b045692b59c1aceae3cb892/src/main/java/com/puppycrawl/tools/checkstyle/Checker.java
Output .html file will contain design structure matrix of dependencies between methods.
This matrix looks like this java file:
Output .dot file will contain graph of method dependencies in .dot format that can be visualized by many viewers. Viewers:
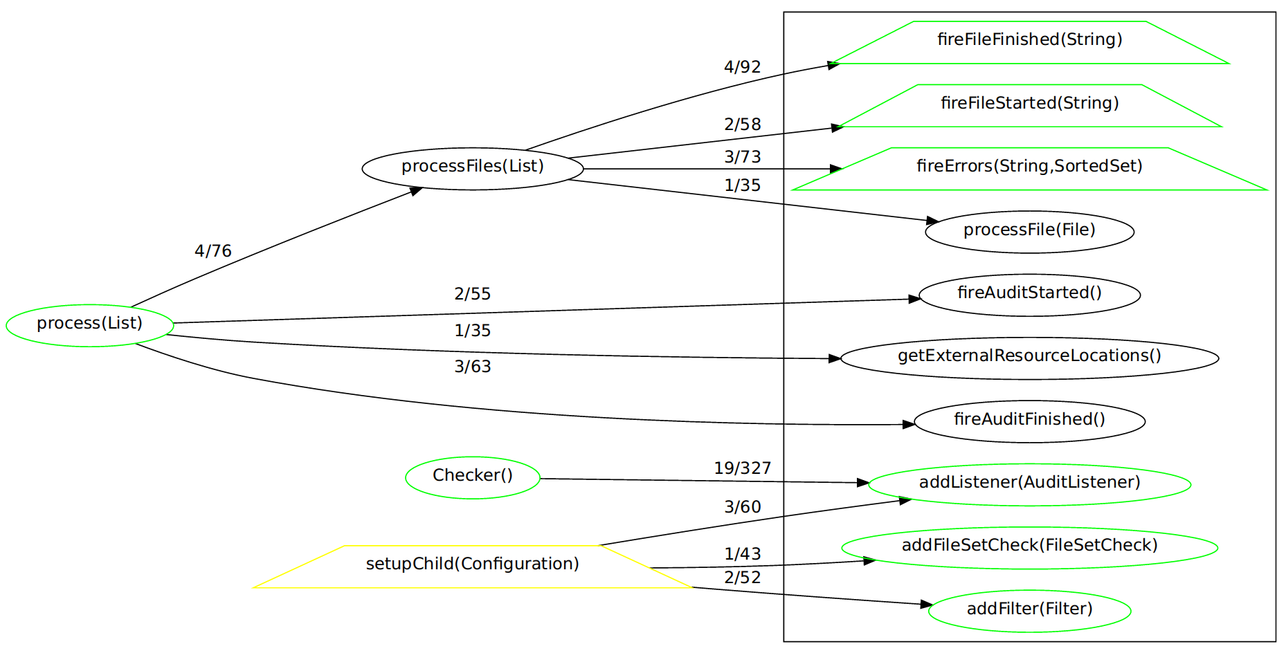
As an example, here is the output for this java file:
digraph "dependencies" {
rankdir = "LR";
"process(List)" [ color="#00ff00" shape="ellipse" ];
"processFiles(List)" [ color="#000000" shape="ellipse" ];
"Checker()" [ color="#00ff00" shape="ellipse" ];
"setupChild(Configuration)" [ color="#ffff00" shape="trapezium" ];
subgraph clustersimple {
"processFile(File)" [ color="#000000" shape="ellipse" ];
"addFilter(Filter)" [ color="#00ff00" shape="ellipse" ];
"fireFileFinished(String)" [ color="#00ff00" shape="trapezium" ];
"fireFileStarted(String)" [ color="#00ff00" shape="trapezium" ];
"fireAuditStarted()" [ color="#000000" shape="ellipse" ];
"fireErrors(String,SortedSet)" [ color="#00ff00" shape="trapezium" ];
"getExternalResourceLocations()" [ color="#000000" shape="ellipse" ];
"addFileSetCheck(FileSetCheck)" [ color="#00ff00" shape="ellipse" ];
"fireAuditFinished()" [ color="#000000" shape="ellipse" ];
"addListener(AuditListener)" [ color="#00ff00" shape="ellipse" ];
}
"process(List)" -> "getExternalResourceLocations()" [ label="1/35" ];
"process(List)" -> "fireAuditStarted()" [ label="2/55" ];
"process(List)" -> "processFiles(List)" [ label="4/76" ];
"process(List)" -> "fireAuditFinished()" [ label="3/63" ];
"processFiles(List)" -> "fireFileStarted(String)" [ label="2/58" ];
"processFiles(List)" -> "processFile(File)" [ label="1/35" ];
"processFiles(List)" -> "fireErrors(String,SortedSet)" [ label="3/73" ];
"processFiles(List)" -> "fireFileFinished(String)" [ label="4/92" ];
"Checker()" -> "addListener(AuditListener)" [ label="19/327" ];
"setupChild(Configuration)" -> "addFileSetCheck(FileSetCheck)" [ label="1/43" ];
"setupChild(Configuration)" -> "addFilter(Filter)" [ label="2/52" ];
"setupChild(Configuration)" -> "addListener(AuditListener)" [ label="3/60" ];
/*
Legend
Node border color:
a) GREEN - public
b) YELLOW - protected
c) BLACK - private
d) BLUE - default
Node shape:
if static - rectangle
otherwise if override - trapezium
otherwise if overloaded - triangle
otherwise ellipse
*/
}
