Skip to content

steffenjacobs/JsonMatcher

Folders and files

NameName
Last commit message
Last commit date

Latest commit

 

History

28 Commits
 
 
 
 
 
 
 
 
 
 
 
 

Repository files navigation

JsonMatcher

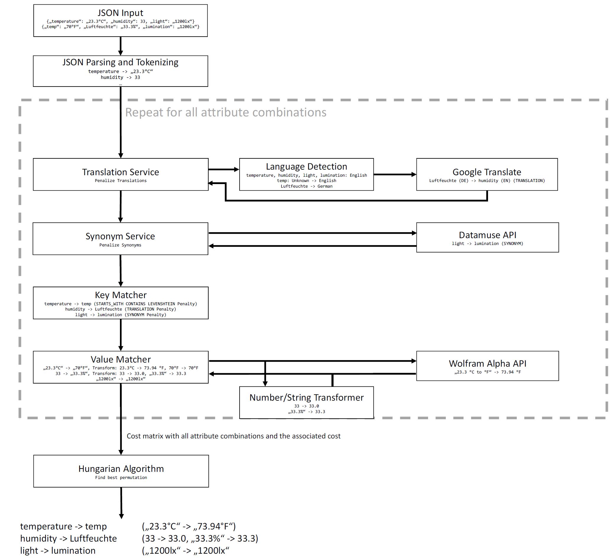
Matches JSON-keys and values best effort using translations, synonyms and Levenshtein distance. Also provides value and unit conversion of the associated JSON-values. Part of a Seminar Thesis at the Institute of Enterprise Systems at the University of Mannheim.

Flow of Control Diagram

About

Matches JSON-keys and values best effort using translations, synonyms and Levenshtein distance. Also provides value and unit conversion of the associated JSON-values. Part of a Seminar Thesis at the Institute of Enterprise Systems at the University of Mannheim.

Topics

Resources

Stars

Watchers

Forks

Packages

 
 
 

Contributors

Languages