Skip to content

Game Flow

Vivek Bisht edited this page Aug 6, 2022 · 9 revisions

Game Flow

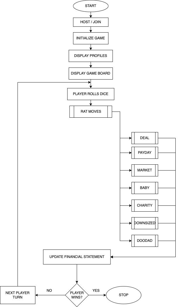
  1. Main Flow

gameFlow

  1. Host Flow

hostFlow

  1. Join Flow

joinFlow

  1. Deal Flow

dealFlow

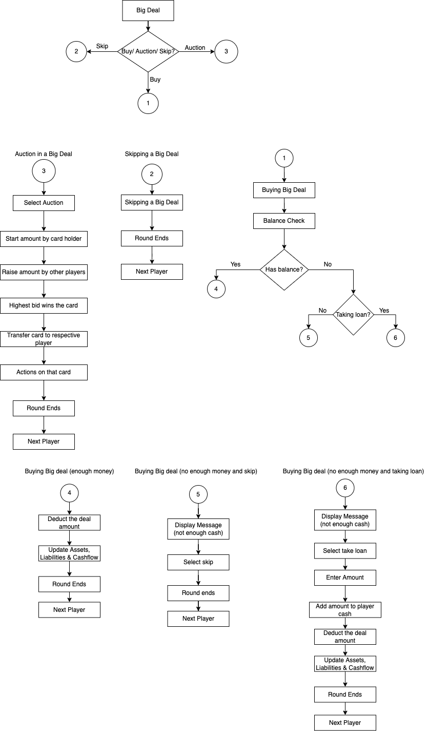
  1. Big Deal Flow

bigDealFlow

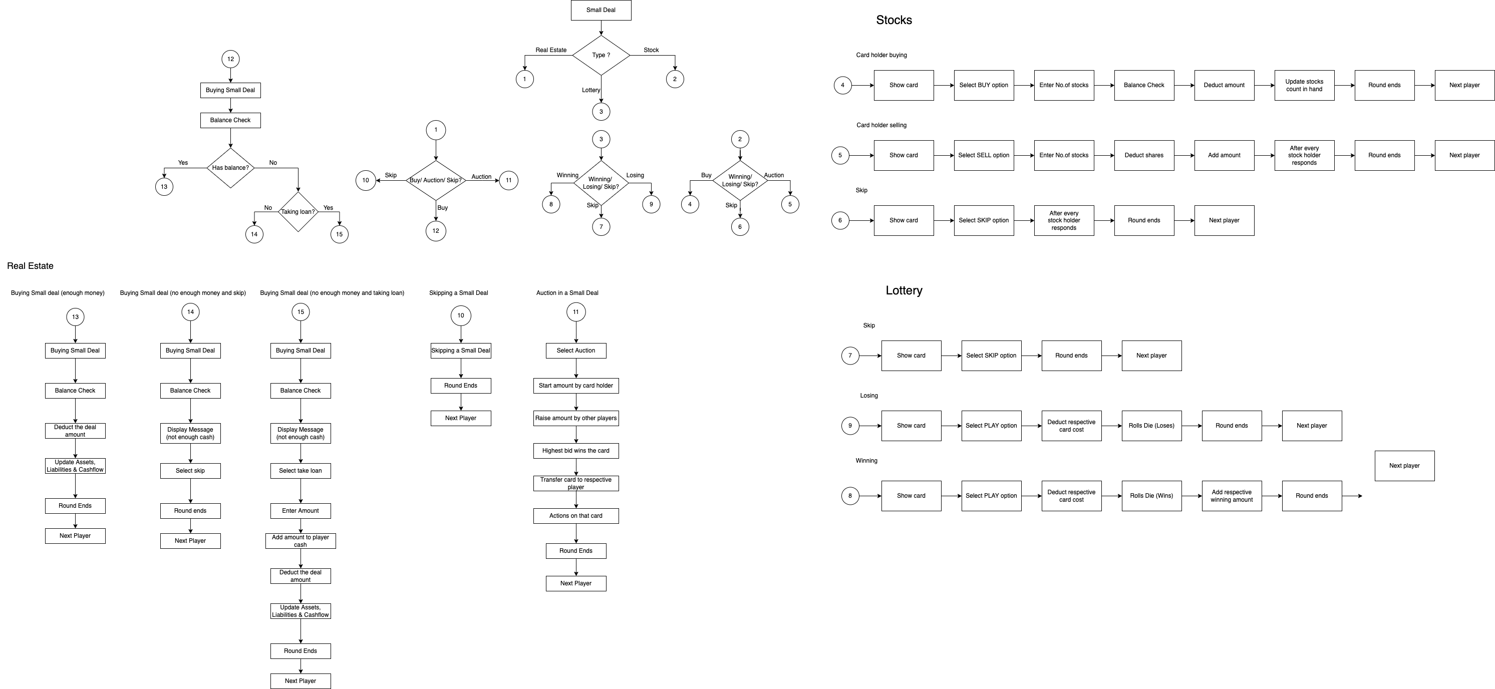
  1. Small Deal Flow

smallDealFlow

  1. Payday Flow

paydayFlow

  1. Landed on Baby Flow

landedOnBabyFlow

  1. Charity Flow

charityFlow

  1. Market Flow

marketFlow

  1. Doodad Flow

doodadFlow

  1. Downsized Flow

downSized

  1. Fast Track Flow

fastTrackFlow

  1. Loan Flow

loanFlow

  1. Login Flow

loginFlow

  1. Register Flow

registerFlow

Clone this wiki locally