Group project for the Mind the <Code> program in Spring Boot
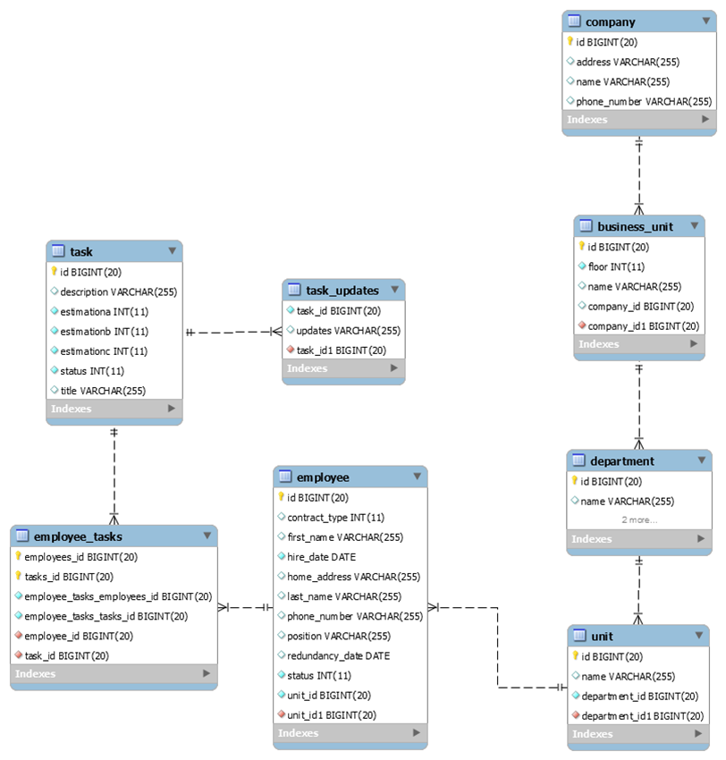
Backend for a CRUD application which exposes a REST API for managing the organizational structure of a company.
The system was built with Spring Boot using the Controller-Service-Repository architecture.
Role-based authorization was implemented for restricting certain requests to certain roles (admin, companyManager, businessUnitManager, departmentManager, unitManager, employee).
Postman was used to perform HTTP requests.
Authentication:
- POST:
- /auth: username and password should be included in the Body.
If authentication is successful, a JWT token is returned which should be included in all subsequent requests.
- /auth: username and password should be included in the Body.
Business Units:
- GET:
- /businessUnits: Get all business units
- /businessUnits/{businessUnitId}: Get business unit by Id
- POST:
- /businessUnits: Post a new business unit
- PUT:
- /businessUnits/{businessUnitId}: Update (override) an existing business unit
- PATCH:
- /businessUnits/{businessUnitId}: Update partially an existing business unit
Departments:
- GET:
- /departments: Get all departments
- /departments/{departmentId}: Get deparment by Id
- POST:
- /departments: Post a new department
- PUT:
- /departments/{departmentId}: Update (override) an existing department
- PATCH:
- /departments/{departmentId}: Update partially an existing department
Units:
- GET:
- /units: Get all units
- /units/{unitId}: Get unit by Id
- POST:
- /units: Post a new unit
- PUT:
- /units/{unitId}: Update (override) an existing unit
- PATCH:
- /units/{unitId}: Update partially an existing unit
Employees:
- GET:
- /employees: Get all employees
- /employees/{employeeId}: Get employee by Id
- /employees/{searchCriteria}/{id}: Get all employees which belong in searchCriteria
{businessUnit, department, unit} with a given Id.
For example, /employees/department/2 returns all employees which belong to the Department with Id = 2.
- POST:
- /employees: Post a new employee
- PUT:
- /employees/{employeeId}: Update (override) an existing employee
- PATCH:
- /employees/{employeeId}: Update partially an existing employee
- DELETE:
- /employees/{employeeId}: Delete an employee by Id
Tasks:
Note: Only employees from the same unit are allowed to work on a certain task.
- GET:
- /tasks: Get all tasks
- /tasks/{taskID}: Get task by Id
- POST:
- /tasks: Post a new task
- PUT:
- /tasks/{taskID}: Update (override) an existing task
- PATCH:
- /tasks/{taskID}: Update partially an existing task
- DELETE:
- /tasks: Delete all tasks
- /tasks/{taskId}: Delete a task by Id
- /tasks/batch: Delete all tasks with the user-provided IDs
- Charalampos Makrylakis
- Aristidis Kallergis
- Iosif Gemenitzoglou
- Konstantinos Tsaknias
- Dimitrios Pitsios
Instructor: Petros Efthymiou
