Skip to content
IdionKim edited this page Jun 12, 2020 · 1 revision

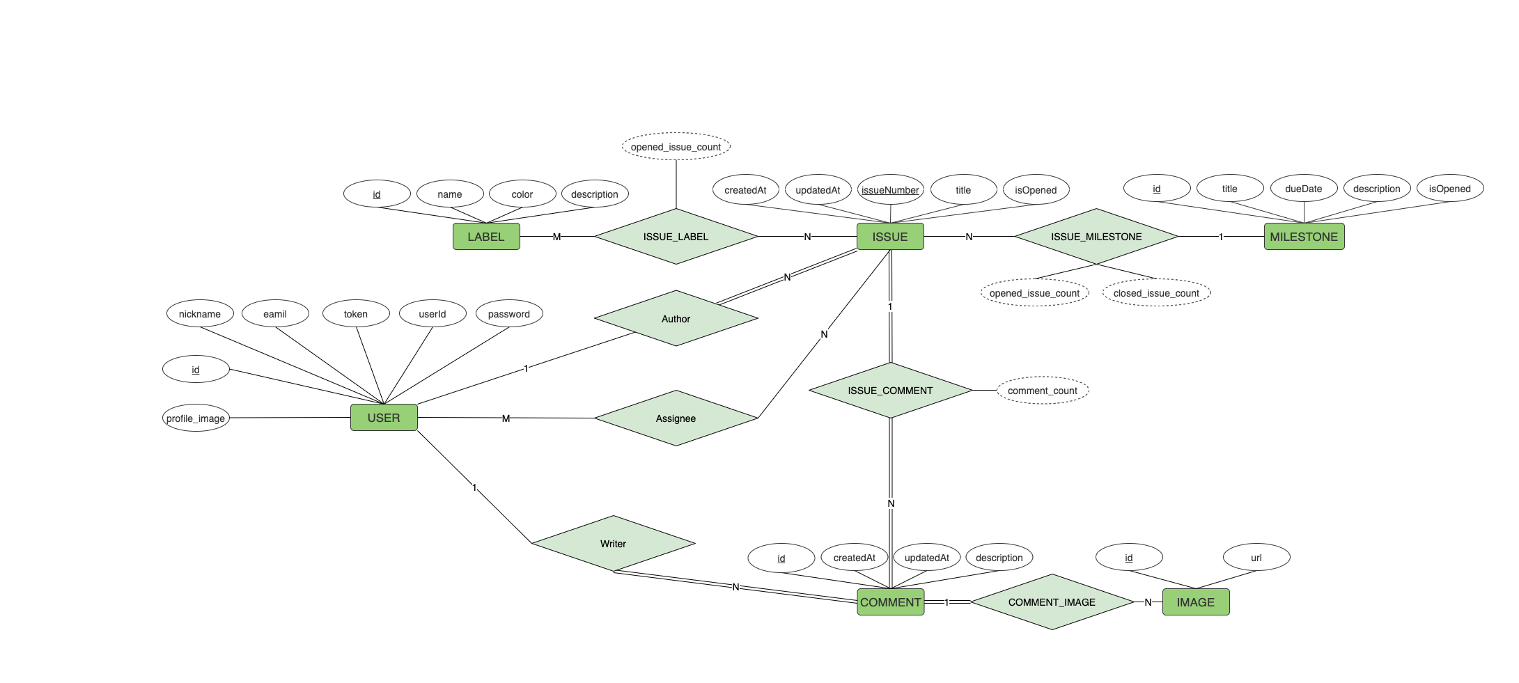
ERD

Clone this wiki locally