Skip to content

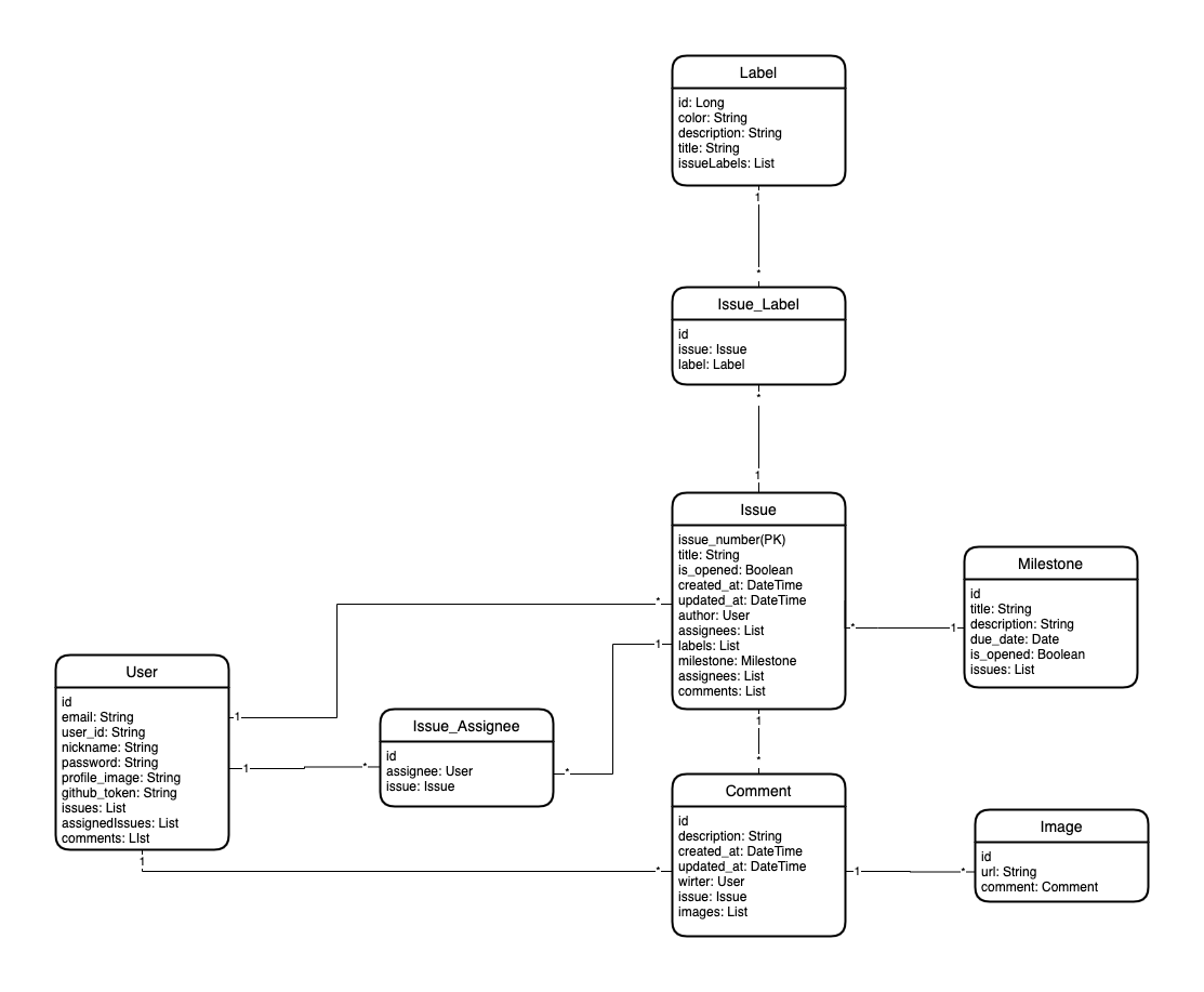
Entity Model

IdionKim edited this page Jun 19, 2020 · 1 revision

Entity

Clone this wiki locally