-
Notifications
You must be signed in to change notification settings - Fork 16
2.3. OPC UA Data Model
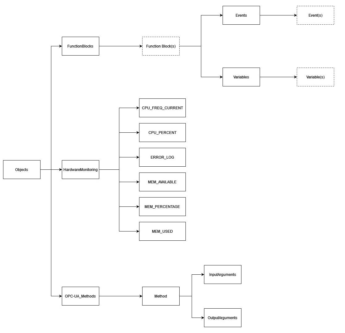
The image displayed above represents the structure of the OPC-UA data model, which is devided into folders, objects, methods, variables and attributes. The monitorization through OPC-UA is available in an OPC-UA server per DINASORE instance, using by default the port 4840.
However, this data model is different from the one used to store information pertaining to the configuration of a DINASORE's running instance. This latter one is stored in the resources folder - data_model.fboot - and its content is the same as FORTE boot files generated by 4DIAC. Nevertheless, it always allows the construction of the data model displayed in the picture above, making DINASORE a more fault-tolerant tool.
This folder contains the function blocks that make up the pipeline being monitored. Each function block is an OPC-UA object that has two other child folders: Events and Variables.
Each of these two sub-folders contains a set of OPC-UA variables representing the function block's inputs and ouputs. Their values can be monitored and closely watched.
This folder contains a set of variables to help physically monitor the device running the DINASORE instance in question, as well as help the user understand what went wrong in case of error. The latter functionality consists in redirecting the contents of the file error_list.log to its respective OPC-UA variable.
This folder is only populated if the user wrapped a portion (or the whole) of the pipeline with a method wrapper (more info in the function blocks' repository).
In that scenario, an OPC-UA method will be present in the folder, which can be called with the specified input arguments. The ouputs displayed will be the ones specified as ouput arguments.
The DINASORE enables the OPC-UA integration with external platforms, for the monitoring of the FBs work, in both variables and events. The structure of the OPC-UA server follows the same organization of the XML data model file. The Prosys OPC-UA client (download here) is one of the tools available to monitor the DINASORE OPC-UA server, enabling the monitorization of any FB variable, and the navigation through the OPC-UA server objects.

