-
Notifications
You must be signed in to change notification settings - Fork 0
Game Design Document
- Story Overview
- Game Pillars
- Features
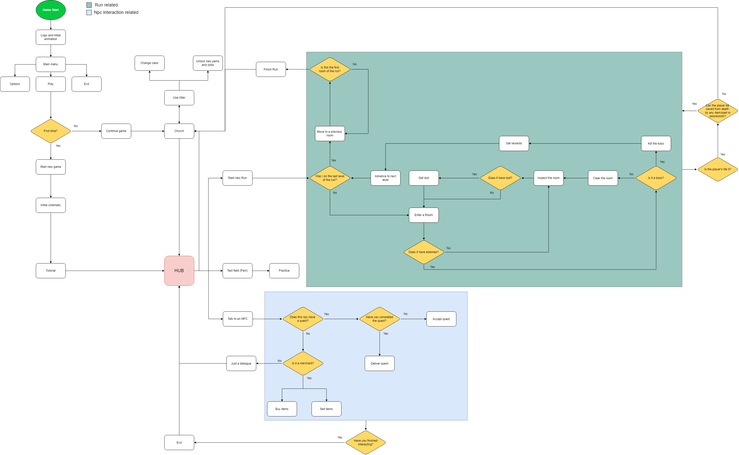
- Game Flow
- Controls
- Front-end of the game
- Player Characters
- Entities
- Maps
After death there is the soul world, a world divided in three big empires: heaven, purgatory and hell. There was perfect peace between them a century ago, when Nix, the hell king, decided to stop that peace by sending an army of demons with the mission of conquering the other two empires.
In this situation the “Purifiers” emerged, a group of beings chosen by Helios, the heaven king. This creatures had supernatural force and were Gaia bearers, gloves created by angels in heaven which are able to collect souls from hell beasts and use their powers against themselves.
Purifiers fought during decades against Nix, impeding him from conquering the territory. The major problem of this is that Purifiers were scarcer and scarcer as decades went by. After 80 years of war, Purifiers had to back up reaching heaven's gates.
It all seemed lost and the worst was being expected, Nix was going to control the three empires until…
Tranquility reigned in Harpedia after the victory in the last battle. Unfortunately, it was going to come to an end in a few moments, when a direct message arrived from Helios that warned that the last human beings with the genes to be purifiers had become extinct. Gardel, governor of Harpedia, went blank when reading such a caliber of news. Any chance of winning had been diluted. Gardel spread the news throughout Harpedia explaining a plan for the final battle. After time of study and exploration, they realized that hell was not a single floor, but rather an upper floor with the entire army and inhabitants of the empire and a lower floor where the most powerful beings and leaders of the empire could be found. hell. At that moment the leaders of the purifiers met to decide how to reach the second floor and end the pressure of hell. There were only 2 big problems, since purgatory was conquered, hell had 3 floors instead of 2 and the other big problem was the power to modify the terrain of the leaders of hell so that every time they tried to reconquer territory, everything was in different places. The fear of the unexplored made all the purifiers think twice about continuing with the plan, but a phrase from Gardel made them all make a decision. "What kind of world will we leave to the next people who are going to inhabit this place if we don't fight, now that we have a chance we go for it"
A few days later the group of purifiers left ready for the last mission. It was a long path full of losses until they reached the stairs to the second floor, where to get down they had to kill a ruthless giant. There were only five left and hopes had evaporated.
At that very moment, a few meters from the villa, the last purifier had arrived. A young man with the perfect genes who had left the world of the living much earlier than expected. He was confused and scared. He didn't know why he was there nor did he remember where he came from. In the distance he saw a man in a robe who asked him for help. Lost and disoriented he went towards the man. The old lord was practically dead. He seemed to have sustained injuries in a fight against a very strong enemy. In his last breath, the man gave him a glove and told him to run towards the town in the background. Once he arrived at the town, it was explained to him that he was in a small town called Harpedia located at the gates of heaven and used as a base for the Purifiers, a group of chosen ones with special genes and bearers of a celestial glove called Gaia. They were the ones chosen to fight against the demons and try to stop their total domination throughout the world of souls.
He explained that they had recently gone to the center of hell to kill Nix, king of hell, and that they had not been heard from for a long time but that he could not go to see what was happening because he had to defend the village. . At that moment he offered to learn the art of the purifier and be the one to go see how the other companions were doing. After a long explanation and practice session he was ready to go exploring. He didn't know what he could get through but he felt he was capable of it.
Everything was very dark and sharp sounds could be heard in the distance. As he was advancing he was coming across the corpses of people. Some had no arms, others were in pieces, etc… What he was sure of was that he was in real danger and that he was facing something truly terrifying and ruthless.
He was advancing until he met Gardel who informed him about the bad situation in which they found themselves. Most of them had fallen, and the defender on the stairs was too strong for any of them to kill.
Despite the information that Gardel had given him and the orders that he had to only report on the status of the mission, he ventured and decided to go after the enemy and finish the work of the fallen purifiers. After a long and hard fight he managed to finish off the defender of the gate and open the way for the others to continue with the plan. There were only a few left and it was feared that he was the last hope and that the future of the world of souls was at his back. After countless suffering and many casualties, he managed to reach the doors of the third floor but a great problem resided, a great enemy protected the doors from anyone who wanted to pass. A black, winged demon with features resembling a raven but much larger in size. After another long fight he managed to kill the demon but there was a problem, all the other purifiers had fallen and only he was left. All hope resided in him. He had never thought he would get this far and he was starting to get nervous and scared and he just wanted to go back but he knew he couldn't stop himself.
And now, he was only one step away from ending it all. Everything and that fear had one thing clear, in it resided a great power and had managed to understand the glove and dominate it in a way that no other purifier had done in centuries. With that in mind he embarked on a search for Nix to end it all once and for all. This plant was much worse than the others. It was full of very powerful enemies and it was all much bigger. It seemed like a maze that would never end.
After nearly dying a lot of times, he managed to reach an area different from the others. All the walls were covered in blood and everything had a different aura. He managed to reach a very large door full of inscriptions. The door seemed locked but after an intense search he found a button that allowed him to open the door and behind it, Nix was sitting on his throne waiting for his arrival. Something monstrous was expected but he was just an old man who needed a cane to walk. Confident he entered the room and Nix jumped on his back. He quickly drew the sword and activated the gauntlet. He tried to attack again and again but Nix was too fast. He was unlike anything he had seen so far. After hours of non-stop fighting, he remembered his past and how bad he had been because of a person who wanted to have the power of everything, his parents. In that moment a power never felt before surged from the depths of his being. He was suddenly much faster and could teleport from one place to another. With this inner roar he managed to pierce Nix's heart and finally end the suffering he had imposed on the world.
Gardel: Leader of the Purifiers
Nix: King of Hell
Helios: King of the sky
The Ultimate Purifier: The Player
Different NPC's

Click this link for a better view of the image


There is only one playable character being its name whatever the player decides it to be. This character will be able to become two different classes that will modify its gameplay and appearance apart from a blank class that will be only playable during the tutorial before the player decides which class to play. After deciding the class, the player will be able to change it at will from the in-game hub(village).
Revenant concept art
A melee class that empowers its basic attack and is able to cast powerful buffs on itself both for protection and aggression. It's aimed to be a class for those players who like to play straightforwardly.
Difficulty: Easy
Characteristics:
- Good constant damage
- Low burst damage
- Low mobility
- Good Resistance
Sage concept art
A ranged class that uses the power of the gauntlet to keep oneself on a safe distance from the enemies while casting spells. It’s aimed to be a class for those players who like to play more tactical and have some control while confronting enemies
Difficulty: Medium
Characteristics:
- Medium damage
- Good area burst damage
- Medium mobility
- Squishy
Every playable character has the following metrics and stats, the value of this stats will change depending of class.
| Health | Simple health, like any other game |
|---|---|
| Shield | The shield is a stat that is applied on top of the health. If the player has active shield, the shield will have to be depleted before the player starts losing health. |
| Armour | A stat that reduces the amount of damage received by the player. 1 Armour = 0.4 Damage Reduction |
| Damage | It is what reduces health and shield. This damage is only applied on basic attacks. |
| Attack speed | Determines the number of basic attacks. |
| Movement speed | Determine the speed which the player moves. |
| Dash speed | Determines the speed which the player dashes. |
The following are the common metrics and stats with its initial value. Those stats are the same regarding of the class the player is playing and it will remain the same even if the player switches class.
| Luck | 10% | Helps the player get better cards(Spells) during a Run |
|---|---|---|
| Soul Gain | 0 | Increases the amount of points used on upgrades that the player will get from enemies |
The following metrics for each class are only a placeholder, those metrics might change on later development. Those are the class base metrics (without any modifier). Some stats might change during the game depending on the character’s tree upgrades.
| Health | 100 |
|---|---|
| Shield | 0 |
| Armour | 20 |
| Damage | 20 |
| Attack speed | 0.75/sec |
| Movement speed | 3 |
| Dash speed | 5 |
| Health | 90 |
|---|---|
| Shield | 0 |
| Armour | 10 |
| Damage | 10 |
| Attack speed | 0.5/sec |
| Movement speed | 3 |
| Dash speed | 5 |
Types of skills:
- Damage dealing
- Shielding/Healing
- Movement
- Crowd control
Almost every skill has up to 3 levels:
- Level 1: Unlocks the skill.
- Level 2: Improves the skill and makes the next skill on the branch available to unlock.
- Level 3: Improves the skill.
The only skills that don’t are the late game skills of each class called “”, those ones are instantly unlocked at “level 3” and can be upgraded to level 4.
- Level 4: Further improves the skill.
Those skills are the rarest dropped on the game and have only 1 use. When playing each level of unlocked skill can be dropped. To differentiate skills on the ui the border of the skill are of different colours, once the player uses the skill, a particle effect of the same colour appears around the player.
- Green lvl.1
- Blue lvl.2
- Purple lvl.3
- Yellow lvl.4
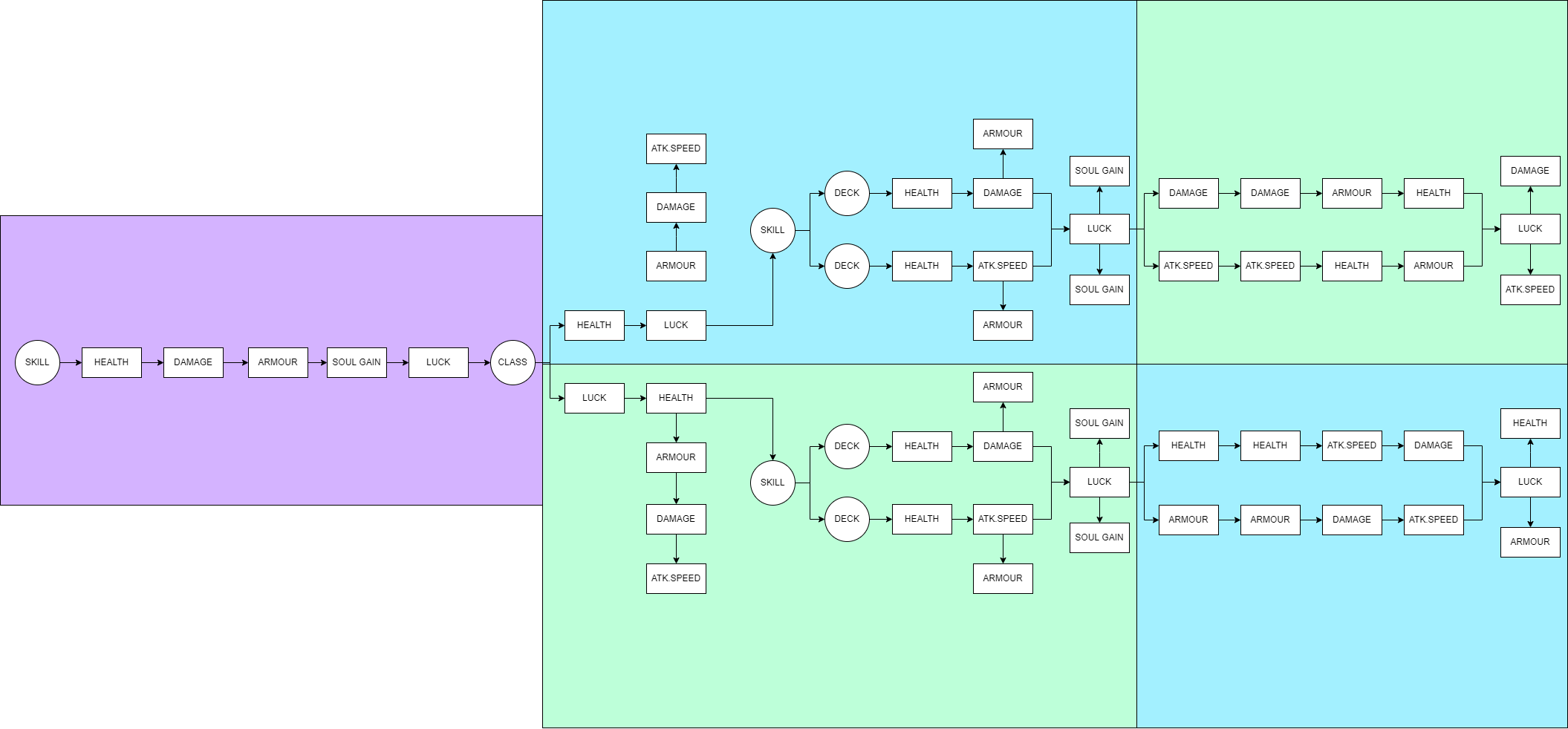
The skill tree is divided into sections that are only accessible if the previous skill has been upgraded to the second level and the player has unlocked the necessary skill slots.
Types of upgrades:
| Skill | Increases the number of active skill slots, each upgrade adds 1. Max.4 |
|---|---|
| Deck | Increases the size of the deck, each upgrade adds 1. |
| Soul gain | Increases the amount of souls received from enemies. Each upgrade adds 1%. |
| Health | Increases total health. Each upgrade increases the health 5 points. |
| Armour | Increases total armour. Each upgrade increases the armour 4 points. |
| Luck | Increases the chance of getting better cards during a run. Each upgrade increases the luck 1%. |
| Damage | Increases the basic attack damage. Each upgrade increases the damage 4 points. |
| Attack speed | Increases the basic attack speed. Each upgrade increases 0.05/sec. |
| Class | Unlocks a new class |
The following upgrade tree is applied to both classes.

Click this link for a better view of the image
All skill names and parameters are provisional.

| Name | Uses | Description | Values LVL.1 | Values LVL.2 | Values LVL.3 | Values LVL.4 |
|---|---|---|---|---|---|---|
| Purified Sword | 3 | Next 5 basic attacks have extra damage | damage +5 | damage +5 Last basic attack stuns for 1 second |
*damage +10 Last basic attack stuns for 1 sec. |
|
| Soul Shield | 3 | Shield until time runs out or the shield is depleted | shield +35 3 sec. |
shield +35 2 sec. |
shield +50 4 sec. |
|
| Flame Cape | 3 | Deals periodic damage every second to all enemies around. | damage +2 duration of 10 sec. |
damage +4 duration of 10 sec. |
damage +6 duration of 10 sec. |
|
| Sacred Shield | 1 | Immunity but can't attack or use spells. | duration of 1 sec. | duration of 2 sec. | ||
| Cover | 2 | Block attacks coming from one direction can't attack or use spells. | duration of 1 sec. | duration of 2 sec. | duration of 3 sec. | |
| Purification Slash | 3 | Deals basic damage + Purified sword(if active) damage + extra damage to all enemies on front. Area of "3w X 1h" Counts as basic attack. |
damage +10 | damage +15 | damage +20 | |
| Purification Thrust | 3 | Deals basic damage + Purified Sword(if active) damage + extra damage to all enemies on front. Area of "1w X 3w" Counts as basic attack. |
damage +10 | damage +15 | damage +20 | |
| Dash Slash | 3 | Dashes same distance and effect as normal dash + Purified Sword(if active) damage + extra damage to all enemies crossed during the dash. Counts as basic attack and normal dash. |
damage +10 | damage +15 | damage +20 | |
| Torment | 2 | Next 5 basic attacks have extra damage and a chance of stunning the enemy | damage +2 stun 50% chance |
damage +4 stun 50% |
damage +8 stun 50% |
|
| Crematorium | 1 | Deals periodic damage every second to all enemies in the room. | damage +6 duration of 10 sec. |
damage +8 duration of 10 sec. |
All skill names and parameters are provisional.

| Name | Uses | Description | Values LVL.1 | Values LVL.2 | Values LVL.3 | Values LVL.4 |
|---|---|---|---|---|---|---|
| Fotieros (Sacred fire) |
3 | Deals damage to the first enemy. | damage +20 | damage +40 | damage +60 | |
| Tychaia (Random) |
3 | Create a serie of projectiles that automatically follow the enemies. | 4 projectiles damage 5 each |
6 projectiles damage 8 each |
8 projectiles damage 10 each |
|
| Pneuma (Breath) |
2 | Deals damage to all enemies in a row. Area of "1w X 6h" |
damage +30 | damage +50 | damage +80 | |
| Ekriksi (Blast) |
3 | Places a fire ball that explodes after a few seconds. Can be pushed by Egeiro. Area of "2w X 2h". |
damage +30 duration of 3 sec. |
damage +45 duration of 3 sec. |
damage +60 duration of 3 sec. |
|
| Egeiro (I raise, I project) |
3 | Pushes enemies from up to two tiles | 2 tiles away | 3 tiles away | 4 tiles away Creates a wall for 4 seconds |
|
| Timoria (Punishment) |
3 | A falling fire area that deals periodic damage every second to all enemies(and the player) standing on it. Area of of "2w X 2h" |
damage +4 duration of 6 sec. |
damage +8 duration of 6 sec. |
damage +10 duration of 6 sec. |
|
| Astrapi (Lightening) |
2 | All enemies in the room get hitted by several lightening that stuns them | damage +10 duration of stun 0.5 sec. 1 every 1.5 sec. 3 times |
damage +14 duration of stun 0.5sec. 1 every 1.5 sec. 3 times |
damage +16 duration of stun 0.5sec. 1 every 1.5 sec. 4 times |
|
| Soteria (Salvation) |
1 | A projectile that stuns the first hitted enemy. After the stun, it deals damage to the enemy, if the enemy dies, it deals damage to all enemies around it. Area of "3w X 3h" |
6 sec. of stun damage +100 Area damage +50 |
4 sec. of stun damage +100 Area damage +70 |
||
| Psyche (Soul) |
1 | Dashes backwards leaving the soul behind. All atacks are now casted from the player and the soul. | duration of 4 sec. | duration of 6 sec. |
Common things along all enemies: The enemies in this game start following the player once this one enters the room where those enemies are located. Enemies collide with each other as well as with the terrain.
Minions are the common enemy that the player will encounter during a run, they are located in almost every room except the boss room. There is a total of 8 different minions in the game.
Common things along all minions: Their size is similar to the player. They have small collision boxes adapting to its sprite.

Ghoul concept art
Description
This is the most basic minion of them all. It's a zombie like looking creature.
Stats
| Health | 60 |
|---|---|
| Shield | 0 |
| Armour | 0 |
| Damage | 10 |
| Attack speed | 1/sec |
| Movement speed | 3 |
Movement pattern
Follows the player using an A* pattern.
Attack description
The Ghoul attacks the player when this one is located in a distance of 1 tile or less.
Reward table
| Parameter | Amount | Percentage |
|---|---|---|
| Soul | 10 | 100% |
| Class | Item | Amount | Percentage |
|---|---|---|---|
| Revenant | Purified Sword | 1 | 15% |
| Revenant | Purification Slash | 1 | 15% |
| Revenant | NOTHING | 70% | |
| Sage | Fotieros | 1 | 10% |
| Sage | Tychaia | 1 | 10% |
| Sage | NOTHING | 80% |

Cultist concept art
Description
A person completely covered by a cloak. Uses fire balls to deal damage to the player from the distance.
Stats
| Health | 50 |
|---|---|
| Shield | 0 |
| Armour | 0 |
| Damage | 20 |
| Attack speed | 0.5/sec |
| Movement speed | 3 |
Movement pattern
Follows the player using an A* pattern.
Attack description
The cultist attack are fireballs that only collide with the player and the terrain. Needs to be 8 tiles or less to attack the player, otherwise the cultist will need to get closer to cast fireballs.
Reward table
| Parameter | Amount | Percentage |
|---|---|---|
| Soul | 10 | 100% |
| Class | Item | Amount | Percentage |
|---|---|---|---|
| Revenant | Purified Sword | 1 | 10% |
| Revenant | Purification Slash | 1 | 10% |
| Revenant | NOTHING | 80% | |
| Sage | Fotieros | 1 | 15% |
| Sage | Tychaia | 1 | 15% |
| Sage | NOTHING | 70% |

Kaboom concept art
Description
Looks similar to the Ghoul, like a zombie, but in this case it is surrounded by flames and has it's skin completely burned.
This creature doesn't attack, only runs towards the player and when it gets closer enough it implodes dealing damage to every creature(including other enemies) around it.
Stats
| Health | 40 |
|---|---|
| Shield | 0 |
| Armour | 0 |
| Damage | 50 |
| Attack speed | 0.75/sec |
| Movement speed | 5 |
Movement pattern
Follows the player using an A* pattern.
Attack description
Once this creature is 1 tile close to the player it will start the imploding animation that will take the attack speed time. If the player gets away before this time, the animation is cancelled and the creature keeps following the player.
The explosion of this creature deals damage also to other enemies. The damage of the explosion is the its damage Stat while the time of the animation is its attack speed. The are of the explosion is "3w X 3h".
| Class | Item | Amount | Percentage |
|---|---|---|---|
| Revenant | Flame Cape | 1 | 15% |
| Revenant | Soul Shield | 1 | 15% |
| Revenant | NOTHING | 70% | |
| Sage | Egeiro | 1 | 15% |
| Sage | Pneuma | 1 | 15% |
| Sage | NOTHING | 70% |
Mini bosses can appear at any level of the Run and there can be more the one on a level. Some of those bosses might be guarding the entrance to the next level while some might guard a precious chest or the Seal(A safe exit of the run). Mini-Bosses are aimed to be easy to learn bosses that serve as way to prepare player for Run bosses. They also drop the best cards that the player can obtain.
Common things along all Mini-Bosses: Once the player is in a fight with a mini-boss, the health of the boss is displayed as a bar on the top part of the screen. This bosses have 1 to 2 mechanics/attack patterns and only 1 phase.
Description
This boss is the guardian of the Seal rooms and only appears in this rooms. Defeating this boss will unlock the seal and allow the player get back to the hub for a certain amount of souls.
Stats
| Health | 500 |
|---|---|
| Shield | 0 |
| Armour | 0 |
| Damage | 50 |
| Attack speed | 0.5/sec |
| Movement speed | 2 |
| Collision Box size | 2x2 |

Corrupted Purifier concept art
This type of bosses are located on the third level of the Run and they are the final fight of this one. They have much more health than a Mini-boss and they are also harder to beat.
Common things along all Run Bosses: Once the player is in a fight with a mini-boss, the health of the boss is displayed as a bar on the top part of the screen.

Raven concept art
The map consists of 3 floors generated procedurally. Once the player enters one floor the game generates a maze of attached rooms.
Example of a generated map